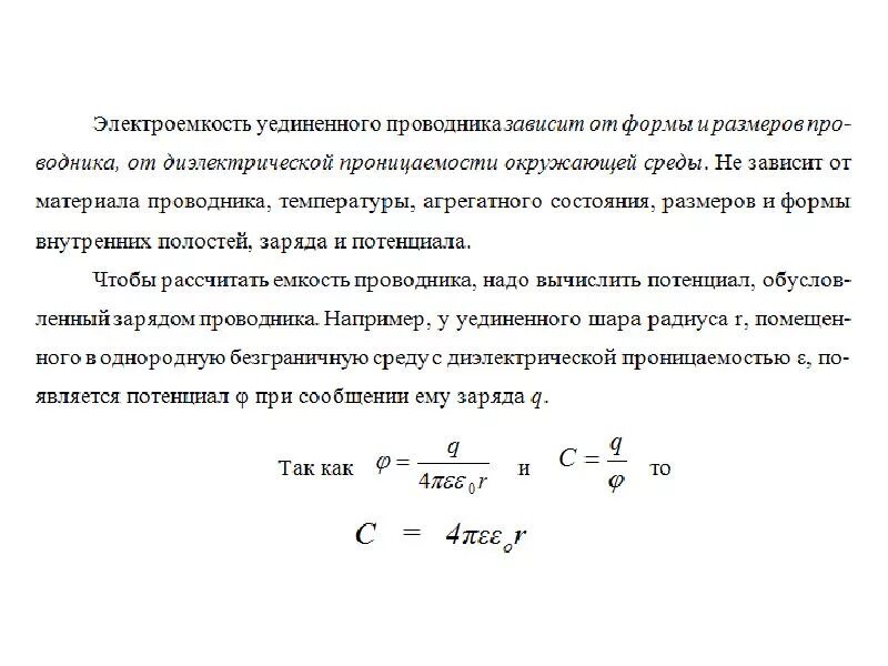
Электрическая емкость электроемкость конденсатора. заряд конденсатора формула через емкость. электроёмкость. конденсаторы. энергия конденсатора.. конденсатор электроемкость конденсатора.Зависит ли электроемкость от зарядаЭлектрическая ёмкость уединённого проводника. электрическая емкость (электроемкость) уединенного проводника. электрическая емкость уединенного проводника формула. электрическая ёмкость уединённого проводника формула.Зависит ли электроемкость от зарядаЗависит ли электроемкость от зарядаЭлектрическая емкость электроемкость конденсатора. электрическая ёмкость конденсатора формула. конденсатор его заряд и электрическая емкость. как найти электрическую емкость конденсатора.Зависит ли электроемкость от зарядаЭлектрическая ёмкость единицы измерения ёмкость. электрическая емкость проводника единица измерения. электрическая емкость уединенного проводника. электроемкость проводника единицы измерения.Зависит ли электроемкость от зарядаЗависит ли электроемкость от зарядаЗависит ли электроемкость от зарядаЧастота от электроемкости конденсатора. электроемкость заряженного конденсатора формула. электроемкость конденсатора зависимость от заряда. электроемкость конденсатора зависит от.Электроёмкость конденсатора к250-12. электроемкость и расстояние между пластинами. электроемкость плоского конденсатора. заряд на обкладках конденсатора.Зависит ли электроемкость от зарядаЭлектроемкость воды. электроемкость конденсатора и частота. электроемкость формулы, в которые величина входит. электроемкость конденсатора через длину волны.Зависит ли электроемкость от зарядаЗависит ли электроемкость от зарядаЗависит ли электроемкость от зарядаЗависит ли электроемкость от зарядаЗависит ли электроемкость от зарядаЭлектрическая емкость одиночного проводника. электрическая емкость (электроемкость) уединенного проводника. электрическая ёмкость уединённого проводника. электрическая емкость уединенного проводника.Конденсаторы краткий конспект. электроемкость конденсаторы конспект. конденсатор конспект. конденсатор это кратко.Электрическая ёмкость формула. электроемкость. электроёмкость. электрическая емкость физика формулы.Электрическая ёмкость конденсатора формула. от чего зависит электрическая емкость конденсатора. электрическая емкость электроемкость конденсатора. определение электрической емкости конденсатора.Зависит ли электроемкость от зарядаЗависит ли электроемкость от зарядаЭлектрическая емкость электроемкость конденсатора. конденсатор электроемкость конденсатора. электродинамика емкость конденсатора. электроемкость плоского конденсатора через напряжение.Электроёмкость конденсатора формула. электрическая ёмкость уединённого проводника. уравнение емкостной мощности. электроемкость проводников и конденсаторов.Зависит ли электроемкость от зарядаЭлектроемкость системы конденсаторов.Электрическая ёмкость конденсатора формула. электрическая емкость электроемкость конденсатора. электрическая емкость проводника. электрическая емкость.конденсаторы формула конденсатора.Зависит ли электроемкость от зарядаЗависит ли электроемкость от зарядаЗависит ли электроемкость от зарядаЭлектроемкость плоского конденсатора. электроемкость конденсатора равна. конденсаторы электроемкость плоского конденсатора. электроемкость плоского конденсатора равна:.Зависит ли электроемкость от зарядаЭлектроемкость. электроемкость плоского конденсатора. формула электроемкости. электроемкость плоского конденсатора формула и единицы измерения.Электрическая емкость уединенного проводника. электроёмкость уединённого проводника. электроемкость уединенного проводника. электроемкость уединенного сферического проводника.Электроёмкость единицы электроёмкости физика 10 класс. электроемкость через диэлектрическую проницаемость. диэлектрическая проницаемость электроемкость конденсатора. электроемкость плоского конденсатора формула.Ряд конденсаторов. способность проводника накапливать заряд. что характеризует электроемкость. электроемкость характеризует способность конденсатора.Электрическая ёмкость формула. электрическая ёмкость конденсатора. как найти емкость конденсатора формула. электрическая емкость электроемкость конденсатора.Электроемкость проводников. электроемкость уединенного проводника. способность проводника накапливать электрический заряд называется.Зависит ли электроемкость от зарядаЭлектроемкость формулы физика 10 класс. электрическая емкость электрического поля конденсатора. электроемкость конденсатора. конденсатор физика.Физика 10 класс электрическая емкость конденсаторов. диэлектрическая проницаемость среды конденсатора. электроемкость конденсаторы физика 10 класс. разность потенциалов диэлектрическая проницаемость.Электрическая емкость проводников конденсаторы. электрическая емкость уединенного проводника и конденсатора. электроемкость проводника и конденсатора. электроемкость проводников и конденсаторов.Зависит ли электроемкость от зарядаЗависит ли электроемкость от зарядаЗависит ли электроемкость от зарядаЭлектроёмкость конденсатора формулы 10 класс. электроемкость конденсаторы физика 10 класс. физика 10 класс емкость конденсатора. физика 10 класс электрическая емкость конденсаторов.Электроемкость сферического конденсатора формула. емкость сферического конденсатора формула. цилиндрический конденсатор формула. емкость конденсатора через разность потенциалов.Зависит ли электроемкость от зарядаЭлектрическая ёмкость конденсатора формула. физика емкость электрического конденсатора. эл емкость конденсатора формула. электроемкость конденсаторы физика 10 класс.Зависит ли электроемкость от зарядаЗависит ли электроемкость от зарядаЗависит ли электроемкость от зарядаЭлектрическая ёмкость конденсатора формула. электроемкость плоского конденсатора выражается соотношением:. формула расчета электроемкости. электроёмкость плоского конденсатора формула с пояснением.Зависит ли электроемкость от зарядаКак найти заряд конденсатора. как определить заряд конденсатора формула. заряд пластины конденсатора формула. как найти заряд, напряжение и электроемкость конденсатора.Электроемкость проводника и конденсатора. разность потенциалов электроемкость конденсатора. конденсатор электроемкость конденсатора. электроемкость это физическая величина.Зависит ли электроемкость от зарядаЭлектрическая ёмкость конденсатора формула. емкость конденсатора формула. физика емкость электрического конденсатора. электрическая емкость электроемкость конденсатора.Зависит ли электроемкость от зарядаЗависит ли электроемкость от зарядаКак найти емкость системы конденсаторов. электроёмкость конденсатора формула через индуктивность. емкость через разность потенциалов. электроемкость плоского конденсатора.Электроемкость физика 10 класс. электроемкость это способность проводника. 10. электроёмкость. электроёмкость проводника. электроемкость двух проводников это отношение.Электроемкость конденсатора физическая величина характеризующая. электроемкость это физическая величина характеризующая способность. электроемкость двух проводников. электроемкость и заряд формула.Зависит ли электроемкость от зарядаЭлектрическая ёмкость конденсатора формула. емкость конденсатора физика. формула емкости проводника конденсатора. электроемкость заряженного конденсатора формула.Электрическая емкость физика. емкость конденсатора из двух проводников. электрическая емкость в си. электроемкость системы проводников.Электрический конденсатор емкость конденсатора. электрическая емкость проводников конденсаторы. электрическая емкость уединенного проводника и конденсатора. электроемкость проводников и конденсаторов.Электроёмкость конденсатора формула. электрическая ёмкость плоского конденсатора формула. конденсаторы электроемкость плоского конденсатора.Электроемкость проводников и конденсаторов. электроемкость проводников. электроемкость проводника и конденсатора. электроемкость двух проводников.Зависит ли электроемкость от зарядаЗависит ли электроемкость от зарядаЗависит ли электроемкость от зарядаЭлектрическая емкость электроемкость конденсатора. зависимость емкости конденсатора от диэлектрика. электроемкость проводника плоский конденсатор. электроемкость плоского конденсатора.Зависит ли электроемкость от зарядаЭлектроемкость конденсатора. конденсатор физика. конденсаторы презентация. электроемкость конденсаторы конспект.Электрическая емкость проводника формула. электроемкость проводников. электрическая емкость одиночного проводника. электроемкость проводников формула.Зависит ли электроемкость от зарядаРазность потенциалов электроемкость конденсатора. электроемкость плоского конденсатора выражается соотношением:. электроемкость конденсатора это физическая величина. конденсаторы электроемкость и применение конденсаторов.Почему понятие электроемкости неприменимо к диэлектрикам. физика 10 класс мякишев буховцев чаругин. электроемкость двух проводников понятие. диэлектрика единицы измерения электроемкости.Зависит ли электроемкость от зарядаЗависит ли электроемкость от зарядаЭлектрическая емкость электроемкость конденсатора. электрическая ёмкость конденсатора формула. электроёмкость конденсатора формула.