Зависимость скорости от времени задается уравнением
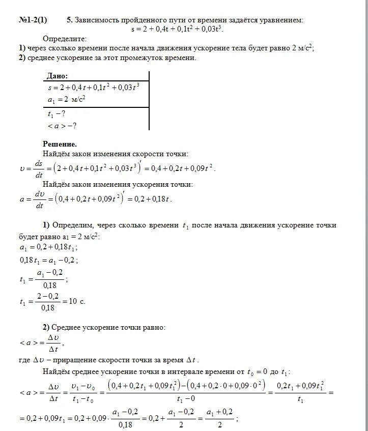
Закон изменения силы тока. изменение силы тока в зависимости от времени. уравнение зависимости силы тока оттвреиент. уравнение изменения силы тока.Зависимость пройденного телом пути от времени задается уравнением. зависимость пройдённого тела пути от времени задается уравнением. зависимость пройденного телом пути от скорости движения. зависимость скорости от пройденного пути.Зависимость скорости от времени задается уравнениемЗависимость линейной скорости материальной точки от времени. зависимость скорости материальной точки от времени задана формулой. уравнение зависимости скорости точки от времени. зависимость скорости материальной точки от времени задана.Зависимость скорости от времени задается уравнениемЗависимость скорости от времени задается уравнениемЗависимость скорости от времени при разгоне. построить график зависимости скорости от времени. формула зависимости скорости от времени vx t. задать формулой зависимость времени от скорости.Зависимость скорости от времени задается уравнениемУравнение координаты от времени. уравнение координаты скорости от времени. уравнение зависимости скорости от времени физика 9 класс. уравнение зависимости координаты тела от времени.По графику зависимости скорости. уравнение движения по графику. уравнение зависимости потграфику. уравнение зависимости скорости от времени.Зависимость пройденного телом пути. зависимость пройденного телом пути от времени задается уравнением. уравнение зависимости пути от времени. зависимость пройденного пути от времени уравнение.S t 2t 3 t0=2. s(t) = t*(2t^2-1), t0=4 с.. зависимость пройденного пути от времени задается уравнением:. зависимость пройденного телом пути от времени задается уравнением.Зависимость скорости от времени задается уравнениемЗависимость координаты. зависимость координаты от времени. зависимость координат тела. зависимость точки от времени.Зависимость скорости материальной точки от времени задана формулой. задать формулой зависимость времени от скорости. зависимость скорости точки от времени. зависимость скорости движения материальной точки от времени..Зависимость пройденного телом пути s от времени t задается уравнением. зависимость пройденного телом пути от времени задается уравнением. зависимость пройденного пути от времени задается уравнением s a+bt+ct2. зависимость пройденного телом пути задается уравнением s a+bt+ct2+dt3.Уравнение зависимости проекции. уравнение зависимости скорости. уравнение зависимости проекции скорости. уравнение зависимости проекции скорости движущегося тела от времени.Как составить уравнение скорости. график по уравнение движения графику. задачи график зависимости. уравнение движения тела по графику зависимости.Зависимость скорости от времени при торможении автомобиля. pfdbcbvjcnm crjhjcnb jn htvtyb ghb njhvj;tybb fdnjvj,bkz pflftncz ajhvekjq. формула времени при торможении. формула зависимости скорости от времени.Зависимость скорости от времени задается уравнениемУравнение зависимости скорости от времени. по заданному графику зависимости. уравнение зависимости скорости от времени движения тела. уравнение скорости от времени графику зависимости.Зависимость координаты тела от времени задается уравнением. уравнение зависимости координаты. зависимость координаты от тела от времени. зависимость скорости и координаты от времени.Зависимость скорости от времени при разгоне автомобиля 0.8 t. зависимости скорости от времени при разгоне автомобиля. зависимость скорости от времени разгона. зависимость скорости от времени при разгоне.Зависимость скорости от времени задается уравнениемЗависимость скорости от времени задается уравнениемЗависимость скорости от времени задается уравнениемНайти закон движения. материальная точка движется. закон движения точки по прямой задается формулой. формула нахождения скорости материальной точки.Зависимость скорости от времени задается уравнениемРавноускоренное движение материальной точки физика 10 класс. уравнение движения тела x 2 10. движение двух тел задано уравнениями x1=5+2t. движение тела задано уравнением.Равноускоренное движение график зависимости скорости от времени. график зависимости скорости от времени при равноускоренном. график зависимости пути от времени при равноускоренном движении. график скорости от времени при равноускоренном движении.Уравнение движения точки. уравнение движения материальной точки в общем виде. уравнение скорости материальной точки. уравнение зависимости координаты от времени.Зависимость скорости от времени задается уравнениемЗависимость скорости от времени задается уравнениемЗависимость скорости от времени задается уравнениемЗависимость скорости от времени задается уравнениемЗависимость скорости от времени задается уравнениемЗависимость скорости от времени задается уравнениемГрафик скорости прямолинейного равноускоренного движения. скорость прямолинейного равноускоренного движения график скорости. скорость прямолинейного равноускоренного движения график скорости 9. формулы равноускоренного движения 9 класс физика.Зависимость скорости от времени задается уравнениемVx=4-t. зависимость скорости от времени движущегося тела задана формулой vx 4+t. зависимость vx t задана формулой. график зависимости vx t.Зависимость скорости от времени задается уравнениемЗависимость скорости от времени задается уравнениемЗависимость скорости от времени задается уравнениемЗависимость скорости от координаты. зависимость координаты от времени. уравнение зависимости координаты от времени. зависимость координаты тела от времени.Движение материальной точки задано уравнением r t. движение материальной точки м задано уравнением. точка движется по окружности радиуса r 4. движение точки задано уравнениями r=.Закон прямолинейного движения материальной точки. закон движения точки. закон прямолинейного движения точки. закон движения материальной точки задается формулой.Зависимость пройденного телом пути от времени. зависимость пройденного телом пути s от времени t задается уравнением. зависимость пройденного пути от времени задается уравнением:. зависимость пройденного телом пути от времени задается уравнением.Зависимость скорости от времени задается уравнениемЗависимость пройденного телом пути от времени задается уравнением.Зависимость пути от времени задана уравниением s=1/3t3+2t2-3 t=4с. зависимость пройденного телом пути от времени имеет вид s 6t 3+3t+2. зависимость пройденного телом пути s от времени t имеет вид s=3t-t. какой путь s тело проходит за время t=3t/4.Зависимость скорости от времени задается уравнениемЗависимость скорости от времени. уравнение зависимости коори. по графику зависимости скорости. уравнение зависимости координаты.График зависимости начальная координата. по заданному графику зависимости. по заданному графику написать уравнение скорости. уравнение движения тела по графику зависимости скорости от времени.Движение материальной точки задано уравнением. движение материальной точки задано уравнением x. движение материальной точки м задано уравнением. уравнение движения материальной точки x=.Уравнение координаты и скорости. уравнение координаты тела. уравнение движения уравнение координаты. уравнение координаты от времени.Зависимость скорости от времени задается уравнениемЗависимость скорости от времени задается уравнениемЗависимость скорости от времени задается уравнениемЗависимость скорости от времени задается уравнениемЗависимость скорости от времени задается уравнениемЗависимость скорости от времени задается уравнениемЗависимость скорости от времени задается уравнениемУравнение движения материальной точки при равномерном движении. вычислить скорость тела движущегося. модуль и направление скорости. направление скорости по уравнению движения.Зависимость скорости от времени задается уравнениемЗависимость угловой скорости от времени. график угловой скорости от времени. график зависимости угловой скорости от времени для вращающегося тела. зависимость углового поворота от времени.Зависимость скорости от времени задается уравнением