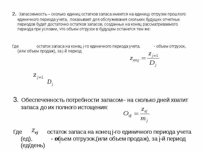
Запас имеетсяЗапас имеетсяЗапас. запасы это активы которые. запасы организации это. производственные запасы это п.Совокупные запасы это. классификация запасов в логистике. запасы в каналах сферы обращения. запасы в логистике.Текущие товарные запасы. текущие запасы пример. текущий запас это в логистике. виды запасов в логистике.Запас. запасы это активы которые. запасы это определение. запасы это простыми словами.Виды запасов сырья. виды запасов в логистике. назовите виды запасов.Запасы железа.Текущий запас. текущий запас формула. текущие запасы. как найти текущий запас.Сезонные запасы. сезонные запасы пример. сезонные товарные запасы. виды товарных запасов сезонных.Товарные запасы измеряются в. неверно что величина товарных запасов может измеряться в. показатели измерения товарных запасов. запас в чем измеряется.Товарные запасы. для бесперебойной работы предприятия. особенности товарных запасов. какими должны быть товарные запасы.Запас имеетсяЗапас имеетсяМаксимальный запас. • минимальный запас товар. максимальный запас означает.Активный и пассивный словарный запас. активный и пассивный словарный запас архаизмы. лексика активный словарный запас. активный и пассивный лексический запас.Потоки и запасы. потоки и запасы в макроэкономике. потоки и запасы в экономике. запасы в макроэкономике это.Размещение и выкладка товаров в торговом зале. рабочий запас это. презентация товара в торговом зале. хранение товаров в торговом зале принципы.Ресурсы и запасы геология. понятие запас и резерв. разница ресурсов и запасов. извлекаемые запасы.Запас имеетсяМетоды оценки материально-производственных запасов. методы оценки производственных запасов. методы учёта производственных запасов. способы оценки материально-производственных запасов.Методы расчета страхового запаса. страховой запас формула расчета. расчет запасов. как рассчитать текущий запас.Запас имеетсяОбеспеченность потребности запасом формула. обеспеченность запасами формула. обеспеченность потребности запасов это показывает. запасоемкость.Потоки и запасы.Управление запасами. управление товарными запасами на предприятии. процесс управления запасами на предприятии. процесс управления товарными запасами.Сущность товарных запасов. экономическая сущность товарных запасов. классификация товарных запасов в торговле. сущность хранения товарных запасов.Неликвидный товар. неликвидные запасы пример. реализация неликвидной продукции. неликвидные товары продукция.Запасы текущие страховые сезонные. сезонные запасы. текущий страховой сезонный тип запасов. материальные запасы страховые сезонные текущие.Запасы на производстве. запасы в бережливом производстве. излишние запасы. бережливое производство.Оптимальный запас. структура оптимального запаса. оптимальный запас состоит из:. оптимальный запас формула.Товарные запасы. запасы готовой продукции. товарные запасы картинки для презентации. иллюстрации для презентации товарный запас.Запас имеетсяФормула расчета средних товарных запасов. расчет товарного запаса формула. величина товарного запаса формула расчета. как рассчитать среднюю стоимость товарных запасов.Управление запасами. методы управления запасами на складе. модели управления товарными запасами. процесс управления запасами на предприятии.Как определить товарные запасы в днях. методы оценки товарных запасов. как рассчитать товарный запас. размер средних товарных запасов.Методика расчета страхового запаса предполагает применение. величина страхового запаса формула. страховой запас. страховой запас материалов.Запасы на производстве. запасы в бережливом производстве. лишние запасы. перепроизводство в бережливом производстве.Стратегический запас. неприкосновенный запас. стратегический запас надпись. прикольная надпись стратегический запас.Запас имеется