Удиви меня
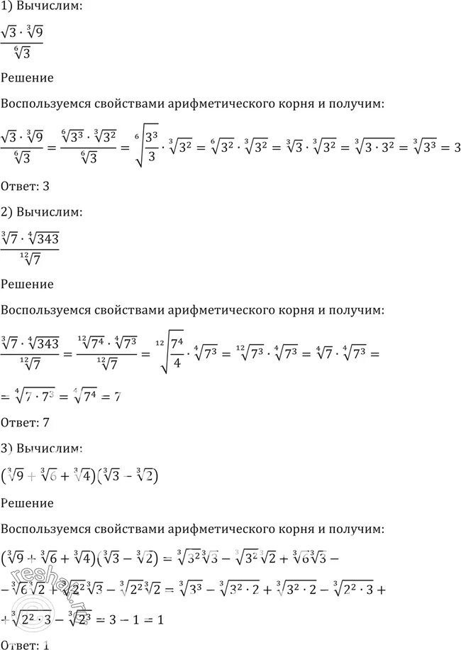
Вычислите 3 корень 15 5 8
Расположите числа в порядке убывания. расположите числа в порядке убывания 4. разложить в порядке убывания. вычислите.
Корень из 121. вычислите корень 121-10 корень 6.4 корень 0.1. вычисли корень уравнения: 9,28t + 14 + 5,8 =(15 + 5,8)-0,72t.. вычислить -корень3/2 +2кос15.
Извлеките корень. вычислить значение выражения с корнями. задачи по извлечению корня. извлечь корень 4/9.
Вычислите 3 корень 15 5 8
Вычислите 3 корень 15 5 8
Вычислите 3 корень 15 5 8
(√15 + √5)√15 − 5 3 √27. корень из 15. 3.27. 5.5/32.
Вычислите 3 корень 15 5 8
Корень суммы.
Вычислите 3 корень 15 5 8
Вычислите 3 корень 15 5 8
Вычислите 3 корень 15 5 8
Вычислите 3 корень 15 5 8
Вычислите:  запишите полностью решение и ответ..
Вычислите (3+2i) +3(-1+3i). вычислить 3+i 3-i. вычислить: 2-3i/4+5i. вычислить (3-3i)⁴.
Вычислите 3 корень 15 5 8
Вычислите 3 корень 15 5 8
Вычислить(3 корень5+3корень15)×3корннь25. 44корень3tg -480. 1/14√196-10√0,01. √100=-10 √14,4=2,4.
Вычислите 3/4-4/5. вычислить (5^-4)^*125^4.
Вычислите (3+2i) +3(-1+3i). вычислите 3 24 6 2 0 1. вычислите 3p3+2a210-c27.
Вычислите 3 корень 15 5 8
Вычислить 3!. вычислите (-2 1/2)2. 2 в 1. вычислить 3^1+2 3√2:9 3√2.
Вычислите 3 корень 1 9/16 -1. вычислить 8!. вычислить 3 корень -8. вычислите 8 2/3 корень из 2.
Вычислите ³√-343. вычислите ³√49. вычислите 3 512/343. √108/√3 вычислите.
Корень из 22. 22 корень из 3. вычислить корень из корня 3. корень из 3 + корень из 7.
Sina корень из 3 на 2. 1 2 корень из 3 на 2. корень из 135. s a2 корень из 3/4.
Корень 3 в 6 степени. корень 9 в 4 степени. корень 9 в 3 степени решение. (2^1/3•2^1/3/6 степени 6 корень из 2 )^3.
Вычислите 3 корень 15 5 8
Вычислите 1/√5-2 - 1/√5+2. 2^-3×2^5×(2^-2)^4 вычислить. (4√8 + 3) × (3 – 4√8) +9. вычислите 1/5*√25-√0,81.
Вычислите 3 корень 15 5 8
Вычислите 3 корень 15 5 8
Вычислите 3 корень 15 5 8
Корень из 16. вычислите корень 0.09 25.
Корень 11 2 2 корень 11 3 4. 2 корня из 11. 4 / корень 11. корень 11 4 3 корень 11 6 2.
Корень 4 степени. корень 4 степени из 0.0625. корень из а в четвертой степени. вычисли корень 4 степени из числа 0.1296.
( 2-корень 6)вторых + 4корень6. 2корень2×(корень из 3-корень из 2). найти значение корня. найти значение выражения с квадратными корнями.
Вычислите 3 корень 15 5 8
A3 r корень из 3. корень из 281. 5 корень 3.
Вычислите 3 корень 15 5 8
Корень из 3 + корень из 15. корень 54/корень 15+3 корень 15-3. корень из 54 корень из 15 3 умножить на корень из 15-3. упростите выражение корень 54 делим из 15+3 15-3.