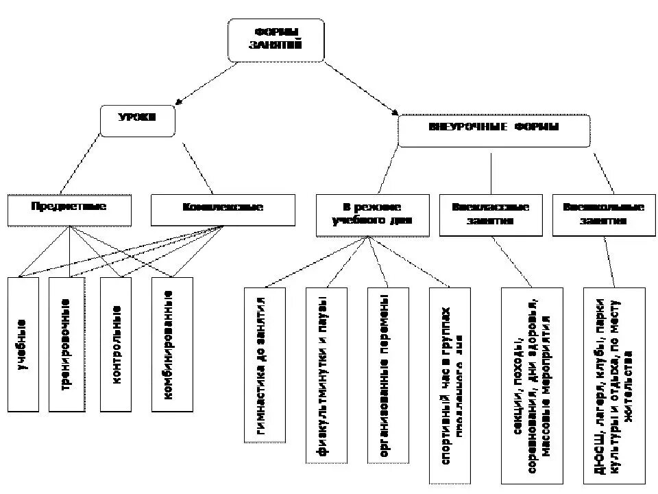
Формы проведения внеурочной деятельности по физической культуре. формы внеклассной работы по физической культуре. формы организации внеклассной работы по физическому воспитанию. внеклассные формы физического воспитания.Внешкольная работа по физическому воспитанию. внеклассная и внешкольная работа по физической культуре. внеклассная и внешкольная работа по физическому воспитанию. внешкольные формы организации физического воспитания.Физическое воспитание в лагере. потребности детей в лагере. формы физического воспитания в дол. задачи физ воспитания в лагере.Формы занятий внеурочных занятий. формы организации внеклассной работы по физическому воспитанию. виды внеклассных занятий. формы проведения занятий в кружках.Внешкольные формы физического воспитанияФизическое воспитание детей школьного возраста. формы физического воспитания школьников. система физического воспитания детей школьного возраста. внеклассные формы физического воспитания.Содержание физического воспитания. физическое воспитание внешкольное. детско-юношеский клуб физической подготовки. физическое воспитание физическая подготовленность.Внешкольные формы физического воспитанияФормы организации физического воспитания. формы организации физического воспитания в школе. организационные формы физического воспитания. формы организации физвоспитания.Формы физического воспитания. малые формы физ воспитания. формы физического воспитания школьников. организационные формы физического воспитания.Внешкольные формы физического воспитанияВнешкольные формы физического воспитанияФизическое воспитание школьников. формы физического воспитания. формы физического воспитания школьников. формы физического воспитания в школе.Формы и методы физического воспитания. формы физического воспитания детей. физическое воспитание схема. методы и формы физического воспитания дошкольников.Внешкольные формы физического воспитанияФормы физического воспитания. формы и методы физического воспитания. основные формы физического воспитания. формы физ воспитания школьников.Организационные формы физического воспитания. формы физ воспитания школьников. массовые оздоровительные физкультурные и спортивные мероприятия. физическое воспитание мероприятия.Внеклассные формы работы по физкультуре. организация внеклассной работы по физическому воспитанию школьников. внеклассная работа по физическому воспитанию. задачи внеклассной работы по физическому воспитанию.Схема организации физкультурно спортивной работы. физкультурно-спортивная форма организации воспитания. организация работы спортивной организации. структура управления физической культурой и спортом.Внешкольные формы физического воспитанияВнешкольные формы физического воспитанияПриемы мотивации на уроке физкультуры. приемы мотивации на уроках физики. нетрадиционные формы уроков физической культуры. валеологические приемы на уроке.Внешкольные формы физического воспитанияВнеурочные формы организации занятий физической культурой и спортом. характеристика внеурочных форм занятий по физкультуре. формы проведения занятий в школе физра. внеурочные формы занятий физическими упражнениями.Формы организации занятий по физической культуре. формы занятий по физическому воспитанию. крупные формы занятий. формы учебных занятий физической культуры.Урочные формы проведения занятий по физической культуре. физкультурного занятия формы организации. методы организации урока физической культуры. форма организации образовательного процесса по физкультуре.Формы организации адаптивной физической культуры. адаптивная форма культуры. внешкольные формы организации занятий. адаптивная форма это.Внешкольные формы физического воспитанияФормы физического воспитания. формы организации физического воспитания. формы и средства физ воспитания. формы физического воспитания детей.Урок физкультуры. занятия физической культурой. формы внеклассной работы фото. формы урока физической культуры.Основной формой физического воспитания является. формы физического воспитания в школе. основные формы физического воспитания в школе. основной и обязательной формой физического воспитания.Внешкольные формы физического воспитанияМетоды и формы организации физического воспитания. формы организации физического воспитания. организационные формы физического воспитания. классификация форм физического воспитания.Формы внеурочной работы. формы внеурочных занятий по физической культуре. формы и организация внеучебных занятий по физической культуре. формы внеурочной деятельности по физической культуре.Внешкольные формы физического воспитанияВнеклассные занятия. внешкольные занятия виды. рекреативная направленность занятия. рекреативно-оздоровительные занятия в школах.Внешкольные формы физического воспитанияФормы физического воспитания. формы физического воспитания студентов. основные формы физического воспитания. формы организации физического воспитания.Формы организации физического воспитания в доу. формы организации занятий по физической культуре в вузе. основная форма занятий по физическому воспитанию в вузах. формы физического воспитания студентов.Формы внеурочных занятий по физической культуре. формы внеурочной деятельности по физре. внеклассные занятия по физической культуре. внеурочные формы занятий физической культурой.Внеурочная деятельность по физической культуре. внеурочная деятельность физкультура. внеклассная деятельность физкультура. внеурочные формы физической культуры.Формы организации физического воспитания в доу. формы организации физкультурных занятий в доу. форма проведения физкультурного занятия в доу. формы организации занятий по физической культуре в доу.Методы физического воспитания схема. схема классификация методов физического воспитания. методов и форм организации физического воспитания. формы и методы физического воспитания.Формы организации физкультурных занятий в доу. форма проведения физкультурного занятия в доу. типы физкультурных занятий в дошкольном учреждении. формы организации занятий физической культурой.Форма построения занятий в физ.воспитании. урочные формы проведения занятий по физической культуре. классификация и характеристика форм занятий в физическом воспитании. классификация малых форм занятий физическими упражнениями.Средства физического воспитания студентов. методы по физической культуре. методика физического воспитания. методы физического воспитания.Физкультурно-оздоровительная и спортивно-массовая работа. формы физкультурно-оздоровительной работы в школе. массовые формы внеклассной работы по физкультуре. массовая физкультурно спортивная работа.Физкультурно-оздоровительная деятельность. формы физкультурно-оздоровительной деятельности в школе. физкультурно-оздоровительное направление. физкультурно-оздоровительные мероприятия.Внешкольные формы физического воспитанияФормы проведения физкультурных занятий в дошкольном учреждении. модель физкультурно-оздоровительной работы по формированию культуры. структура физкультурного занятия в детском саду по фгос. структура занятия по физкультуре в детском саду по фгос.Внешкольные формы физического воспитанияФормы внеклассной работы. виды внеклассной работы. внеурочная работа по физической культуре. спортивное внеклассное мероприятие.Внешкольные формы физического воспитанияМетодические принципы физического воспитания. общие принципы физ воспитания. основные принципы физического воспитания. общие методические принципы физического воспитания.Формы физического воспитания. организационные формы физического воспитания. формы организации физического воспитания. формы физического воспитания детей младшего школьного возраста.Формы внешкольного образования в советской россии. виды внешкольного образования. формы внешкольного образования детей в 18 веке. формы внешкольного образования в советской россии схема.Внеклассные занятия физическими упражнениями. внеклассная работа по физической культуре. внеклассная работа в школе по физкультуре. формы работы по физкультуре.Способы физического воспитания. физическое воспитание это в педагогике. средства и методы физического воспитания. формы и методы физического воспитания.Внеклассные формы организации занятий. внеклассные формы организации занятий физической культурой. формы проведения внеклассных занятий. внешкольные формы организации занятий.Формы занятий физ упражнениями. классификация форм занятий физическими упражнениями. классификация форм физического воспитания. формы занятий в физическом воспитании.Внешкольные формы физического воспитанияФизкультурное воспитание. в дол. формы физического воспитания в дол. форма проведения лагеря. физ воспитание в лагере.Внешкольные формы физического воспитанияВнешкольные формы физического воспитанияЗдоровьесбережение на уроке физкультуры. здоровьесберегающие технологии на уроках физической культуры. формы работы на уроке физкультуры. цель урока физической культуры.Внешкольные формы физического воспитанияВнешкольные формы физического воспитанияВнешкольные формы физического воспитанияПриемы по физической культуре в доу по фгос. типы и формы проведения физкультурных занятий в доу. формы организации физкультурных занятий в доу. типы занятий по физкультуре в доу.Внешкольные формы физического воспитанияВнешкольные формы физического воспитанияВнешкольные формы физического воспитанияВнешкольные формы физического воспитанияВнешкольные формы физического воспитанияФормы организации физкультурных занятий в детском саду. формы проведения занятий по физкультуре в доу. форма проведения физкультурного занятия в доу. форма проведения урока по физкультуре.Звенья системы физического воспитания. таблица система физического воспитания детей. схема системы физического воспитания. методы физ воспитания таблица.Формы организации занятий по физической культуре. основные формы занятий физической культурой. формы организации занятий физической культурой. формы построения занятий физическими упражнениями.Внешкольные формы физического воспитанияМетоды и приемы физического воспитания. методы и приемы занятия. методы выполнения физических упражнений. методы организации учащихся для выполнения физ упражнений.Физическое воспитание это в педагогике. совершенствование физического воспитания. методы физического воспитания школьников. специфика физического воспитания.Методы на уроках физической культуры. формы и методы урока физической культуры. методы работы на уроке физкультуры. методы используемые на уроках физической культуры.Схема принципов физического воспитания. холодов методы физического воспитания схема. физическое воспитание блок схема. система принципов физического воспитания схема.Средства используемые в физическом воспитании дошкольников. что не относится к средствам физического воспитания?. группы средств физического воспитания. методы физического воспитания схема.Физкультурно-спортивный клуб по месту жительства. малые формы физического воспитания обучающихся. снг что это в физкультурно-оздоровительных. фото типовые проекты центров внешкольного образования в рф.Возникновение физического воспитания. развитие физической культуры и спорта. система физического воспитания. народные формы физического воспитания.