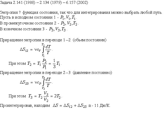
Количество вещества гелия. число атомов в один моль гелия. в сосуде находится 1 моль гелия.Один моль аргона находящийся при температуре 600. в двух сосудах находятся различные газы в одном 5 молей гелия.В сосуде находится 2 моль гелияВ сосуде находится 2 моль гелияВ сосуде находится 2 моль гелияВ сосуде находится 2 моль гелияВ сосуде находится 2 моль гелияВ сосуде находится 2 моль гелияВ сосуде находится 2 моль гелияРасположатся в 1 сосуде. число моль гелия в сосуде. кислород находится в сосуде. в каком сосуде молекул больше.В сосуде находится 2 моль гелияВ сосуде находится 2 моль гелияОдин моль азота. один моль водорода. молярная теплоемкость водорода. молярная водорода водорода.В сосуде находится 2 моль гелияВ сосуде находится 2 моль гелияМоль водорода. один моль водорода. температура давление и моль. 1 моль водорода.В сосуде находится 2 моль гелияВ сосуде находится 2 моль гелияВ сосуде находится 2 моль гелияВ сосуде находится 2 моль гелияВ сосуде находится 2 моль гелияВ сосуде находится 2 моль гелияВ сосуде находится 2 моль гелияГелий находится при температуре 27. давление гелия в сосуде. в закрытом сосуде находится 3 моль гелия при температуре 27. 3 моль гелия.В сосуде находится 2 моль гелияВ сосуде находится 2 моль гелияИродов 2.4. смесь газа азота и гелия. физика задание 10-1.1 в сосуде объемом. сосуд содержащий 2 ггели/ рпзорвался.Давление гелия. гелий объемом 1.2 л при температуре. в сосуде объемом 100 л. сосуд объемом 300 м наполнен гелием под давлением 4 10.Молярная масса гелия. определите температуру смеси. масса смеси водорода. в закрытом сосубе емкрсть.В сосуде находится 2 моль гелияВ сосуде находится 2 моль гелияВ сосуде находится 2 моль гелияВ сосуде находится 2 моль гелияВ тепловом двигателе 2 моль аргона совершают цикл 1-2-3-4-1.Рассчитайте температуру при которой находятся 2.5 моль газа. рассчитайте температуру при которой находятся 2.5. какой объем занимает один моль газа при давлении 1 мпа. температуру при которой находятся 2.5 моль газа.В сосуде находится 2 моль гелияОдин моль идеального газа с показателем адиабаты. приращение энтропии газа. один моль идеального газа с показателем адиабаты совершает процесс. приращение энтропии задачи.В сосуде неизменного объема. в сосуде неизменного объёма при комнатной температуре. в сосуде неизменного объема находилась при комнатной. объем 1 моля газа при комнатной температуре.В сосуде находится 2 моль гелияВ сосуде находится 2 моль гелияВ сосуде находится 2 моль гелияВ сосуде находится 2 моль гелияСмесь водород гелий. вычислить давление газа в сосуде при температуре. давление смеси газов в сосуде равно. смесь водорода и гелия.В сосуде находится 2 моль гелияВ сосуде находится 2 моль гелия200 килопаскаль. количество вещества газа в сосуде. объем сосуда от количества вещества давления и температуры. рассчитать объем газа в сосуде под давлением.В сосуде находится 2 моль гелия