Удиви меня
Url 2003
Даташит на микросхему uln2003a. микросхема uln2003a datasheet. uln2003apg схема включения. микросхема uln2003 схема включения.
Stm32 uln2003. микросхема uln2003a datasheet. uln2003 даташит. микросхема 2003 даташит.
Микросхема uln2003a datasheet. uln2003 даташит. микросхема uln2003a схема подключения. микросхема uln2003 распиновка.
Микросхема uln2003a datasheet. даташит на микросхему uln2003a. uln2003a g4. 2003 микросхема datasheet.
Даташит на микросхему uln2003a. uln2003a схема включения. uln2003a схема включения реле. микросхема uln2003a datasheet.
Даташит на микросхему uln2003a. микросхема uln2003a datasheet. uln2003a схема включения. 2003 микросхема datasheet.
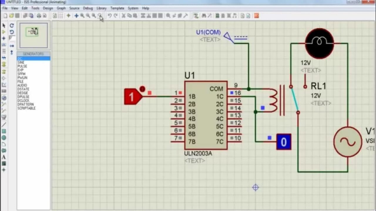
Микросхема uln2003a datasheet. stm32 uln2003. uln2003 proteus. реле proteus 8.
Микросхема uln2003a datasheet. даташит на микросхему uln2003a. uln2003 реле ардуино. uln2003a схема включения реле.
Микросхема uln2003a datasheet. даташит на микросхему uln2003a. микросхема uln2003 схема включения. 2003 микросхема datasheet.
Микросхема uln2003a datasheet. схемы на микросхеме uln2003an. uln2004 датчик уровня. сигнализатор уровня жидкости на uln2003.
Uln2003a схема включения реле. микросхема uln2003a datasheet. микросхема uln2003apg схема подключения. uln2003 реле ардуино.
Uln2003 arduino схема. uln2003 схема включения ардуино. uln2003 esp8266. микросхема uln2003a datasheet.
Uln2003 даташит. даташит на микросхему uln2003a. микросхема uln2003a datasheet. схемы на микросхеме uln2003an.
Микросхема uln2003a datasheet. uln2003 семисегментный индикатор. uln2003apg datasheet. транзисторная сборка uln2003.
Микросхема uln2003a. микросхема uln2003a схема подключения. uln2003 даташит. даташит на микросхему uln2003a.
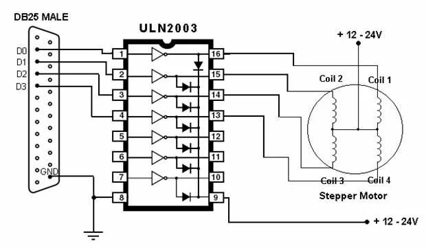
Uln2003a схема включения шаговый двигатель. драйвер шагового двигателя unl2003. модуль драйвера uln2003a. управление шаговым двигателем uln2003.
Uln2003a схема включения шаговый двигатель. микросхема uln2003a datasheet. uln2003 схема включения ардуино. uln2003 схема подключения шагового двигателя.
Микросхема uln2003a datasheet. uln2003 даташит. uln2003 схема подключения. индикатор уровня uln2003.
Микросхема uln2003a datasheet. uln2803a даташит. uln2803a к ардуино. uln2803a реле.
Индикатор уровня жидкости на микросхеме uln2003. сигнализатор уровня жидкости на uln2003. индикатор уровня воды на uln2004. uln2004a схема включения реле.
Uln2803a управление шаговым двигателем. uln2003a схема включения шаговый двигатель. uln2003 схема включения ардуино. блок реле uln2803.
Работа с первоисточниками это. работа источника. есть ссылка. 2003 слово.
Uln2003a схема включения шаговый двигатель. схема подключения шагового двигателя. uln2003 драйвер шагового двигателя. uln2803 arduino.
Индикатор уровня uln2003. индикатор уровня воды на uln2004. индикатор уровня воды на uln2003. датчик уровня жидкости uln2003.
Url 2003
Url 2003
Url 2003
Url 2003
Майкрософт аксесс 2003. office 2003. microsoft office. access 2003.
Url 2003
Url 2003
Url 2003
Url 2003
Url 2003
Url 2003
Url 2003
Url 2003
Links 2003. links 2003 demo.
Url 2003
Url 2003