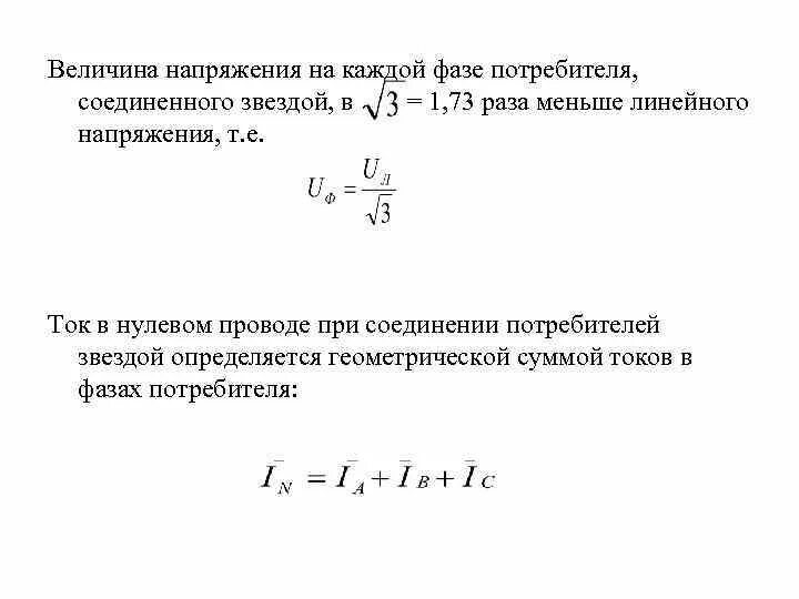
Парциальное давление со2 формула. величина напряжения газов в венозной и артериальной крови.. парциальное напряжение со2 схема. напряжение газов в артериальной и венозной крови.Укажите величину напряженияВеличина тока и напряжения. величины токов. по величине тока. величина безопасной величины тока переменного напряжения.Укажите величину напряженияУкажите величину напряженияУкажите величину напряженияГеометрическая сумма токов. величина напряжения. стандартные величины напряжения. сумма тока в фазе в.Электрическое напряжение единица измерения. напряжение формула электричество. формула для определения электрического напряжения. электрическое напряжение формула физика.Критерии электробезопасности. критерии безопасности в электроустановках. предельное значение напряжения. три критерия электробезопасности.Основные электрические величины их определения единицы измерения. основные электрические величины постоянного тока. измерение напряжения чем измеряется. определение величины электрический ток,.Допустимый ток через человека. предельно допустимые уровни напряжений прикосновения и токов. предельно допустимые уровни напряжения и тока. допустимые напряжения токи через человека.Укажите величину напряженияУкажите величину напряженияГлавные напряжения формула. определение главных напряжений. как определить главные напряжения. главные нормальные напряжения.Укажите величину напряженияУкажите величину напряженияУкажите величину напряженияУкажите величину напряженияТаблица измерения тока напряжения и сопротивления. электрическое сопротивление формула единица измерения обозначение. электрический ток формула единица измерения. основные величины характеризующие электрическую цепь.Укажите величину напряженияУкажите величину напряженияПонятие напряжения электрического поля. понятие напряжения. потенциал и напряжение электротехника. понятие электрического напряжения.Допускаемое напряжении при растяжении для пластмассы. напряжение и деформация при растяжении и сжатии. допускаемые напряжения при растяжении и сжатии. допускаемое нормальное напряжение.Укажите величину напряженияЕдиницы измерения силы тока напряжения мощности. единицы измерения напряжения электрического тока. что такое единицы измерения напряжения тока силы тока. электрическое напряжение единица измерения.Протокол измерения напряжения шага и напряжения прикосновения. допустимые значения тока. предельно допустимые напряжения прикосновения и токи. предельно допустимые значения.Укажите величину напряженияУкажите величину напряженияВиды напряжений. назовите виды напряжений. виды напряжений в технической механике. напряжения виды напряжений.Номинальное напряжение вл 110 кв. номинальное напряжение сети 10 кв. таблица напряжение до 1000. номинал напряжения 35 кв.Уровень напряжения на токоприемнике электроподвижного состава. уровень напряжения при переменном токе на токоприемнике. напряжение на токоприемнике электроподвижного состава. уровень напряжения при переменном токе.Формулы для расчета силы тока и напряжения. физические величины и формулы расчёта сила тока. физика 8 класс формулы силы тока и напряжения. формула расчета мощности переменного тока.Напряжение на токоприемнике электроподвижного состава. уровень напряжения на токоприемнике подвижного состава. уровни напряжения в контактной сети при постоянном токе. уровень напряжения при переменном токе на токоприемнике.Укажите величину напряженияЕдиницы измерения эдс и напряжения. эдс единица измерения. эдс ед измерения. эдс физическая величина.Укажите величину напряженияУкажите величину напряженияФормула для расчета электрического напряжения. мощность электрического тока сила тока напряжение. характеристики электрического тока таблица 8 класс физика. что такое электричество сила тока напряжение сопротивление мощность.Сопротивление обозначение в физике и единицы измерения. таблица тока напряжения мощности сопротивления. таблица основных характеристик постоянного тока. основные величины электрического тока.Зависимость силы тока и напряжения. опасное напряжение постоянного тока для человека. от чего зависит напряжение. величина сопротивления тока.