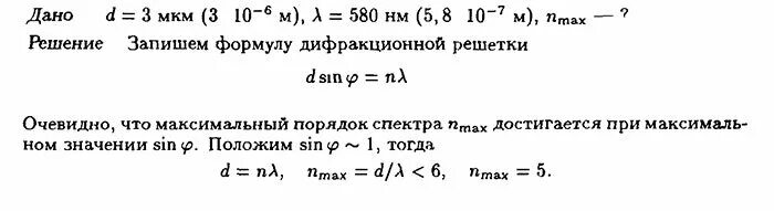
Ход лучей в дифракционной решетке. угол максимума дифракционной решетки. период решетки. дифракционная решетка период решетки.Дифракционная решетка 11 класс. угол отклонения дифракционной решетки. дифракционная решетка физика 11 класс формулы. ход лучей в дифракционной решетке.Оптическая разность хода дифракционной решетки. ход лучей в дифракционной решетке рисунок. разность хода дифракционной решетки. оптическая разность хода дифракции.Угол дифракционной решетки период решетки равенПериод дифракционной решетки это в физике. отклонение лучей в дифракционной решетке. формула дифракционной решетки. формула длины волны через период решетки.Угол дифракционной решетки период решетки равенD=ln период дифракционной решетки. число штрихов дифракционной решетки формула.Угол дифракционной решетки период решетки равенХод лучей в дифракционной решетке. дифракционная решётка фото. основные закономерности дифракции. дифракционная решетка постоянная которой равна 0.004.Дифракционная решетка физика 11 класс. дифракционная решетка порядки дифракции. дифракция света формула дифракционной решетки. что такое дифракционная решетка, период дифракционной решетки?.Дифракционная решётка. уравнение дифракционной решетки.. дифракционная решетка формула дифракционной решетки. дифракция формула дифракционной решетки. формула нахождения периода дифракционной решетки.Формула нахождения периода дифракционной решетки. уравнение максимума дифракционной решетки. ширина щели дифракционной решетки формула. период дифр решетки.Период дифракционной решетки. переод дифракционной решётки. дифракционный период. дифракционная решетка период решетки.Свет падает под углом на дифракционную решетку. задачи на дифракционную решетку. период дифракционной решетки равен. на дифракционную решетку с периодом 10 мкм под углом 30 падает.Угол дифракционной решетки период решетки равенУгол дифракционной решетки период решетки равенУгол дифракционной решетки период решетки равенФормула дифракционной решетки. формула максимума дифракционной решетки. основная формула дифракционной решетки. период дифракционной решетки формула.Ширина щели дифракционной решетки формула. ширина щели дифракционной решетки. ширина дифракционнойтрешетки. ширина дифракционной решетки.Угол дифракционной решетки период решетки равенПериод школьной дифракционной решетки. дифракционная решетка период решетки. что такое d в формуле дифракционной решетки. период дифракционной решетки формула.Период дифракционной решетки это в физике. что такое период решетки физика. период дифракционной решетки. дифракционная решетка период решетки.Угол дифракционной решетки период решетки равенПериод дифракционной решетки формула. дифракционная решетка рисунок с обозначениями. формула угла дифракционной решетки. основная формула дифракционной решетки.Формула дифракционной решетки.Период дифракционной решетки формула. формула максимума дифракционной решетки. дифракционная решетка схема с обозначениями. вывод формулы максимума дифракционной решетки.Дифракционная решетка постоянная которой равна 0.004 мм освещается. постоянная диффракционной реш. что такое дифракционная решетка? постоянная решетки?.Расстояние между штрихами дифракционной решетки. расстояние между максимумами дифракционной решетки. постоянная дифракционной решетки. расстояние между максимумами решетки.Изобразите ход лучей в дифракционной решетке?. дифракция формула дифракционной решетки. ход лучей в дифракционной решетке. штрихи дифракционной решетки формула.Период дифракционной решетки это в физике. период дифракционной решетки формула. дифракционная решетка период решетки. период дифракционной решетки схема.Угол дифракционной решетки период решетки равенДисперсия света интерференция света дифракция света. физика 11 дифракция света. дифракционная решетка. дифракционная решетка 11 класс. дисперсия света в дифракционной решетке.Угол максимума дифракционной решетки. ход лучей в дифракционной решетке. дифракционная решетка дифракционный максимум.Как найти постоянную дифракционной решетки формула. постоянная диффракционной реш.Наибольший порядок спектра дифракционной решетки. порядок дифракционной решетки. период дифракционной решетки 3 мкм. порядок спектра формула.Спектр дифракционной решетки. ход лучей в дифракционной решетке. дифракция света дифракционная решетка. задачи на дифракционную решетку.Угловая дисперсия дифракционной решетки. дифракционная постоянная. угловая дисперсия дифракционной решетки формула. определение угловой дисперсии дифракционной решетки.Формулы дифракционной решетки 11 класс. что такое d в формуле дифракционной решетки. период дифракционной решетки формула. число штрихов дифракционной решетки формула.Формула максимума дифракционной решетки. порядок дифракционного максимума.Формулы дифракционной решетки 11 класс. дифракционная решетка физика 11 класс. дифракционная решетка физика кратко. интерференционных максимумов дифракционной решётки.