Удиви меня
То325 12.5
Оптронный тиристор. тиристор оптронный силовой. даташит то325-12.5.
То325-12.5 схема включения. то325-12.5 характеристики. оптотиристор то425-12,5-10-ухл2.
То325 12.5
Оптронный тиристор то 325 -12,5. то 325-12,5 оптотиристор то325. тиристор то125-12.5. тиристор оптронный силовой.
Тиристор оптронный силовой. то325 12 5 цоклёвка. datasheet то325-12,5 аналоги.
Оптронный тиристор. даташит то325-12.5. то325 12 5 цоклёвка.
Тиристор оптронный силовой. даташит то325-12.5. то325-12.5 схема регулятора напряжения.
Оптронный тиристор то 325 -12,5. то325-12.5 технические характеристики схема включения. оптронный тиристор то-10-7 характеристики.
То125-12.5. то325-12.5 характеристики. оптронный тиристор. т0325-12.5.
Оптотиристор то 325-12,5-10. тиристор силовой тс106-10-1. тиристор оптронный то 125-10. тиристор то125-12.5.
Оптронный тиристор то 325 -12,5. даташит то325-12.5. то 325-12,5 оптотиристор то325.
Тс125-12.5. оптопара то125-12.5-4. оптотиристоры то125 12.5. то125 тиристор.
Оптронный тиристор то 325 -12,5. тиристор оптронный то132-40-10. то325 12 5 цоклёвка.
Оптосимистор силовой. то325-12.5 характеристики. то-125. то125-10.
То125-12.5. оптотиристор то125. даташит то325-12.5.
Оптронный тиристор то 325 -12,5. то 325-12,5 оптотиристор то325. даташит тиристор оптронный то325-12.5. оптотиристор то325 12 5 характеристики.
То 325-12,5 оптотиристор то325. оптотиристор то 325-12,5-10. оптотиристор то325 12 5 характеристики.
То125-12.5. то-125. 148ун201. как проверить то125-12.5.
Оптронный тиристор то 325 -12,5. оптотиристор то 325-12,5-10. то425-12.5.
То325 12.5
Оптотиристор то 325-12,5-10. даташит то325-12.5. т0325-12.5 характеристики.
Оптронный тиристор. даташит то325-12.5. то325-12.5 схема включения.
Оптронный тиристор то 325 -12,5. то 325-12,5 оптотиристор то325. тиристор оптронный силовой.
Оптронный тиристор. оптронной развязки сифу. то325 12 5 цоклёвка.
Тиристор оптронный то125-12.5. тиристор оптрон то 125-12,5. оптронный тиристор то125-12.5 характеристики. то125-12.5.
То325 12.5
Оптронный тиристор то 325 -12,5. тиристор оптронный то 125-10. силовой тиристор то125. тиристор то125-12.5 характеристики.
Тиристор оптронный то 125-10. то125-10 технические характеристики схема включения. тиристор то125-12.5. то125 тиристор.
Тиристор то125-12.5. оптопара то125-12.5-4. тиристор оптрон то 125-12,5. регулятор напряжения на оптотиристорах то125 12,5.
То325 12.5
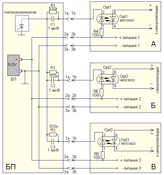
Оптронный тиристор то 325 -12,5. то325 12.5 схема подключения. то325-12.5 схема. то325-12.5 схема включения.
То125 12.5 схема подключения. оптотиристоры то125 – 12,5 схема подключения. то325-12.5 схема.
То125-12.5 схема. то 325-12,5 оптотиристор то325. то125-12.5 технические характеристики схема включения. тиристор то125-10.
То125-10 технические характеристики схема включения. оптронный тиристор схемы включения. то125 12.5 схема подключения. то125-12.5 схема регулятора напряжения.
Тиристор оптронный то 125-10. оптопара то125-12.5-4. тиристор то125-12.5.
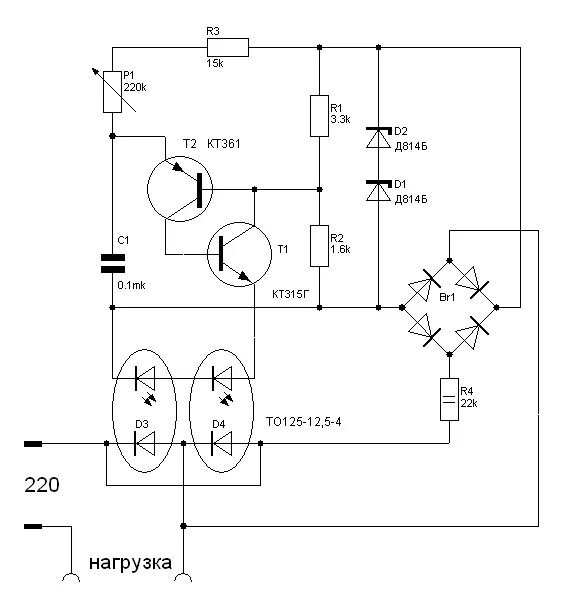
Регулятор мощности на то125-12.5 схема включения. то125 12.5 схема подключения. оптронный тиристор схемы включения. энкор птэ-20003 схема электрическая принципиальная.
То325-12.5 схема регулятора напряжения. тс125-12.5. оптотиристоры то125 схема. то125-10 технические характеристики схема включения.
Регулятор мощности на то125-12.5 схема включения. то125 12.5 схема подключения. схема включения тиристора то125-12.5. оптотиристор то125-12.5 схема управления.
То325 12.5
Оптронный тиристор схемы включения. то125 12.5 схема подключения. оптотиристор то132-40-10 схема включения. то125-12.5 схема регулятора напряжения.