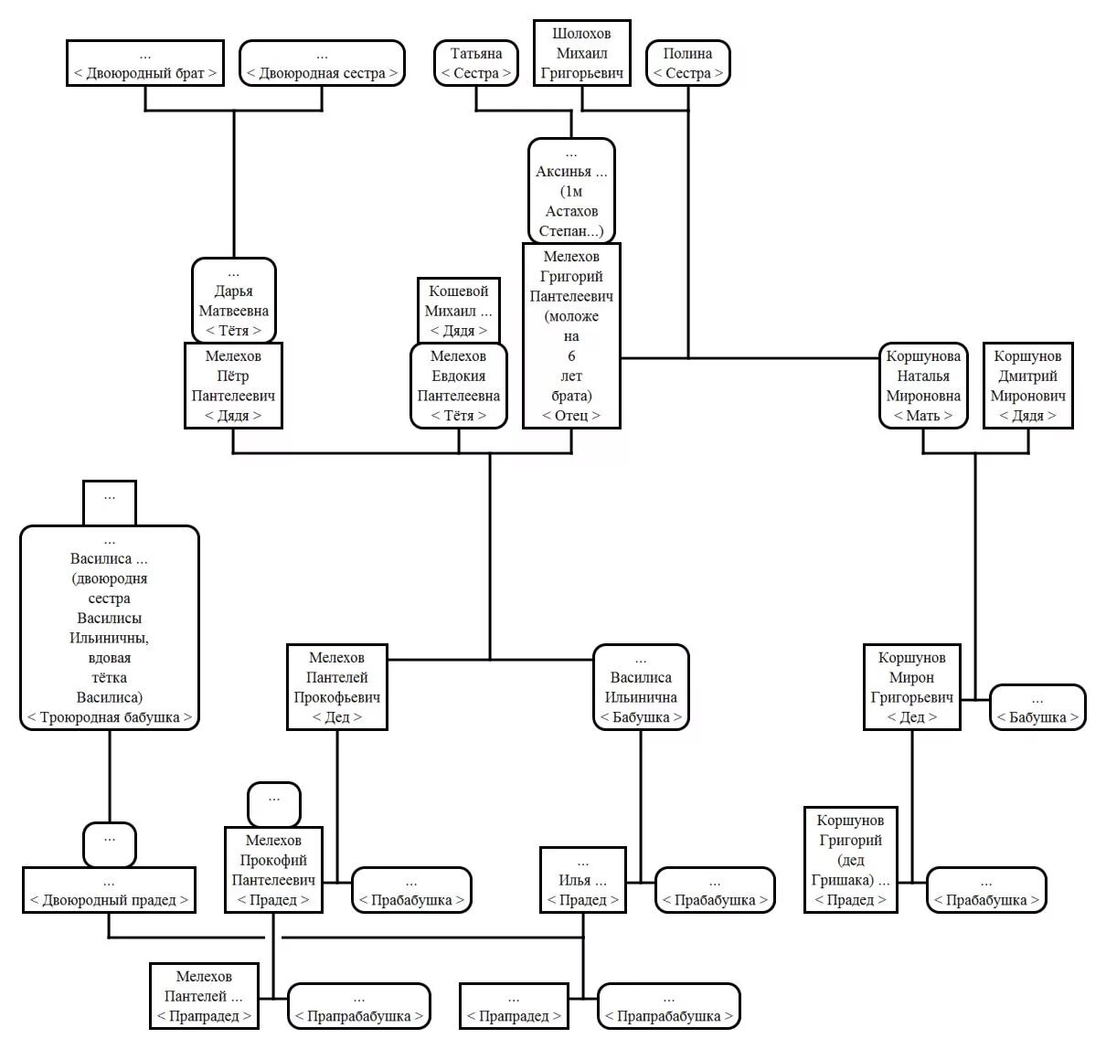
Тихий дон схема героев. герои тихого дона схема. система персонажей тихий дон. семейное древо тихий дон.Тихий дон герои романа. герои романа тихий дон схема. семейное древо тихий дон. герои романа тихий дон таблица.Мелеховы семья тихий дон родословная. семья мелеховых тихий дон схема. древо семьи мелеховых тихий дон. схема персонажей тихий дон.Тихий дон персонажи таблица. тихий дон герои романа. схема персонажей тихий дон. тихий дон семья мелеховых характеристика таблица.Тихий дон родословная семьи мелеховых. герои романа тихий дон схема. семья мелеховых тихий дон схема. тихий дон родословная коршуновых.Тихий дон персонажи таблица. система персонажей тихий дон таблица. древо семьи мелеховых тихий дон. тихий дон родословная семьи мелеховых.Древо семьи мелеховых тихий дон. родословная семьи мелеховых. тихий дон родословная семьи мелеховых. родословная мелеховых тихий дон таблица.Система образов в романе тихий дон. система персонажей. система персонажей в романе. система персонажей романа тихий дон.Система образов в романе тихий дон. шолохов тихий дон таблица. система персонажей тихий дон. шолохов тихий дон система образов таблица.Родословная мелеховых тихий дон. тихий дон семейное древо мелеховых. генеалогическое дерево семьи мелеховых тихий дон. генеалогическое древо семьи мелеховых тихий дон схема.Система персонажей. пер система. структура системы персонажей. система персонажей в романе.Герои романа тихий дон схема. сюжетные линии в романе тихий дон. сюжетные линии героев тихий дон. романе тихий дон персонажи таблица.Герои романа тихий дон схема. схема персонажей тихого дона. тихий дон герои романа. тихий дон родословная.Герои романа тихий дон схема. тихий дон родословная семьи мелеховых. семья коршуновых тихий дон схема. герои тихого дона схема.Тихий дон схема героев. судьба григория мелехова кластер. кластер герои романа тихий дон. схема персонажей тихого дона.Система образов тихий дон. таблица по литературе. наглядность по литературе. система образов в романе тихий дон.Тихий дон родословная семьи мелеховых. мелеховы семейное древо тихий дон. тихий дон герои семья мелеховых. семейное древо героев тихого дона.Генеалогическое дерево семьи мелеховых тихий дон. тихий дон родословная семьи мелеховых. генеалогическое древо персонажей тихий дон. тихий дон семейное древо мелеховых.Лихачев тихий дон герой. тихий дон герои романа. герои тихого дона. литературные герои шолохова.Тихий дон схема героев. кластер семья мелеховых тихий дон. система героев тихого дона. генеалогическое древо тихий дон.Тихий дон герои. тихий дон главные герои. главные герои тихий дом. герои романа тихий дон таблица.Схема семьи мелеховых. тема семьи в романе тихий дон. семья моховых в романе тихий дон. семья мелеховых в романе тихий дон.Система образов тихий дон схема. система образов романа тихий дон схема. проблемы тихий дон таблица. проблематика тихого дона.Презентация по тихому дону. проблематика романа-эпопеи тихий дон. основные эпизоды тихий дон. композиция рассказа тихий дон.Столкновение старого и нового мира в романе тихий дон. сочинение столкновение старого и нового мира в романе тихий дон.Герои романа тихий дон схема. композиция романа тихий дон. герои тихого дона схема. система образов тихий дон.Композиция романа тихий дон. шолохов тихий дон презентация. тихий дон схема. шолохова тихий дон презентация.Схема персонажей тихий дон. тихий дон персонажи список. тихий дон главные герои. главные герои в тихом доне.Древо семьи мелеховых тихий дон. тихий дон родословная семьи мелеховых. семья мелеховых тихий дон схема. описание семьи мелеховых в романе тихий дон.Мелеховы семья тихий дон родословная. тихий дон родословная семьи мелеховых. тихий дон схема героев. семья мелеховых тихий дон схема.Шолохов тихий дон система образов таблица. система персонажей романа тихий дон. система образов в романе тихий дон. система образов семей в романе тихий дон.Художественное своеобразие романа тихий дон. художественное своеобразное романа тихий дон. композиция романа тихий дон. своеобразие жанра романа тихий дон шолохова.Герои романа тихий дон таблица. анализ таблица шолохов тихий дон. анализ романа тихого дона. шолохов тихий дон таблица.Герои романа тихий дон таблица. шолохов тихий дон презентация. герои произведения тихий дон. тихий дон основные события.Тихий дон система персонажейЖизненный путь григория мелехова схема. григорий мелехов тихий дон таблица. судьба григория мелехова. схема персонажей тихого дона.Древо семьи мелеховых тихий дон. тихий дон древо семьи. генеалогическое древо семьи мелехова тихий дон. генеалогическое дерево семьи мелеховых тихий дон.Схема персонажей тихий дон. логико-смысловые модели на уроках русского языка. герои романа тихий дон схема. тихий дон герои романа.Интеллект карта григорий мелехов. ментальная карта григорий мелехов. интеллект карта по роману тихий дон. ментальная карта григория мелехова.Тихий дон. книги 1, 2. тихий дон характеристика. роман тихий дон характеристика. главные герои тихий дон список.Тихий дон система персонажейТихий дон характеристика. роман тихий дон характеристика. герои тихого дона характеристика. краткая характеристика романа тихий дон.Семья мелеховых тихий дон схема. тихий дон родословная семьи мелеховых. герои романа тихий дон схема. григорий мелехов тихий дон таблица.Григорий мелехов тихий дон презентация.Древо семьи мелеховых тихий дон. тихий дон родословная. семья мелеховых тихий дон схема. генеалогическое дерево семьи мелеховых тихий дон.Тихий дон родословная семьи мелеховых. тихий дон семья мелеховых характеристика таблица. кластер мелехова тихий дон. герои романа тихий дон схема.Тихий дон в таблицах и схемах. шолохов тихий дон таблица. женские образы тихий дон таблица. тихий дон схема героев.Григорий мелехов тихий дон таблица. путь исканий григория мелехова. судьба григория мелехова план по роману тихий дон. схема жизненного пути мелехова.Схемы «история создания романа-эпопеи “тихий дон”». шолохов тихий дон история создания. история создания романа м.а.шолохова "тихий дон";. тихий дон характеристика героев.Проблематика романа тихий дон. проблемы в произведении тихий дон. тихий дон основные проблемы. проблематика романа тихий дон таблица.Григорий мелехов тихий дон таблица. тихий дон григорий мелехов духовные искания. путь исканий григория мелехова в любви. григорий мелехов тихий дон жизненные искания.Основные события 2 книги тихий дон. тихий дон основные события. тихий дон анализ. вторая книга тихий дон основные события.Характеристика образов натальи и аксиньи в романе тихий дон. женские образы в романе тихий дон таблица. портрет аксиньи и натальи в романе тихий дон таблица. характеристика образа аксиньи в романе тихий дон таблица.Тихий дон 1957 мелехов. григорий мелехов тихий дон образ. шолохов тихий дон григорий в семье. главные герои тихий дон шолохов григорий мелехов.Тихий дон презентация. проблематика тихого дона. тихий дон герои романа. проблемы в тихом доне.«тихий дон» сергея герасимова (1957). тихий дон 1957 режиссер сергей герасимов. тихий дон (1930) режиссеры: ольга преображенская, иван правов. тихий дон мелехов 1930.Тихий дон. шолохов тихий дон история создания. роман тихий дон кратко. сюжет романа тихий дон кратко.Тихий дон персонажи таблица. тихий дон характер григория мелехова таблица. таблица героев тихий дон. григорий мелехов тихий дон таблица.Проблематика романа тихий дон. роман тихий дон. проблематика романа шолохова тихий дон. тема произведения тихий дон.Тихий дон система персонажейГерои романа тихий дон шолохова. исторические персонажи в тихом доне. исторические личности в тихом доне. реальные исторические лица в тихом доне.Историческая основа романа шолохов тихий дон. исторические события в романе тихий дон. исторические события в романе тихий дон таблица. хронология событий в романе тихий дон.Исторические события в романе тихий дон. жанр романа тихий дон. тихий дон роман эпопея. особенности композиции романа тихий дон.Тихий дон персонажи таблица. характер григория мелехова тихий. тихий дон судьба григория мелехова план. григорий мелехов в романе тихий дон.Тихий дон роман эпопея. жанр романа тихий дон. тихий дон как роман эпопея. шолохов тихий дон жанр.Герои романа тихий дон таблица. характеристика героев романа тихий дон таблица. тихий дон основные события. тихий дон характеристика героев.Тихий дон схема героев. система персонажей тихий дон таблица. герои романа тихий дон таблица. тихий дон герои романа.Этапы пути григория мелехова тихий дон. схема жизненного пути мелехова. жизненный путь григория мелехова план. искания григория мелехова схема.Отношение аксиньи к григорию. образы героев романа эпопеи тихий дон. аксинья астахова. черты романа эпопеи тихий дон.Женские образы в романе шолохова тихий дон кратко. образ аксиньи тихий дон. образ григория мелехова, женские судьбы в романе тихий дон. образы любимых героев романа шолохова тихий дон.Система персонажей. пер система. структура системы персонажей. система персонажей в литературе это.Женские образы в романе тихий дон. женские образы в романе тихий. женский образы в романе тихий дом. женские образы в романе шолохова тихий дон.Тихий дон. тихий дон сюжет. роман тихий дон. тихий дон главные события в романе.Историческая основа романа шолохов тихий дон. исторические события в романе тихий дон. хронология событий в романе тихий дон. исторические события в романе тихий дон таблица.Система образов в романе тихий дон. система образов в тихом доне таблица. система образов тихий. «система образов романа – эпопеи»: тихий дон.Исторические лица в романе тихий дон. герои романа тихий дон шолохова. тихий дон исторические личности. тихий дон роман эпопея.Судьба григорий мелехов в романе тихий дон. роман-эпопея «тихий дон»: судьба григория мелехова.. роман тихий дон шолохов. главные герои тихий дон шолохов григорий мелехов.Идея романа тихий дон. тихий дон книга события. главная тема тихий дон. идея романа тихий дон шолохова.Женские образы в романе тихий дон. женские образы в романе тихий дон кратко. герои романа тихий дон шолохова. исторические лица тихий дон.Герои романа тихий дон таблица. основные события романа тихий дон. тихий дон в таблицах и схемах. хронология событий тихий дон.Главные герои тихий дон шолохов григорий мелехов. григорий мелехов тихий дон образ. григорий мелехов в романе тихий дон. григорий мелехов главный герой романа шолохова тихий дон.История создания романа тихий дон. история создания роман «тихий дом». история написания романа тихий дон. тихий дон роман эпопея.Генеалогическое древо мелеховых тихий дон. тихий дон персонажи семейное древо. тихий дон семейное древо мелеховых. генеалогическое дерево семьи мелеховых тихий дон.Родословная мелеховых тихий дон. тихий дон семейное древо мелеховых. тихий дон персонажи семейное древо. тихий дон древо семьи.Тихий дон. тихий дон война. презентация по тихому дону. роман тихий дон.Жизненный путь григория мелехова схема. путь исканмй гиигория селехрва. тихий дон путь исканий григория мелехова. путь григория мелехова схема.