Удиви меня
Соус грибной технологическая карта
Соус сметанный технологическая карта на 1 порцию. соус томатный технологическая карта. технологическая схема соус грибной.
Схема приготовления соуса красного основного. технологическая схема приготовления соуса томатного.
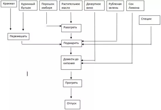
Технологическая схема приготовления соуса грибного. технологическая схема приготовления соуса грибного основного. технологическая схема соус грибной. составить технологическую схему приготовления соуса голландского..
Технология приготовления соуса грибного. технологическая карта соуса. технологическая карта приготовления соуса.
Технологическая схема соус грибной. схема приготовления соуса сметанного с томатом. технологическая схема соус абрикосовый.
Технологическая схема соус грибной. технологическая схема блюда «соус красный основной». технологическая схема приготовления соуса белого основного. технологическая схема соус грибной основной.
Соус грибной технологическая карта
Технологическая схема соуса грибного с томатом. соус грибной с томатом схема приготовления. соус грибной с томатом технологическая карта. технологическая схема соус грибной основной.
Соус грибной технологическая карта
Соус грибной технологическая карта
Соус грибной технологическая карта
Технологическая карта приготовления соуса белого основного. соус бешамель классический технологическая карта.
Схема приготовления грибного соуса. технологическая схема соус грибной. технология карта соуса грибного.
Технологическая схема соус грибной.
Соус луковый с горчицей схема приготовления. схема приготовления грибного соуса. технологическая схема соуса лукового с горчицей. соус грибной основной схема.
Технологическая схема приготовления жареных овощей. технологическая схема приготовления баклажаны фаршированные. технологическая схема икра баклажанная.
Соус грибной технологическая карта
Технологическая схема соус грибной основной. технологическая схема приготовления соуса грибного. технология приготовления соусов. технологический процесс приготовления соус грибной.
Соус красный с луком и огурцами технологическая карта. технологическая карта соус томатный для школы. технологическая карта соус томатный для доу. соус томатный технологическая карта по сборнику рецептур.
Соус сметанный технологическая карта на 1 порцию. грибной соус ттк на 1 порцию. технологическая карта грибы. технологическая схема блюда грибы в сметанном соусе.
Соус белый основной технологическая карта.
Соус сметанный с томатом технологическая схема. соус луковый схема. технологическая схема приготовления соуса лукового. технологическая схема приготовления соус молочный с луком.
Технологическая схема приготовления красного основного соуса. технологическая схема приготовления соуса томатного. технологическая схема блюда «соус красный основной». красный основной соус технологическая схема приготовления.
Соус молочный технологическая схема.
Технологическая схема приготовления сельди с гарниром. технологическая схема форшмак из сельди. технологическая схема икра грибная. технологическая схема соус грибной.
Белый соус технологическая карта. соус белый основной технология приготовления. соус белый основной 1 порция технология приготовления. соус красный основной технологическая карта.
Соус грибной технологическая карта
Соус красный с луком и грибами технологическая карта. соус красный основной технологическая карта.
Технологическая схема блюда «соус красный основной». технологическая схема соус грибной. соус белое вино схема приготовления. красный основной соус технологическая схема приготовления.
Технологическая схема сметанного соуса. соус сметанный технологическая схема. технологическая схема приготовления сметанного соуса. технологическая схема блюда «соус красный основной».
Соус сухарный технологическая схема. схема приготовления соуса сметанного натурального. составить технологические схемы приготовления соусов. соус сухарный. составить технологическую схему приготовления соус польский.
Соус грибной кисло-сладкий. соус грибной с томатом. процесс приготовления грибного соуса. технология приготовления соуса грибного.
Соус паровой технологическая схема. красный основной соус технологическая схема приготовления. соус хрен технологическая схема. составление технологических схем на приготовление соуса красного.
Схема приготовления соуса сметанного натурального. технологическая схема приготовления соуса томатного. соус сметанный с томатом схема.
Технологическая схема блюда «соус красный основной». перец фаршированный овощами технологическая схема. кабачки фаршированные схема приготовления.
Грибы в сметанном соусе запечённые технологическая схема. технологическая схема приготовления рыбы фаршированной. технологическая схема приготовления сметанного соуса. технологическая схема приготовления рыбы запеченной.
Креветки запеченные под сметанным соусом технологическая схема. составьте технологическую схему приготовления сметанного соуса. технологическая схема рыбы запеченной под молочным соусом. технологическая схема запеченной рыбы.
Грибной соус калорийность. с чем можно есть грибной соус. грибной соус в бутылке.
Технологическая карта соус томатный для школы.
Соус грибной технологическая карта