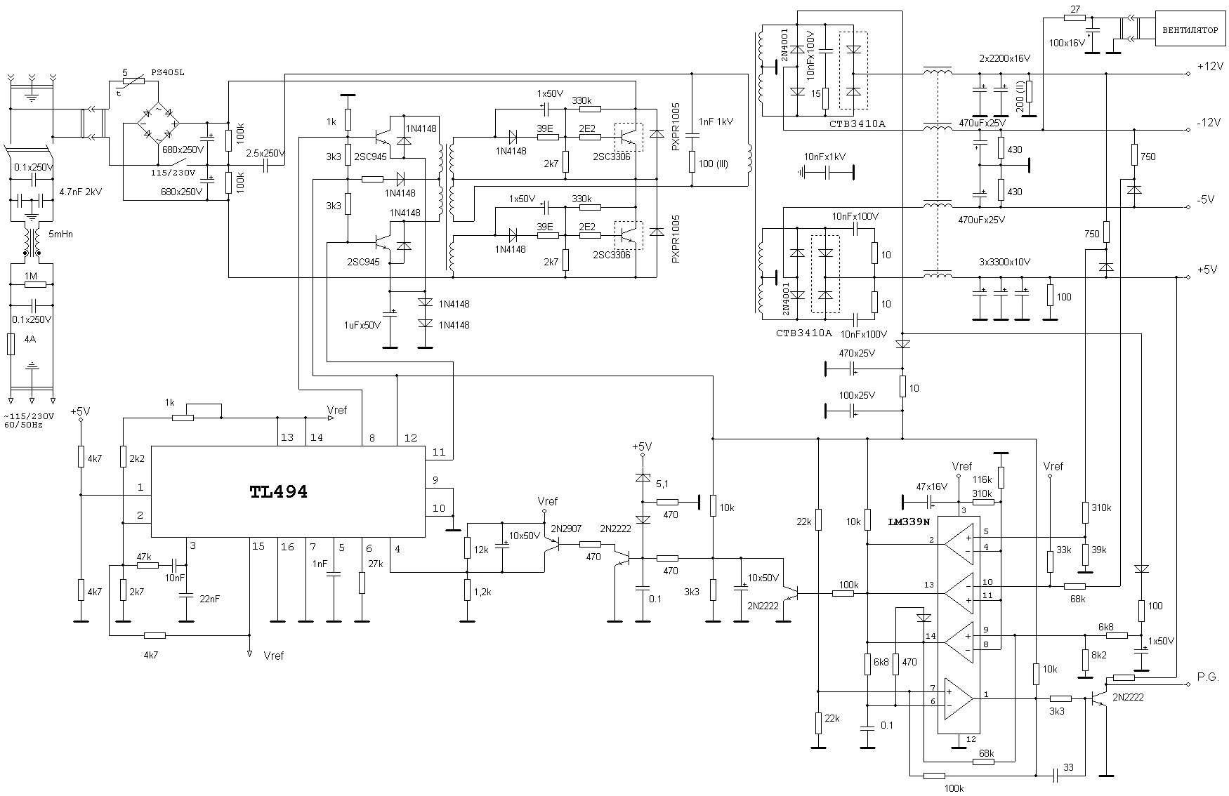
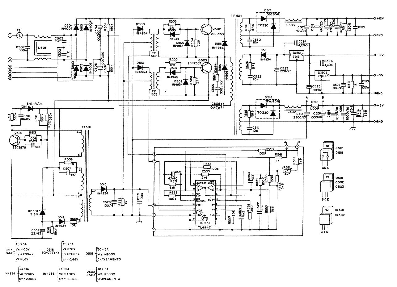
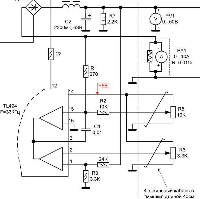
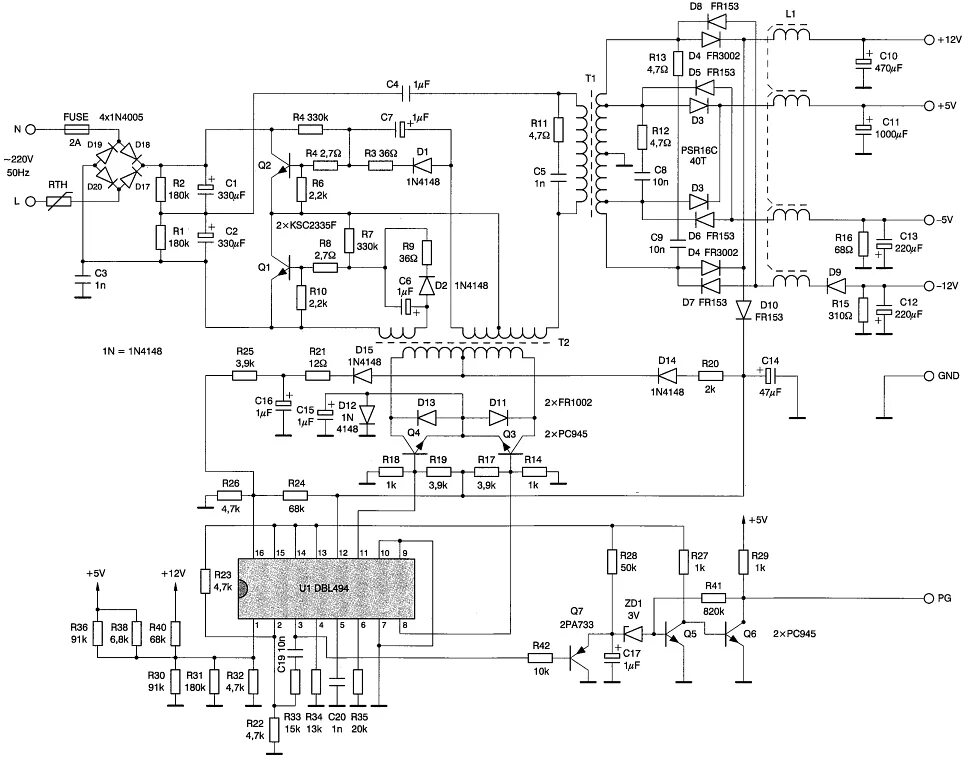
Схемы компьютерных блоков питания atx 200w. блок atx tl494. схема бп компьютера 200w. блок питания компьютера 200 ватт схема.Схемы атСхемы атСхемы атСхемы атСхемы атСхемы атСхемы атСхемы атСхемы атСхема at блока питания на tl494. компьютерный блок питания на тл494 схемы. схема блока питания на tl494.Схемы атСхема компьютерного бп атх 350. схема компьютерного блока питания атх 300 ватт. схемы компьютерных блоков питания 500 ватт. схема бп на 3528.Схемы атСхемы атСхемы атСхема зарядного устройства из компьютерного блока питания. схемы зарядных устройств для автомобильных аккумуляторов из бп. схема переделки компьютерного блока питания. схемы переделки компьютерных блоков питания в зарядное.Схемы атСхемы атСхемы атСхема блока питания пк atx 300w. схемы компьютерных блоков питания atx 200w. схема компьютерного бп атх 350. схема бп atx 494.Схемы атСхемы атСхемы атСхемы атСхемы атСхемы атСхемы атСхемы атСхемы атСхемы атСхемы атСхемы атСхемы атСхемы атСхемы атСхемы атСхемы атСхемы атСхемы ат