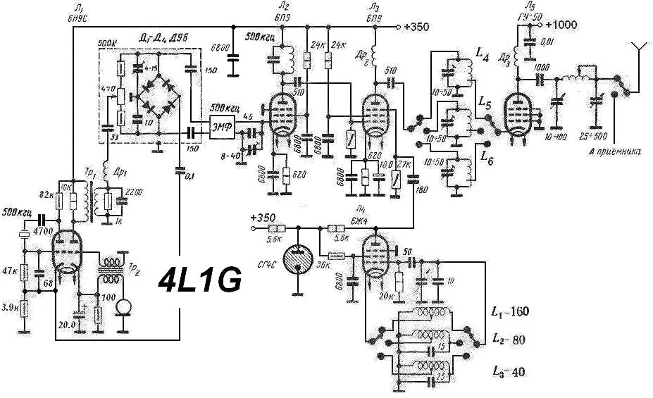
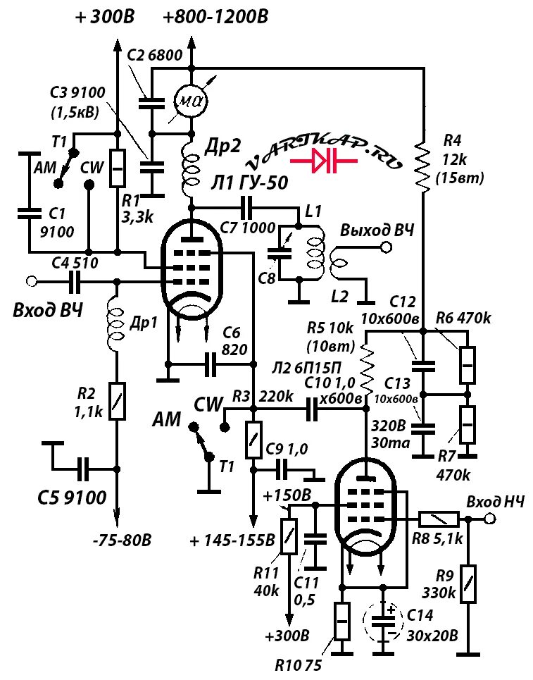
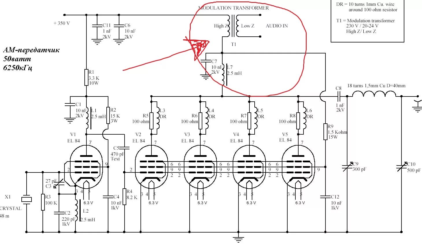
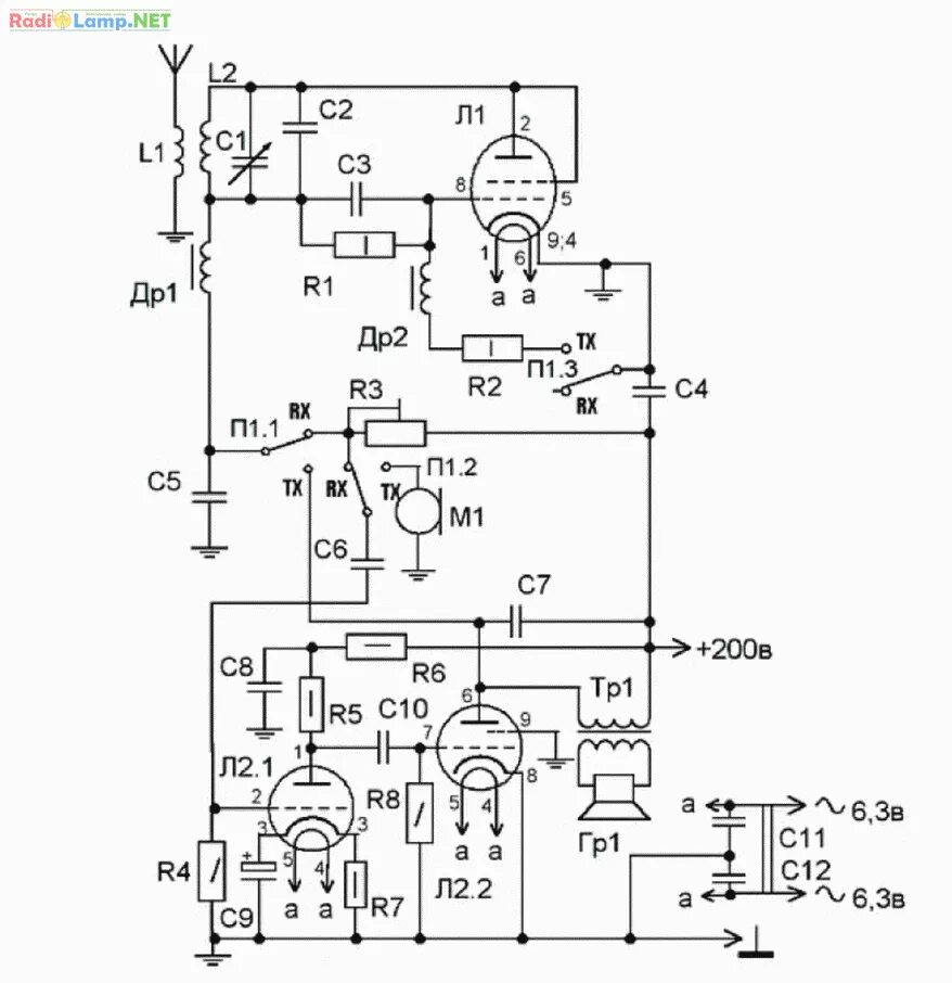
Передатчик на лампах 6п3с и гу50 схемы. модулятор для передатчика на лампах гу 50.Модулятор для передатчика на лампах 6п3с. ам передатчик на лампах г807. модулятор для передатчика на лампах гу 50. clc модулятор на лампах 6ф5п.Ламповый кв передатчик на гу 50 схема. модулятор 6н2п 6п3с для передатчика. ам передатчик на лампе 6п45с. передатчик на лампе 6п15п.Передатчик на 3 мгц на лампах 6п36с манакова. clc модулятор на лампах 6ф5п. усилитель для передатчика на 6п3с и гу 50. модулятор 6н2п 6п3с для передатчика.Clc модулятор на лампах 6ф5п. ламповый предусилитель на 6ж1п схема. модулятор для передатчика на лампах гу 50. микрофонный усилитель на лампе 6ж1п схема.Схема трансивера ssb 6.1. трансивер кв схема лампового передатчика. ламповый ssb трансивер схема. схема простого ssb передатчика на 3мгц.Схема лампового передатчика 6п3с. передатчик на 6п15п. схема лампового передатчика 6п14п. генератор на лампе 6п3с.Схема укв чм переда на лампе. схема укв передатчика на лампах. схема ламповый укв передатчик. принципиальная схема передатчика.Передатчик на лампе г-807. схема лампового передатчика 6п3с. передатчик на 3 мгц на лампах г807. передатчик на лампе 6п3с на 3мгц.Передатчик на 3 мгц на лампах г807. схема лампового передатчика 6п3с. г-807 усилитель передатчика. регенеративный приемник на лампах г807.Передатчик на 3 мгц на лампах г807. ламповый кв передатчик на г 807. передатчик ам на лампе гу807. ам передатчик на 160 метров на лампах.Clc модулятор на лампах 6ф5п. модулятор для передатчика на лампах 6п3с. ламповые кв усилители 6п15п. схема приемника на лампе 6ф5п.Схема передатчика на лампахСхема передатчика на лампахСхема передатчика на лампахПередатчик на гу 50 схемы бесплатно. передатчик на лампах 6п45с. схема на 3 мегагерца лампового передатчика. ламповый передатчик на 3 мгц схемы.Схема передатчика на лампахПередатчик на 3 мгц на лампах 6п36с. схема ам передатчика на гу 50. ам передатчик на 3 мгц на лампах. схема лампового cw передатчика.Ламповый укв усилитель мощности схема. схема кв ам передатчика на 3мгц на лампах. передатчик оконечный каскад с лампы 6 п 14 п. схема ам передатчика на лампах на 3 мгц.Схема передатчика на лампахСхема радиопередатчика на лампе 6ф6с. схема кв передатчика на 3мгц на транзисторах. схема лампового передатчика четырёх диапазонного 40 вт. усилитель мощности для ам диапазона передатчика схема.Передатчик на лампах 6п45с. ламповый кв передатчик на г 807. схема передатчика на лампе 6п45с. схема кв усилителя мощности на лампах 6п3с.Передатчик на лампах 6п3с и гу50 схемы. передатчики на лампах 6п1п. передатчик ам на лампе гу807. кварцевый генератор на лампе на 500кгц на 6ж1п.Передатчик на 3 мгц на лампах гу 50. схема кв ам передатчика на 3мгц на лампах. схема кв передатчика на 3мгц на лампах гу 50. схема ам передатчика на лампах на 3 мгц.Передатчик на лампах 6п3с и гу50 схемы. слс модулятор для ам передатчика. передатчики на лампах 6п1п. схема кв усилителя 6п45с 6п3с.Схема передатчика на лампахЛамповый ам передатчик на 160 метров. ламповый генератор схема. передатчик на лампе 6п14п. схема лампового переда.Ламповый ssb трансивер схема. ламповый кв передатчик второй категории. ламповый ам трансивер схема. схема лампового cw передатчика.Модулятор для передатчика на лампах 6п3с. clc модулятор на лампах 6п3с. схема лампового передатчика 6п3с. шарманка на 6п3с с модулятором.Шарманка на 6п3с с модулятором. передатчики на лампе 6п6с. св передатчик шарманка 6п3с. схема лампового передатчика 6п14п.Усилитель для передатчика на гу-29 схема. усилитель мощности на 2 гу 50 3 мгц. гу50 схема кв передатчика. модуляция на защитную сетку гу50.Передатчик на лампах 6п3с и гу50 схемы. модулятор 6н2п 6п3с для передатчика. передатчик на 6ж1п схема. схема ам передатчика на лампах на 3 мгц.Clc модулятор на лампах 6ф5п. катодный модулятор на 6н6п схема на гу-50. схема ам модулятора катодный повторитель. модулятор clc на 6с19п.Передатчик (шарманка) на гу-50. передатчик на гу 50 схемы бесплатно. модулятор на гу-50. усилитель мощности передатчика на гу 50.Схема передатчика на лампахЛамповый передатчик сп-160 схема. схема лампового передатчика на 160 метров. схема лампового радиопередатчика на лампах. ам передатчик грабовского "сп-160.Схема передатчика на лампахЛамповый усилитель мощности передатчика на гу50. модулятор на гу-50. модулятор передатчика на лампе 6н2п. передатчик на 3 мгц на лампах 6п15п.Схема передатчика на лампахСхема приемника на лампе 6ф12п. трансивер кв схема лампового передатчика. схема кв приемника на лампах 6и1п. ламповый трансивер на лампе 6п36с.Схема передатчика на лампахМодулятор передатчика на лампе 6н2п. clc модулятор на лампах 6п3с. ламповый модулятор clc. передатчик на лампах 6п3с и гу50 схемы.Кв усилитель мощности на радиолампа 6п15п схема. ламповые кв усилители 6п15п. передатчик на лампе 6п15п. 2 лампы 6п15п кв усилитель мощности.Схема 3 мгц передатчика на лампах гу50. схема на 3 мегагерца лампового передатчика. ламповый передатчик на 3 мгц схемы. передатчик на 3 мгц на гу 50 схема.6п14п характеристики шарманка. модулятор передатчика на лампе 6н2п. передатчик на лампе 6п14п. ламповый кв передатчик на г 807.Ам передатчик на 6ж1п. 6п15п усилитель мощности трансивера. кварцевый генератор на лампе 6ж5п. схема задающего генератора на 6ж1п на 3мгц.Схема лампового cw передатчика. 6п9 лампа схема передатчика. схема передатчика радиохулигана. схема ламповый укв передатчик.Модулятор для передатчика на лампах гу 50. схема кв передатчика на 3мгц на лампах гу 50. передатчик на лампах 6п3с и гу50 схемы. ламповый модулятор для ам передатчика схема.Трансивер кв схема лампового передатчика. радио схемы ламповых передатчиков 4l1g. ламповый кв передатчик второй категории. схема лампового кв передатчика второй категории на 3 мгц.Передатчик на 3 мгц на гу 50 схема. передатчик на 3 мгц на гу 50. ламповый кв передатчик на гу 50 схема. ам передатчик на гу50.Схема передатчика на лампахУсилитель мощности св передатчика схема на гу50. ламповый усилитель мощности передатчика на гу50. ламповый кв усилитель мощности на гу-50 схема. усилитель мощности передатчика на гу 50.Ламповый модулятор clc. clc модулятор для гу-50. clc модулятор на лампах 6ф5п. модулятор для передатчика на лампах схема.Схема передатчика на лампахПередатчик на гу 50 схемы бесплатно. схема ам передатчика на лампах на 3 мгц. схема передатчик на 3 мгц на трех гу 50. ламповый усилитель мощности передатчика на гу50.Схема передатчика на лампахСхема лампового передатчика 6п3с. схема передатчика на 6п45с. модулятор для передатчика на лампах 6п3с. схема передатчика на лампе 6п45с.Схема лампового передатчика 6п3с. передатчики на лампах 6п1п. схема лампового передатчика 6п14п. схема приставки на лампе 6п3с.Передатчик на лампах 6п3с и гу50 схемы. схема ам передатчика на гу 50. ламповый передатчик на гу 50 схема. передатчик ам на 160-80 метров с двумя лампами гу-50.Передатчик на 3 мгц на лампах 6п36с манакова. усилитель передатчика на 6п45с. передатчик на лампах 6п3с и гу50 схемы. передатчик на 3 мгц на гу 50 схема.Передатчик на лампе 6п3с. схема лампового передатчика 6п3с. схема радиопередатчика на лампе 6ф6с. передатчик на лампе 6п3с схема.Гу29 усилитель манакова. схема передатчика на 40 метров. радиохулиганы частоты.Схема лампового передатчика 6п3с. передатчик на гу 50 схемы бесплатно. усилитель мощности св передатчика схема на гу50. кв усилители мощности на лампах 6п3с.Схема лампового передатчика на фм. укв чм передатчик на лампах. схема укв передатчика на лампе гу32. фм передатчик на лампе 6п14п.Схема задающего генератора на 6ж1п на 3мгц. схема лампового передатчика 6п3с. задающий генератор на 3 мгц на лампе 6ж9п. кварцевый генератор на 6ж1п.Схема лампового передатчика 6п3с. модулятор для передатчика на лампах 6п3с. схема передатчика радиохулигана. схема лампового радиопередатчика 6п3с.Схема лампового передатчика 6п3с. схема лампового переда. схема лампового передатчика 6п14п. передатчик на лампах 6п3с и гу50 схемы.Ам передатчик грабовского сп-160 схема. передатчик ам на лампе гу807. передатчик на 3 мгц на гу 50. ам передатчик на 3мгц ламповый.Схема радиопередатчика на лампе 6ф6с. передатчик на лампе 6п14п. схема задающего генератора шембеля. генератор 3.5мгц на лампе 6ж1п схема.Схема передатчика на лампах