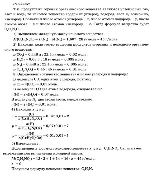
Нахождение молекулярной формулы вещества по продуктам сгорания. задачи на определение формулы вещества. задачи на вывод формулы по продуктам сгорания.Решение задач по продуктам сгоранияЗадачи на нахождение молекулярной формулы по продуктам сгорания. задачи по химии 10 класс на нахождение молекулярной формулы. нахождение молекулярной формулы вещества по продуктам сгорания. расчетные задачи на нахождение молекулярной формулы.Задачи на сгорание химия. задачи по продуктам сгорания. задачи на вывод формулы органического вещества.Решение задач на вывод формул. алгоритм решения задач по органической химии. задачи на вывод формулы вещества. нахождение формулы вещества.Задачки по основам теплотехники. количество воздуха на горение топлива. теоретический объем воздуха для сжигания твердого топлива. объемный расход удаляемых продуктов сгорания.Объем продуктов сгорания. теоретический объем продуктов сгорания. объём продуктов сгорания определяется по формуле. продукты сгорания твердого топлива.Скорость истечения продуктов сгорания. скорость продуктов сгорания формула. скорость истечения продуктов сгорания формула. скорость истечения топлива.Решение задач по продуктам сгоранияУчимся решать задачи по физике 10 класс гайкова. гайкова и.и. физика.учимся решать задачи.7-8 классы. пример решения задач на горение топлива физика 8 класс. как решать задачи по физике 8 класс сгорание топлива.Решение задач по продуктам сгоранияРешение задач на сгорание топлива. задачи на теплоту сгорания. расчет количества теплоты при горении. задача удельная теплота сгорания при сгорании топлива.Продукты полного сгорания 6.72 л смеси этана и пропана.Задачи по продуктам сгорания вывести формулу. задачи на вывод химических формул органических соединений. вывод формул органических веществ по продуктам сгорания. вывод формул по продуктам сгорания.Вывод формулы по продуктам сгорания егэ по химии.Вывод формул органических веществ по продуктам сгорания.Решение задач по продуктам сгоранияРешение задач по продуктам сгоранияВывод формул органических веществ по продуктам сгорания. задачи по химии на вывод формул органических веществ. решение задач на вывод молекулярной формулы органического вещества. задачи по химии на вывод молекулярной формулы.Решение задач по продуктам сгоранияРешение задач по продуктам сгоранияСостав продуктов сгорания. состав продуктов полного сгорания топлива. объем продуктов сгорания. расчет объема и состава продуктов горения.Решение задач по продуктам сгоранияЭнтальпия продуктов горения. энтальпия продуктов сгорания топлива. теплосодержание продуктов горения формула.Расчет сгорания топлива. состав продуктов сгорания природного газа. горение топлива формула для расчета. состав продуктов сгорания природного газа формула.Решение задач по продуктам сгоранияРешение задач по продуктам сгоранияФормула для определения теоретического объема продуктов сгорания. теоретический объем воздуха для сжигания твердого топлива. объем продуктов горения формула. объем сухих трехатомных продуктов сгорания вычисляется по формуле.Задачи на продукты сгорания. токсичность продуктов горения.Формула для расчета количества теплоты при сгорании топлива. формула определения количества теплоты при сгорании топлива. формула расчета количества теплоты выделяемого при сгорании топлива. удельная теплота сгорания топлива формула.Решение задач по продуктам сгоранияРешение задач по продуктам сгоранияНизшая теплота сгорания топлива формула менделеева. низшая теплота сгорания газообразного топлива формула. формула низшей теплоты сгорания газа. низшая рабочая теплота сгорания формула.Решение задач по продуктам сгоранияКоличество теплоты при сжигании формула. формула кпд сгорания топлива.Теоретический расход воздуха на горение. задачи на вывод формулы по продуктам сгорания.Продукты сгорания. состав продуктов сгорания. состав продуктов сгорания топлива. na продукты горения.Решение задач по продуктам сгоранияФормула расчета теплоты сгорания. формула для расчета теплоты сгорания топлива. низшая теплота сгорания топлива формула. низшая теплота сгорания угля формула.Решение задач по продуктам сгорания