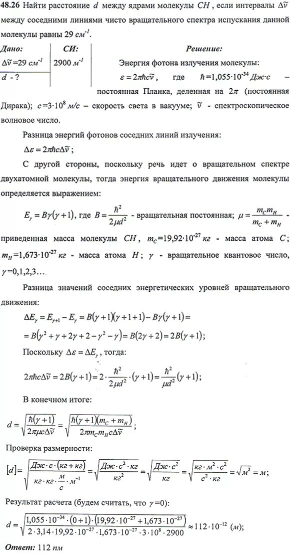
Взаимодействие между молекулами. расстояние между молекулами воды. взаимосвязь между ядром. расстояние между молекулами жидкости.Расстояние между ядрами атомов. псевдогексагональная структура. самое большое расстояние между ядрами атомов в молекуле.Расстояние между ядрами атомов в молекулеУгловое строение молекулы воды. химическая связь между 4 молекулами воды. молекула воды атомный состав. водородная связь между молекулами водорода.Длина связи. наибольшая длина связи в молекуле. длина связи с=с равна :.Характеристика атома. расстояние между ядрами атомов. орбитальный атомный радиус. атомные и ионные радиусы.Расстояние между ядрами атомов в молекулеРасстояние между ядрами атомов в молекулеРасстояние между атомами водорода 0.74. расстояние между ядрами атомов. расстояние между ядрами. запись ядра водорода.Расстояние между ядрами атомов в молекулеРасстояние между атомами. расстояние между атомамами. расстояние между ядрами атомов. атомный радиус железа.Силы межмолекулярного взаимодействия. межмолекулярное взаимодействие формула. силы и энергия межмолекулярного взаимодействия. взаимодействие между атомами.2 молекулы йода как записать. расстояние между атомами. крахмал и йод реакция. комплекс йода с крахмалом.Прочность химической связи таблица. наибольшая энергия связи между атомами. энергия связи молекул таблица. энергия связи между атомами неметаллов таблица.Расстояние между ядрами атомов в молекулеИнтервалы между соседними линиями чисто вращательного спектра. среднее расстояние между соседними линиями вращательной структуры. расстояние между молекулами как вычислить. расстояние между ядрами в молекуле со равно.Соединение атомов в молекулы. химическая связь. связи атомов в молекулах. типы химических связей.Расстояние между ядрами атомов в молекулеРасстояние между ядрами атомов в молекулеРасстояние между ядрами атомов в молекулеРасстояние между ядрами атомов в молекулеМолекула воды угол между водородами. угол между атомами водорода в молекуле воды. молекула воды угол между атомами. строение воды.Изменение потенциальной энергии в системе из двух атомов водорода. кривая зависимости энергии от межъядерного расстояния. график потенциальной энергии взаимодействия атомов. зависимость потенциальной энергии.Расстояние между ядрами атомов в молекулеРасстояние между ядрами атомов в молекулеРасстояние между ядрами атомов в молекулеРасстояние между ядрами атомов в молекулеРасстояние между ядрами атомов в молекулеСхема образования пи связи. строение молекулы ацетилена. пространственное строение молекулы ацетилена. схема образования пи-связей в молекуле ацетилена.Расстояние между ядрами атомов в молекулеМеханизм образования ковалентной связи схема. структура химической связи ковалентной. схема образования ковалентной связи в молекуле кислорода. схема образования ковалентной связи между атомами.Расстояние между ядрами атомов в молекулеРасстояние между ядрами атомов в молекулеРасстояние между ядрами атомов в молекулеСвязи в молекуле бензола. образование связи в молекуле углерода. углы между атомами в молекуле. валентный угол в молекуле бензола.Тип гибридизации атомов углерода - sp3. sp3 гибридизация атома углерода соединение. строение алканов sp3 гибридизация. валентный угол sp3.Нарисуйте силы действующие между электроном и ядром атома 5. силы действующие между электроном и ядром атома 5. взаимодействие между атомами. силы взаимодействия между атомами.Расстояние между ядрами атомов в молекулеРасстояние между ядрами атомов в молекулеРасстояние между ядрами атомов в молекулеГибридизация химия двойная связь. две п связи между атомами углерода. двойная связь между атомами углерода. двойная связь между атомами углерода имеется в молекуле.Расстояние между ядрами атомов в молекулеРасстояние между ядрами атомов в молекулеСтроение ядра атома как определить. структура ядра атома изотопа. строение различных атомов. строение атома элемента.Расстояние между ядрами атомов в молекулеРасстояние между ядрами атомов в молекулеРасстояние между ядрами атомов в молекулеСтроение ядра атома водорода. вращение атомов вокруг ядра. модель ядра атома водорода. движение электронов вокруг ядра.Расстояние между ядрами атомов в молекулеВода химия 9 класс. вода химия 9 класс презентация. расстояние между атомами водорода 0.74. вода химия 8 класс.Расстояние между ядрами атомов в молекулеСхема образования ионов калия. схема атома калия. взаимодействие атомов хлора между собой механизм. образование ионов атома хлора.Колебания атомов. колебания молекул. колебания молекулы воды. валентныц угол в молекул воды.Расстояние между ядрами атомов в молекулеСилы между электроном и ядром атома. силы действующие между электроном и ядром атома. силы действующие между электроном и ядром атома рисунок. нарисуйте силы действующие между электроном и ядром атома.Расстояние между ядрами атомов в молекулеРасстояние между ядрами атомов в молекулеРасстояние между ядрами атомов в молекулеРасстояние между ядрами атомов в молекулеРасстояние между ядрами атомов в молекулеРасстояние между ядрами атомов в молекулеРасстояние между ядрами атомов в молекулеРасстояние между ядрами атомов в молекулеРасстояние между ядрами атомов в молекулеМеталлический радиус. металлический радиус металлов. радиус атомов металлов. атомный радиус металлов.Силы взаимодействия между молекулами. силы взаимодействия молекул кратко. силы взаимодействия молекул физика. силы взаимодействия молекул формула.