Удиви меня
Протокол управления dmx
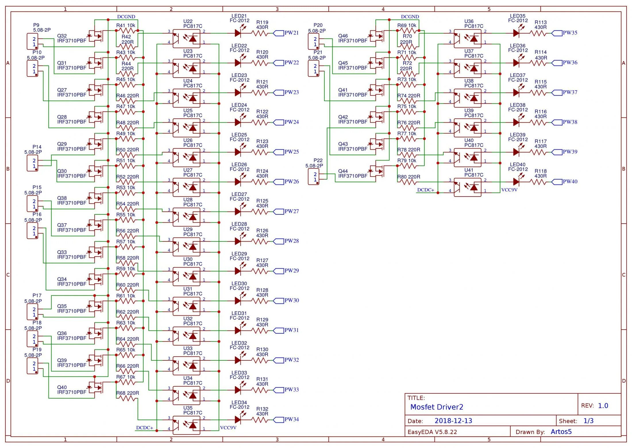
Дмх контроллер 512. dmx 512 контроллер схема управления. протокол dmx 512 для чайников. схема подключения dmx светильников.
Протокол dmx 512 для чайников. схема dmx 512 контроллер. dmx-512 разветвитель схема. dmx 512 резистор.
Схема dmx 512 контроллер. led controller dmx 512. dmx 512 контроллер программирование. dmx512 decoder.
Протокол дмх 512 что это. dmx контроль систем. dmx протокол описание.
Протокол dmx 512 для чайников. dmx 512 протокол описание. аналоги протокола dmx 512. dmx512 протокол подключение.
Dmx протокол управления светом. система управления dmx. пульт dmx 512 схема. пэды для управления светом dmx512.
Аналоги протокола dmx 512. artnet converter dmx. dmx 512 схема.
Схема подключения dmx светильников. протокол дмх 512 что это. схемы дмх. dmx протокол управления светом.
Spi контроллер dmx512. дмх контроллер 512. контроллер управления освещением dmx-512 ethernet. контроллер artnet-dmx.
Декодер арлайт dmx схема. led controller dmx 512. схема подключения dmx контроллера. dmx 512 блок питания.
Сплиттер dmx 512. световая аппаратура dmx 512. пульт dmx 512 схема. artnet dmx схема.
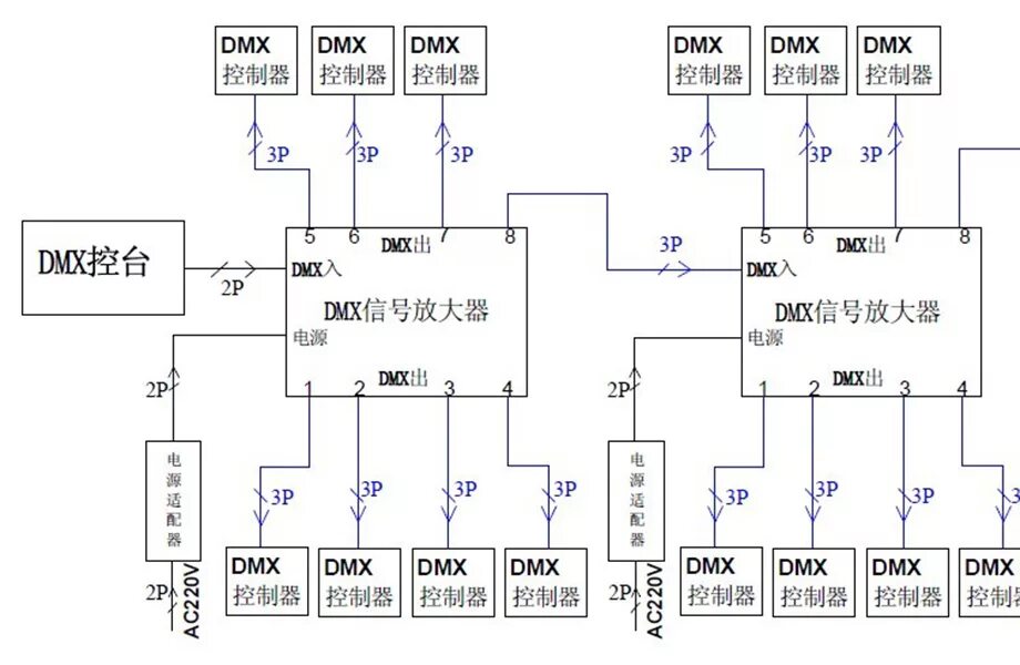
Контроллер управления освещением dmx-512 ethernet. дмх 512. система управления dmx 512. artnet dmx 512 gate, преобразователь 8 выходов.
Схема dmx 512 контроллер. протокол dmx 512 для чайников. dmx 512 контроллер блок питания. dmx протокол управления светом.
Сплиттер dmx 512. led controller dmx 512. dmx 512 контроллер схема управления. dmx сплиттер схема.
Протокол dmx 512 для чайников. схема dmx 512 контроллер. контроллер dmx512 prolight. схема подключения dmx светильников.
Dmx протокол управления светом. dmx 2-4 схема. artnet dmx схема. система управления dmx 512.
Протокол дмх 512 что это. dmx протокол управления светом. аналоги протокола dmx 512. artnet dmx схема.
Пульт dmx 512 схема. схема подключения dmx пульта. управление dmx 512 с компьютера. протокол дмх 512 что это.
Dmx протокол. протокол дмх 512 что это. dmx512 протокол подключение.
Схема dmx 512 контроллер. dmx 512 контроллер схема управления. схема подключения dmx контроллера. контроллер управления освещением dmx-512 ethernet.
Dmx-512 разветвитель схема. dmx 512 схема. схема dmx 512 контроллер. пульт dmx 512 схема.
Протокол dmx 512 для чайников. dmx 512 протокол описание. осциллограмма dmx сигнала. dmx512 пины.
Dmx 515 контроллер. dmx контроллер для 236 светильников. dmx 512 контроллер инструкция. rgb контроллер dmx микросхема 9933.
Dmx 512 схема. dmx пульт 512 elite. dmx декодер 6ch. формат сигнала dmx-512.
Протокол dmx 512 для чайников. dmx512 протокол подключение. dmx 512 протокол описание. dmx протокол управления светом.
Структура сети dmx. удлинитель 8 вхо dmx входа. блок управления и система светового ограждения типа бусо.
Dmx 512 signal прожектор. схема подключения dmx контроллера. dmx 512 кабель. пульт dmx 512 схема.
Пульт дмх 512. контроллер dmx512 prolight. схема dmx 512 контроллер. dmx-512 коммутация.
Dmx протокол. dmx протокол управления светом. dmx512 логотип. dmx rdm.
Протокол дмх 512 что это. dmx структурная схема. протокол dmx 512 для чайников. терминатор дмх схема.
Протокол dmx 512 для чайников. usitt dmx-512. формат сигнала dmx-512. dmx протокол управления светом.
Протокол dmx 512 для чайников.
Dmx 512 резистор. dmx 512 схема подключения светильников. dmx512 пины. протокол дмх 512 что это.
Dmx протокол управления светом. yarilo dmx. модуль управления dmx. аналоги протокола dmx 512.
Протокол dmx 512 для чайников. dmx 512 протокол описание. пакет сигналов стандарта dmx-512. осциллограмма dmx сигнала.
Dmx 512 протокол описание. аналоги протокола dmx 512. таблица dmx512. dmx 512 резистор.
Контроллер управления освещением dmx-512 ethernet. схема подключения dmx контроллера. dmx 512 контроллер схема управления. контроллер smart k 58 dmx схема подключения лампы.
Схема подключения контроллера dmx 512. dmx 512 контроллер для прожектора. диммер для светодиодов dmx 512 4 канала. dmx rgb контроллер.
Протокол dmx 512 для чайников. dmx 512 протокол описание. dmx 512 схема. dmx512 pinout.
Dmx протокол. spi controller wiring.
Световой пульт пилот 2000. pilot 2000 dmx controller. световой пульт dmx пилот 200. контроллер dmx-512.
Usb dmx 512 контроллер. dmx протокол управления светом. dmx usb pro. программы управления dmx.
Протокол dmx 512 для чайников. dmx 512 протокол описание. формат сигнала dmx-512. dmx пакет.
Схема dmx 512 контроллер. dmx512 led rgb контроллер. usb dmx 512 контроллер. dmx контроллер для светодиодной ленты.
Протокол dmx 512 для чайников. dmx 512 протокол описание. dmx512 протокол подключение. протокол dmx схема.
Классическая структура системы освещения с интерфейсом dmx. dmx схема. dmx 512 протокол описание.
Схема dmx 512 контроллер. декодер dmx с wifi. приемопередатчик dmx wifi.
Dmx 512 схема. схема подключения приборов dmx. протокол дмх 512 что это. dmx-сплиттер smart-dmx-4ch (12-36v, xlr3) (arlight, ip20 металл, 5 лет) схема подключения.
Led controller dmx 512. dmx 512 схема. dmx протокол управления светом. usb-dmx512 схема.
Usb dmx 512 контроллер. dmx контроллер 5ch. usb контроллер dmx яrilo daslight4. dmx512 led rgb контроллер.
Схема dmx 512 контроллер. dmx протокол управления светом. dmx usb контроллер своими руками. usb-dmx512 схема.
Схема dmx 512 контроллер. протокол dmx 512 для чайников. dmx512 wiring. dmx 512 резистор.
Схема splitter dmx 512. система управления dmx 512. схема щита освещения с dmx 512. схема подключения dmx светильников.
Dmx 512 резистор. usb dmx 512 контроллер. usb-dmx512 схема. схема dmx 512 контроллер.
Dmx 512 схема. dmx linking. lighting control diagram.
Dmx диммер контроллер 24v. dmx rgb диммер 2 канала 24в для зданий. dmx rgb диммер 3 канала 24в для зданий. контроллер dmx-512.
Пульт dmx 512 схема. dmx структурная схема. драйвер dmx схема.
Dmx протокол управления светом. dmx 512 схема. протокол дмх 512 что это. dmx подключение приборов.
Дмх 512. контроллер dmx512 prolight. контроллер dmx xlr 12v. led controller dmx 512.
Контроллер управления освещением dmx-512 ethernet. spi контроллер dmx512. dmx 512 контроллер программирование. система управления dmx 512.
Dmx 515 контроллер. usb-dmx512 схема. usb dmx 512 контроллер. master controller mp 260 dmx.
Декодер dmx-24ch-5a (12-24v,1440-2880w). dmx 512 контроллер схема управления. led controller dmx 512. схема подключения контроллера dmx 512.
Протокол дмх 512 что это. dmx 512. usitt dmx-512. терминатор dmx 512.
Протокол управления dmx
Led controller dmx 512. схема подключения контроллера dmx 512. dmx512 led rgb контроллер. контроллер dmx 512 с пэдами.
Протокол управления dmx
Распайка dmx. распиновка dmx 4 pin. схема подключения dmx пульта. dmx 512 схема подключения светильников.
Dmx 512 сплиттеры daisy chain. протокол дмх 512 что это. схема dmx 512 контроллер. схема управления светом по dmx.
Дмх контроллер 512. световой пульт dmx 512. пульт dmx 512 схема. dmx 512 контроллер схема управления.
Dmx512 led rgb контроллер. схема подключения контроллера dmx 512. led controller dmx 512. контроллер управления освещением dmx-512 ethernet.
Dmx 512 блок питания. dmx пульт инструкция. art-net to dmx. блок включения dmx.
Usb dmx 512 контроллер. usb-dmx512 схема. dmx 512 схема. конвертер usb dmx512 схема.
Dmx 512 схема. плата dmx 512. ltech led controller схема подключения. home gate 300dc схема.
Световая аппаратура dmx 512. usb-dmx512 схема. схема подключения приборов dmx. схема dmx пульт.