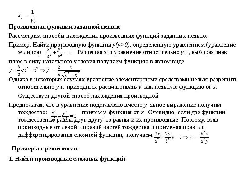
Производная неявной функцииФормула производной неявной функции. формула нахождения производной неявной функции. дифференцирование неявной функции примеры. дифференциал от неявно заданной функции.Производная неявной функцииДифференцирование неявной функции примеры. формула нахождения производной неявной функции. производная от функций заданных неявно. производная неявно заданной функции.Производные неявных функций формулы. 2. производная функции, заданной неявно. неявно заданная функция производная. вторые производные неявной функции.Производная функций заданных неявно. функция задана неявно уравнением. неявно заданная функция производная. формула для вычисления производной неявной функции.Дифференцирование функций заданных неявно. производная от неявной функции. формула для вычисления производной функции заданной неявно. производная 2 порядка от неявной функции.Производная неявной функцииПроизводная неявной функцииПроизводная неявной функцииПроизводные неявно заданных функций. производные функции заданной неявно. производная функции задана неявно. дифференцирование функций заданных неявно.Производная неявной функцииПроизводная функции заданной неявно уравнением. вычисление производной неявно заданной функции. формула дифференцирования неявной функции. формула для нахождения производной функции заданной неявно.Производная неявной функцииПроизводная dydx от неявной функции. производная сложной и неявно заданной функции функций. производная сложной функции заданной неявно. неявно заданная функция производная.Производная функций заданных неявно. производная dydx неявной функции. неявно заданная функция производная.Дифференцирование функций заданных неявно. производная функций заданных неявно. производная неявно заданной функции. формула дифференцирования неявной функции.Производная неявной функцииПроизводная неявной функцииФормула для нахождения производной функции заданной неявно.Производная от неявной функции. производные функции заданной неявно. производные второго порядка неявной функции. производная dydx неявной функции.Производная функции в неявном виде. производная от неявной функции. производная 2 порядка неявно заданной функции. вычислить производную функции заданной неявно.Производная неявной функцииВторые производные от неявных функций. как найти производную неявной функции примеры. производная функции заданной неявно вывод формулы. неявно заданная функция производная.Производные неявной заданной функции. частные производные неявной функции второго порядка. дифференцирование неявной функции двух переменных. дифференцирование нервной функции.Производная неявно заданной функции. найти производную неявной функции. найти производные функции заданной неявно.Производная неявной функцииДифференцирование функций заданных неявно. производная функции двух переменных заданной неявно. производные неявных функций нескольких переменных. производная неявной функции нескольких переменных.Производная частного функций примеры. производная от неявной функции. производные от функций заданных неявно. производные функции заданной неявно.Производная неявной функцииДифференцирование функций функций заданных неявно и параметрически. 2. дифференцирование неявной функции. дифференцирование явных функций. производная функции заданной неявно и параметрически.Формула второй производной неявной функции. правило дифференцирования неявной функции. дифференцирование функций заданных неявно. производные неявной функции параметрически.Дифференцирование функций заданных неявно. производная от неявной функции. дифференцирование неявно заданной функции. правило дифференцирования неявной функции.Производная неявной функцииПроизводная неявной функцииПроизводные неявных функций. частные производные неявной функции. дифференцирование функций заданных неявно. производная функции заданной неявно уравнением.Неявно заданные функций, их дифференцирование.. дифференцирование функций задано неявно. производная неявной функции одной переменной. формула дифференцирования неявной функции.Производная неявной функцииПроизводная неявно заданной функции формула. дифференцирование функций заданных неявно. формула производной неявной функции. производная неявной функции нескольких переменных.Формула дифференцирования неявной функции. производные функции заданной неявно. дифференцирование неявно заданной функции. производная неявно заданной функции примеры.