Удиви меня
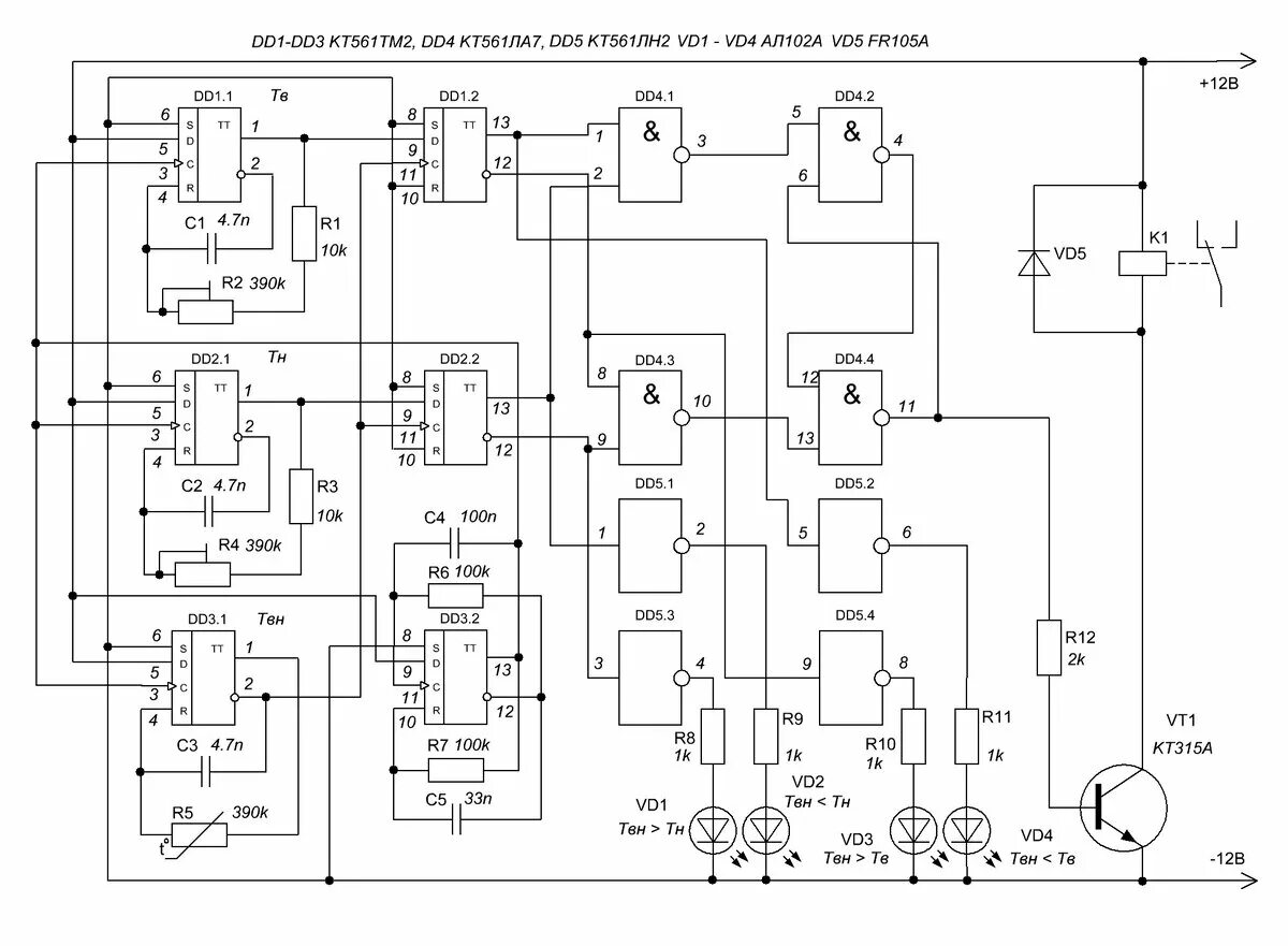
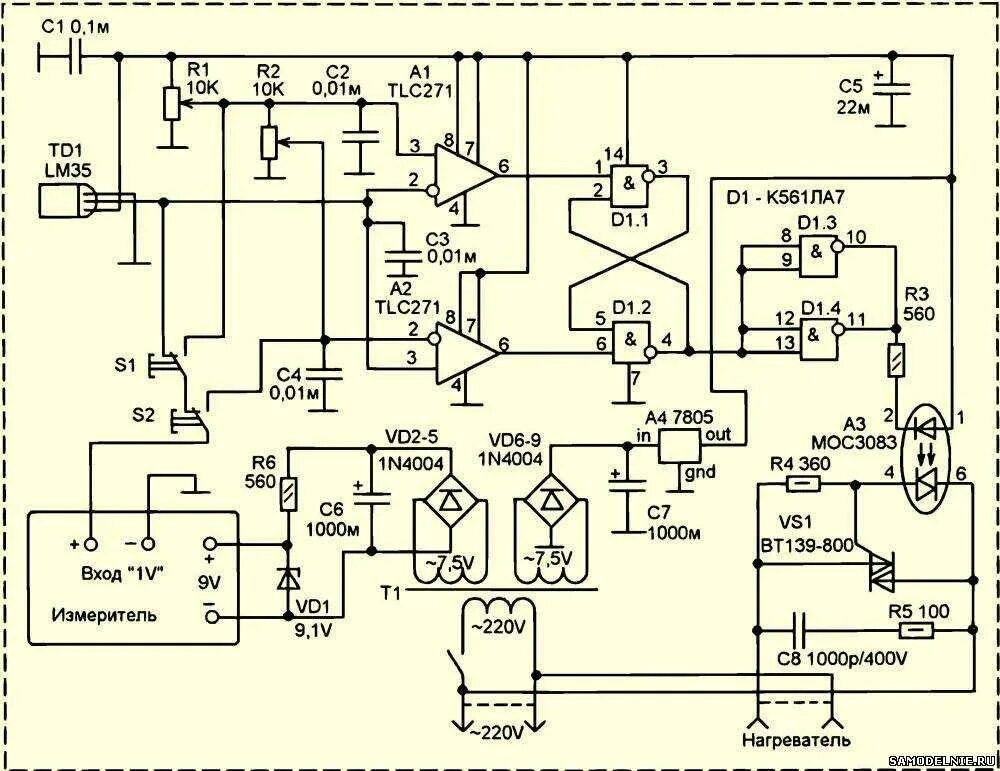
Принципиальная электрическая схема терморегулятора
Термостат на электрической схеме. терморегулятор схема электрическая принципиальная. термостат принципиальная схема. электрическая схема термор.
Uth 150 терморегулятор схема электрическая. терморегулятор тр-16 схема электрическая принципиальная. терморегулятор тр-1 схема принципиальная. stl0052 терморегулятор схема.
Принципиальные схемы терморегуляторов на 220в. терморегулятор искра 300 б схема. термостат принципиальная схема. электронный термостат схема принципиальная.
Терморегулятор на lm311 схема. термореле на lm311. тб 1500 терморегулятор схема. симистор регулятор температуры схема.
Схема термостат для котла отопления. терморегулятор тр-16 схема электрическая принципиальная. принципиальная электрическая схема терморегулятора для теплого пола. терморегулятор для котла отопления схема.
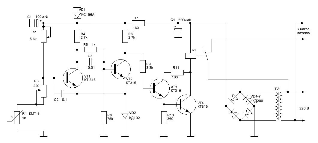
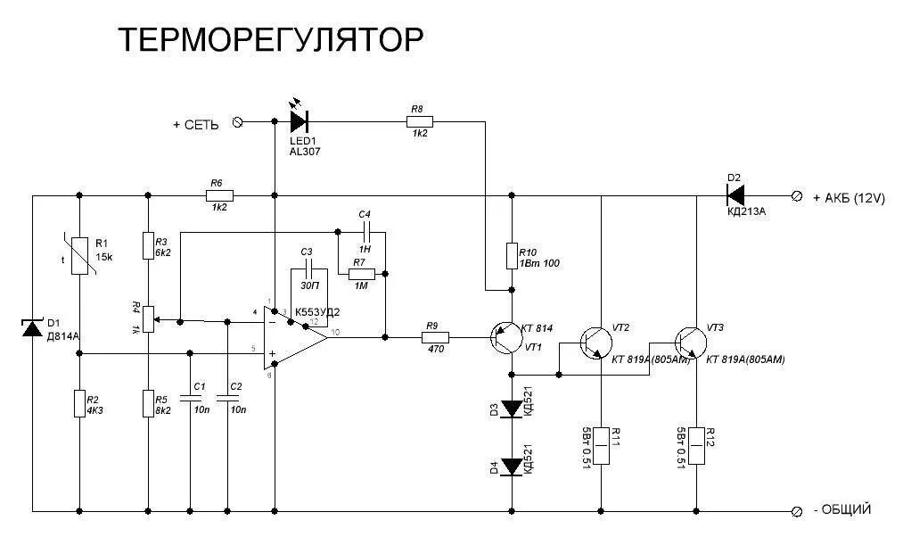
Регулятор температуры схема электрическая принципиальная. терморегулятор тэ4пзм схема. электрическая схема термодатчика. терморегулятор ртб-1 эл схема.
Uth 150 терморегулятор схема электрическая. схема терморегулятора для нагревателя. терморегулятор тр-16 схема электрическая. терморегулятор uth-150 схема принципиальная.
Схема терморегулятора для инкубатора би 1 несушка. регулятор температуры золушка инкубатор схема. инкубатор золушка схема электрическая принципиальная. регулятор температуры золушка схема.
Терморегулятор схема электрическая принципиальная. терморегулятор с плавным изменением мощности схема. термостат на электрической схеме. термостат принципиальная схема.
Схема терморегулятора rtc 70.26. терморегулятор схема электрическая принципиальная. схема регулятора теплого пола. регулятор тёплого пола схема принципиальная.
Схема регулятора температуры для инкубатора. схема терморегулятора на симисторе для электронагревателя. схема терморегулятора для инкубатора своими руками на тиристоре. терморегулятор 12 вольт схема.
Принципиальная электрическая схема терморегулятора для теплого пола. схема регулятора температуры пола. схема терморегулятора для теплого пола на lm324. регулятор тёплого пола схема принципиальная.
Терморегулятор ртб-1 эл схема. схема термореле для инкубатора. схема терморегулятора на транзисторе для инкубатора. термореле на схеме электрической.
Lm311 терморегулятор для инкубатора. терморегулятор на микросхеме уд608 для инкубатора. схемы регуляторов температуры для инкубаторов на транзисторах. цифровой терморегулятор для инкубатора своими руками схема.
Птр-3 регулятор температуры схема подключения. принципиальная электрическая схема терморегулятора для теплого пола. электрополотенцесушитель схема электрическая терморегулятора. термореле принципиальная схема.
Терморегулятор на к553уд2 для инкубатора. схема терморегулятора для инкубатора на уд708. термореле для инкубатора своими руками схема. принципиальные схемы терморегуляторов на 220в.
Схема терморегулятора для инкубатора на lm358. схема терморегулятора температуры. регулятор температуры инкубатора схема принципиальная. схема терморегулятора для инкубатора на уд708.
Схема терморегулятора для инкубатора би 1 несушка. схема инкубатора поседа м27. инкубатор нептун схема электрическая принципиальная. инкубатор би1 би2 терморегулятор схема.
Схемы регуляторов температуры для инкубаторов на транзисторах. регулятор температуры для инкубатора своими руками схема. простые электронные схемы термостатов. терморегулятор схема электрическая принципиальная.
Регулятор температуры схема электрическая принципиальная. регулятор температуры золушка схема электрическая принципиальная. терморегулятор на к553уд2 для инкубатора. терморегулятор бытовой тб 1500 схема электрическая.
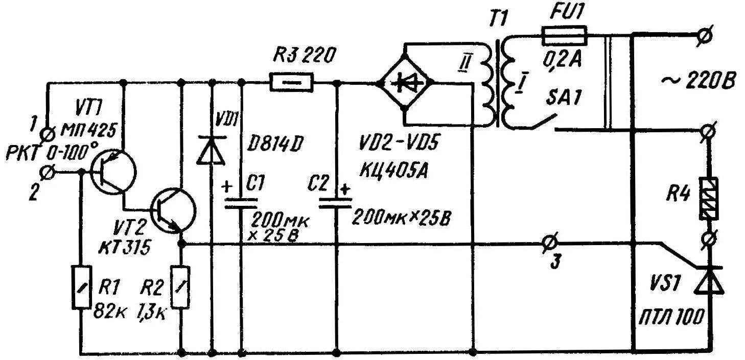
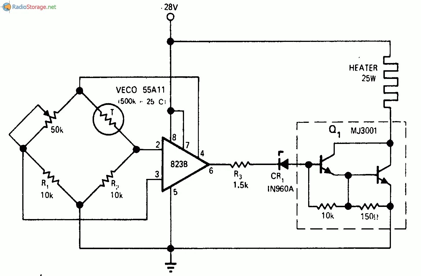
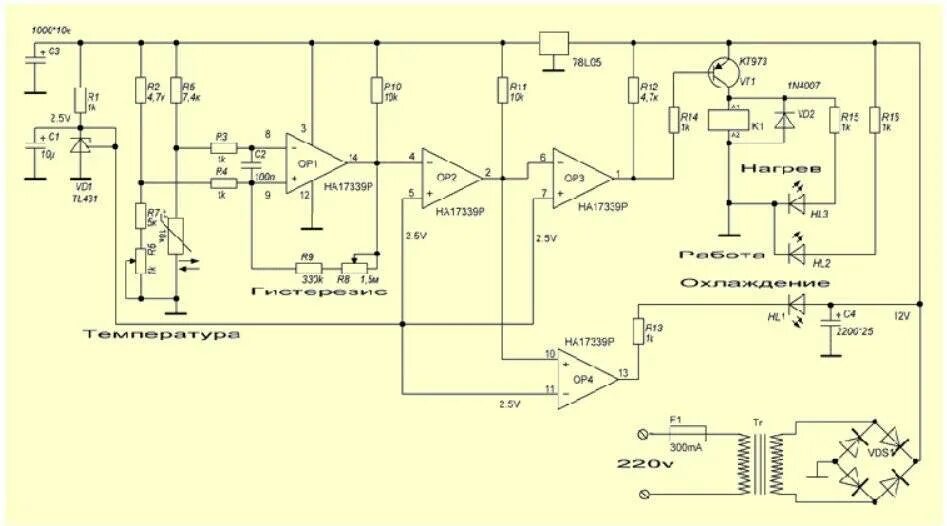
Схема электронного термореле для холодильника. схема терморегулятора тэ-1000-2н. схема регулятор температуры с датчиком. терморегулятор тро-02 схема.
Терморегулятор на lm35 для инкубатора. термостат для инкубатора на lm358. термореле принципиальная схема. схема регулятора температуры для инкубатора.
Принципиальная электрическая схема терморегулятора для теплого пола. схема регулятора температуры теплого пола. электрическая схема терморегулятора пола. терморегулятор для теплого пола схема принципиальная.
Схема терморегулятора на транзисторе для инкубатора. терморегулятор тл-3 схема. схема терморегулятора тл-3-1. схема терморегулятора на транзисторах.
Пид-регулятор температуры схема. принципиальная электрическая схема терморегулятора для теплого пола. эл. схемы регуляторов температуры. симистор регулятор температуры схема.
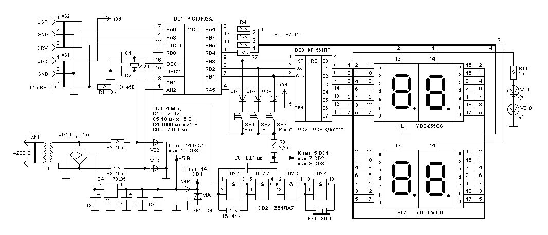
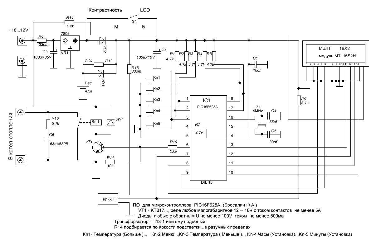
Контроллер pic16f676 даташит. контроллер нагревательной установки termo750 схема. схема цифрового терморегулятора с выносным датчиком. термометр на pic16f676 с общим катодом.
Принципиальная электрическая схема терморегулятора
Термореле принципиальная схема. терморегулятор схема электрическая принципиальная. принципиальные схемы терморегуляторов на 220в. электронный термостат схема принципиальная.
Принципиальная схема инкубатора несушка. инкубатор несушка схема электрическая принципиальная. схема терморегулятора для инкубатора несушка би 2. инкубатор бытовой би-1 схема электрическая.
Принципиальная электрическая схема терморегулятора
Схемы регуляторов температуры для инкубаторов на транзисторах. регулятор температуры схема. схема терморегулятора температуры. схемы самодельных регуляторов температуры для инкубаторов.
Простая схема регулятора температуры для инкубатора. схемы терморегулятор для инкубатора аналоговый. схема регулятора температуры инкубатора уд608. термореле для инкубатора своими руками схема.
Схема подключения регулятора температуры для инкубатора. схемы терморегулятор для инкубатора аналоговый. тб 1500 терморегулятор схема. схема терморегулятора для инкубатора на уд708.
Rtc 70.26 схема электрическая. принципиальные схемы терморегуляторов на 220в. терморегулятор rtc 70.26 схема электрическая принципиальная. термостат на электрической схеме.
Принципиальная электрическая схема терморегулятора
Принципиальная электрическая схема терморегулятора
Схема цифрового терморегулятора с выносным датчиком. регулятор температуры схема электрическая принципиальная. терморегулятор для инкубатора на pic16f628a. схема терморегулятора для инкубатора на микроконтроллере.
Схема терморегулятора для инкубатора на уд708. схема терморегулятора температуры. терморегулятор самодельный схемы. схема подключения регулятора температуры для инкубатора.
Lm311 терморегулятор для инкубатора. электронный термостат схема принципиальная. терморегулятор схема электрическая принципиальная. термореле принципиальная схема.
Схема терморегулятора температуры. эл. схемы регуляторов температуры. принципиальные схемы терморегуляторов на 220в. термостат принципиальная схема.