Удиви меня
Пока 555
Генератор звука на 555 таймере схема. схема звукового генератора на микросхеме ne555. схема генератора звука на микросхеме ne555.. ne555 схема включения с регулировкой частоты.
Таймер на ne555. схемы на микросхеме ne555. таймер ne555 обвес. таймер на 555 микросхеме.
Микросхема ne555 схема включения. схема мультивибратора на микросхеме ne555. ne555 генератор импульсов схема включения. мультивибратор на микросхеме 555.
Ne 555 микросхема даташит. распиновка микросхемы ne555. ne555 pinout. цоколевка микросхемы ne555.
555 таймер даташит. не555 распиновка. ne555 pins. таймер 555 даташит на русском.
Пока 555
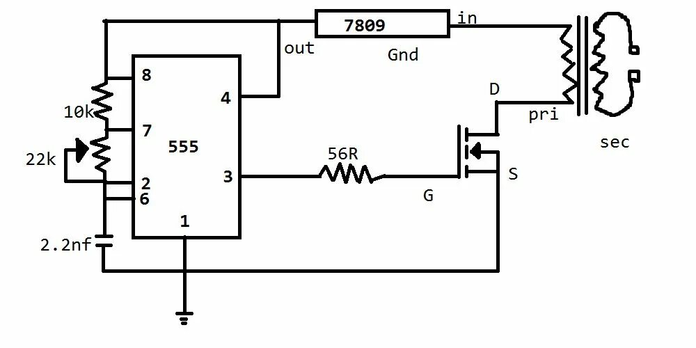
Генератор импульсов на ne555. ne555 генератор импульсов схема включения. подмотка спидометра на 555 микросхеме. схема подмотки на ne555.
Ne555p. ne555 фото. даташит микросхемы ne555n k14225. 55 ee 555.
Мультивибратор на 555. не555 даташит. мультивибратор на ne555. mh ne555.
Распиновка 555 микросхемы. ne555p даташит. даташит микросхемы ne555d. ne555 smd корпус.
Схема таймера на микросхеме ne555. реле времени на 555 микросхеме. ne555 схема таймера выключения. схема таймера на микросхеме 555.
Одновибратор на 555. мультивибратор на ne555. ne555 генератор импульсов схема включения. таймер на ne555 схема.
Ne555 в корпусе dip8. n555p. аналог n555. ne555p характеристики.
Ne555l схема включения. микросхема ne555. схема ne555 внутри.
Ne555 мультивибратор схема. схема генератора импульсов на микросхеме ne555. подключение генератора импульсов ne555 схема. ne555 подмотка спидометра.
Цифра 555. 555 фото. обои на аву 555. логотип 555.
Датчик холла и ne 555. управление 555 таймером датчиком холла. таймер 555 ардуино. мультивибратор на 555 таймере схема.
555 таймер даташит. микросхема ne555 datasheet. ne 555 микросхема даташит. микросхема. таймер ne555p.
Генератор прямоугольных импульсов на 555 схема. таймер 555 генератор импульсов. схема генератора импульсов на 555 для спидометра. регулируемый генератор импульсов на ne555 схема.
Даташит микросхемы ne555d. ne 555 микросхема даташит. таймер ne555 обвес. распиновка микросхемы ne555.
Триггер на 555 схема. триггер шмитта на 555 таймере. триггер на таймере 555 схема. ждущий мультивибратор на ne555.
Пока 555
Логотип 555. 555 производитель. 555 автозапчасти. 555 картинка.
Шим на ne555 схема. шим контроллер на ne555. регулятор оборотов двигателя на ne555. шим регулятор на 555 схема.
555 таймер даташит. даташит микросхемы ne555d. не555 даташит таймер. таймер 555 распиновка.
Преобразователь напряжения на ne555 схема. схема удвоителя напряжения на ne555. повышающий преобразователь на таймере 555.
Мигалка на ne555 схема. ne555 мультивибратор схема. схема мигалки на 555 микросхеме. мигающий светодиод на ne555.
Цифра 555. 555 лого. 555 картинка. 555 запчасти логотип.
Цифра 555. 555 картинка. три пятерки. логотип 555.
Цифра 555. логотип 555. 555 картинка. фото цифры 555.
Цифра 555. 555 картинка. красивая пятерка. 555 нумерология.
Цифра 555. 555 картинка. 555 эмблема. 555 три пятерки.
Lm555 даташит. даташит микросхемы ne555d. таймер ne555 цоколевка. цоколевка микросхемы ne555.
Нас 555. цифра 555. 555 картинка. 555 подписчиков.
Начало пока нашлось 222 или нашлось 000 заменить 222 00 заменить. дага программа для редактора начало пока нашлось 2222.
555 лого. 5555 цифры. 555.555.555.555.555.555.555.555.555. картинка 5555.
Логотип 555. 555 картинка. 555.555.555. цифра 555 картинка.
Come on. come on leri. 555 мем. come on надпись.
Всем пока. надпись всем пока. всем пока фото. вссеемм пока.
Всем пока. всем пока фото. надпись всем пока. надпись всем пока с фоном.