Удиви меня
Передатчик света
Пульт дистанционного управления светодиод светильник лампы 433 мгц. световой передатчик. smd controller 99k. radio control smd 11-3799923.
Передатчик света
Блок дистанционного управления светом с пульта 220в. дистанционный выключатель света 220 с пультом. дистанционный выключатель с пультом 220в. выключатель света с пультом дистанционного управления 220.
Передатчик света
Передатчик света
Беспроводное реле выключения света с выключателем брелок 220в. беспроводное реле блокировки. приемник передатчик с реле. беспроводное реле 4 кнопки, 1 приемник.
Передатчик света
Дистанционный выключатель 2 канала 220в с пультом yam 802. дистанционный выключатель с пультом yam 803. дистанционный выключатель света 220 yam. digital remote control switch yam802.
Передатчик света
Передатчик света
Пульт дистанционного управления светом on off. регулятор света рс-16 дистанционный. дистанционный выключатель 2 канала 220в с пультом yam 802. лампа remote control switch.
Беспроводной пульт дистанционного управления выключатель света 220. дистанционный выключатель 2 канала 220в с пультом yam 802. выключатель света с пультом ду 220в. блок дистанционного управления светом с пульта 220в.
Передатчик света
Беспроводной пульт дистанционного управления выключатель света 220. схема подключения дистанционного выключателя. беспроводное реле 220в с пультом и выключателем. реле с пультом дистанционного управления 12в как подключить.
Передатчик света
Передатчик света
Передатчик 3.5 мгц 80м. cw qrp ламповый передатчик. qrp cw передатчик на 160 метров. телеграфный qrp передатчик.
Передатчик света
Передатчик света
Средневолновый ssb передатчик. amt-mw207. микромощный ам передатчик. низкочастотный радиопередатчик.
Передатчик на туннельном диоде. радиомикрофон на туннельном диоде. приемник на туннельном диоде. передатчик на туннельном диоде схема.
Передатчик света
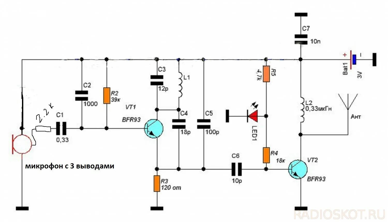
Схема радиомикрофона шмель. схема простого фм передатчика. предусилитель для микрофона на 4558. укв жучок схема.
Укв передатчик р809м2. передатчик пеленг юм-2. радиолавка кв и укв rv3yf трансиверы приемники комплектующие. qrp передатчик на 1п24б.
Передатчик света
Схема усилителя мощности передатчика на транзисторах. фм передатчик на транзисторе кт603. схема трансивера с амплитудной модуляцией. усилитель вч мощности для трансивера схема.
Передатчик света
Передатчик света
Передатчик света
Передатчик света
Tele-radio радиоуправление. световой передатчик модель 2598.10.
Передатчик света
Передатчик света
Передатчик света
Передатчик света
Передатчик света
Передатчик света
Передатчик света
Передатчик света
Передатчик света
Антенны wifi приемник и передатчик. chob приемник антенна для led rgb. светодиодный передатчик. антенна со светодиодом.
Передатчик света
Передатчик света
Передатчик света
Беспроводной 2,4 ггц dmx 512 передатчик сигнала. беспроводной 2,4 ггц dmx 512 передатчик сигнала shehds.
Передатчик света
Передатчик света
Передатчик света
Беспроводной dmx. световой передатчик.
Дистанционное беспроводное четырех канальное управление на pt2262. модуль-приёмник wifi для светильников 220v. nice передатчик миниатюрный. 1ch ac 220 v rf подключение.
Передатчик света
Передатчик света
Передатчик света
Ak-rk01s-220j. беспроводной пульт дистанционного управления выключатель света 220. приемник реле 315/433 mhz. реле дистанционного управления 220в.
Беспроводной радиочастотный выключатель света.
Беспроводной выключатель света 220. дистанционный выключатель света 220 с пультом. беспроводной выключатель света 220 в с пультом. беспроводной пульт дистанционного управления выключатель света 220.
Схема оптического передатчика. приемник сигнала оптоволокно схема. схема подключения оптического кабеля.
Передатчик света
Передатчик света
Передатчик света
Передатчик света
Передатчик света
Передатчик света
Передатчик света
Передатчик света
Передатчик света
Передатчик света
Передатчик света
Передатчик света
Передатчик света
Передатчик света
Передатчик света
Укв радиомикрофон схема. схема передатчика простой радиостанции. радиомикрофон жучок схема. схема простого радиомикрофона.
Передатчик света