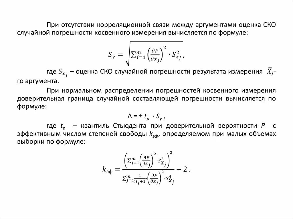
Косвенные измерения. косвенные измерения примеры. косвенные измерения в метрологии. косвенным измерением величины,.Определение косвенного измеренияОценка результатов косвенных измерений. определение результата косвенного измерения. ско результатов измерений. квадратные уравнения повторение.Косвенные измерения. прямое и косвенное измерение в метрологии. косвенные измерения примеры. косвенные измерения в метрологии.Косвенные измерения. косвенные измерения примеры. методы косвенного измерения величины. определение прямых и косвенных измерений.Определение косвенного измеренияОпределение косвенного измеренияОпределение косвенного измеренияОпределение косвенного измеренияОпределение косвенного измеренияНелинейные косвенные измерения. ско случайной погрешности. случайная погрешность косвенных измерений. погрешность косвенных измерений формула.Определение косвенного измеренияОпределение косвенного измеренияОпределение косвенного измеренияОпределение косвенного измеренияОпределение косвенного измеренияКосвенные измерения примеры. примеры косвенных измерен й. примеры прямых и косвенных измерений в физике. прямое и косвенное измерение примеры.Определение косвенного измеренияОпределение косвенного измеренияОпределение косвенного измеренияКосвенный метод измерения давления. метрология прямого и косвенного методов измерения. охарактеризуйте косвенный метод измерения. методы вакуумного измерения.Методы косвенных измерений давления. косвенный метод измерения. методы при обработки косвенных измерениях. алгоритм оценки косвенных измерений.Относительная погрешность косвенных измерений формула. метод косвенных измерений физика. как найти относительную погрешность косвенного измерения. косвенные измерения примеры.Определение косвенного измеренияНелинейные косвенные измерения. погрешность косвенных измерений. погрешность косвенных измерений формула. формула для расчета погрешности косвенных измерений.Косвенные измерения в метрологии. косвенным измерением величины,. косвенный метод измерения. косвенный метод измерения пример.Определение косвенного измеренияОпределение косвенного измеренияПогрешность косвенных измерений сопротивления. абсолютная погрешность косвенных измерений формула. погрешность косвенных измерений формула. оценка погрешности при косвенных измерениях.Алгоритм математической обработки результатов косвенных измерений. методика обработки результатов косвенных измерений. основные этапы обработки результатов косвенного измерения. перечислите этапы обработки результатов косвенных измерений.Определение косвенного измеренияОпределение косвенного измеренияОпределение косвенного измеренияОпределение косвенного измеренияОпределение косвенного измеренияОпределение косвенного измеренияОтносительная погрешность косвенных измерений формула. как посчитать косвенную погрешность. как вычисляется погрешность измерения. как считать косвенные погрешности.Погрешность косвенных воспроизводимых измерений. оценка случайной погрешности при косвенном измерении. среднее квадратическое отклонение результата измерения. ско случайной погрешности.Определение косвенного измеренияОпределение косвенного измерения