Удиви меня
Ограничение напряжение
Ограничение напряжения. ограничение тока. ограничение выходного напряжения операционного усилителя. электронные усилители презентация.
Реакторы для ограничения токов короткого замыкания. методы ограничения тока короткого замыкания. ограничитель тока короткого замыкания. остаточное напряжение на шинах при кз на линии.
Ограничение напряжение
Ограничение пускового тока. способы ограничения тока. ограничение пусковых токов. ограничение пускового тока двигателя постоянного тока.
Ограничение напряжение
Предельный ток короткого замыкания выключателей. способы ограничения токов короткого замыкания. токоограничение автоматических выключателей. класс токоограничения автоматического выключателя.
Ограничение напряжение
Ограничение напряжение
Схема ограничения напряжения на стабилитроне. стабилитрон в цепи обратной связи. мостовая схема включения операционных усилителей. ограничение в операционном усилителе.
Ограничение токов короткого замыкания. ограничение тока. методы ограничения токов короткого замыкания. характеристики тока ограничения а.
Схема ограничения пускового тока. ограничение напряжения. ограничение тока. ограничение пускового тока.
Ограничение напряжение
Ограничение тока. схема ограничения тока. кривая тока при пуске. ограничить напряжение.
Способы ограничения короткого замыкания. средства ограничения токов короткого замыкания. ограничение токов кз. способы ограничения токов кз.
Ограничение напряжение
Малое напряжение. применение малого напряжения. ограничение напряжения. напряжение в особо опасных помещениях.
Ограничители тока схема защиты нагрузки. ограничитель тока для зарядного устройства схема. ограничитель тока заряда аккумулятора схема. ограничение тока заряда схема.
Ограничение тока. ограничение зарядного тока конденсатора сетевого. ограничения токов.
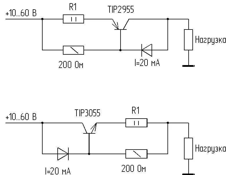
Схема ограничения тока. ограничение тока катушки реле. схема ограничения тока на транзисторе. ограничение по току схема.
Ограничение напряжение
Ограничение напряжение
Ограничение напряжение
Ограничение напряжение
Ограничение токов короткого замыкания. методы ограничения токов короткого замыкания. ограничение токов кз. способы ограничения токов кз.
Ограничение напряжение
Ограничение напряжение
Ограничение напряжение
Ограничение по току в блоке питания. блок питания с ограничением тока. блок питания с ограничением тока схема. ток в блоке питания.
Ограничение напряжение
Ограничение напряжение
Ограничение напряжение
Зарядное устройство бпз-80-14в. зарядное с ограничением напряжения. ограничение заряда аккумулятора. схема ограничение напряжения быстрого заряда на акб диодом.
Ограничитель тока заряда аккумулятора схема. ограничитель заряда аккумулятора 12 вольт. схема стабилизации тока заряда аккумулятора. ограничение напряжения заряда аккумулятора схема.
Ограничение выходного сигнала операционного усилителя. схема ограничения напряжения. всвс ограничение тока схема. ограничение тока на операционном усилителе.
Ограничение напряжение
Ограничение напряжение
Ограничение напряжение
Ограничение тока. индикация ограничения по току. ограничение тока позистором. пэв- резистор для ограничения тока.
Ограничение напряжение
Ограничение напряжение
Ограничение напряжение
Ограничение напряжение
Ограничение напряжение
Ограничение напряжение
Ограничение напряжение
Ограничение напряжение
Ограничение напряжение
Ограничение напряжение
Ограничение напряжение
Ограничение напряжение
Ограничение напряжение
Ограничение напряжение
Ограничение напряжение
Искробезопасное напряжение. ограничение напряжения. искробезопасный выключатель. фонарь в искробезопасном исполнении.
Ограничение напряжение
Ограничение напряжение
Ограничение напряжение
Ограничение напряжение
Дифференциальное входное напряжение. ограничение входного напряжения. входное дифференциальное напряжение оу. дифференциальное напряжение.
Ограничение напряжение
Ограничение напряжение
Ограничение напряжение
Ограничение напряжение
Ограничение напряжение
Схема ограничения тока. ограничение по току схема. схема ограничений. ограничение по напряжению схема.
Ограничение напряжение
Ограничение напряжение
Ограничение напряжение
Усилитель мощности постоянного тока. лимитер для усилителя мощности схема. ограничение тока нагрузки схема. схема ограничения тока усилителя.
Схема ограничителя на стабилитроне. стабилитрон входное напряжение на схеме. диодный ограничитель амплитуды схема. схема ограничения напряжения на стабилитроне.
Ограничение напряжение
Ограничение напряжение
Ограничение напряжение
Ограничение напряжение
Ограничение напряжение
Ограничение напряжение
Ограничение по току схема. схема ограничения тока. блок ограничения тока. ограничение тока usb.
Ограничение напряжение
Схема бортовой сети автомобиля. ограничение тока катушки реле. ограничение по току двигателя. бортовая сеть автомобиля.
Ограничение токов кз. метод ограничения токов короткого замыкания. методы ограничения токов к.з.. методы ограничения токов короткого замыкания на подстанциях.