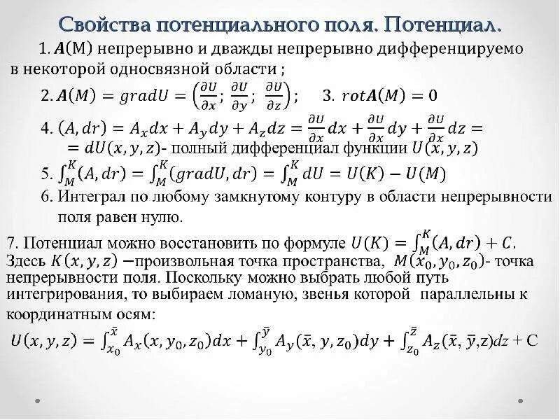
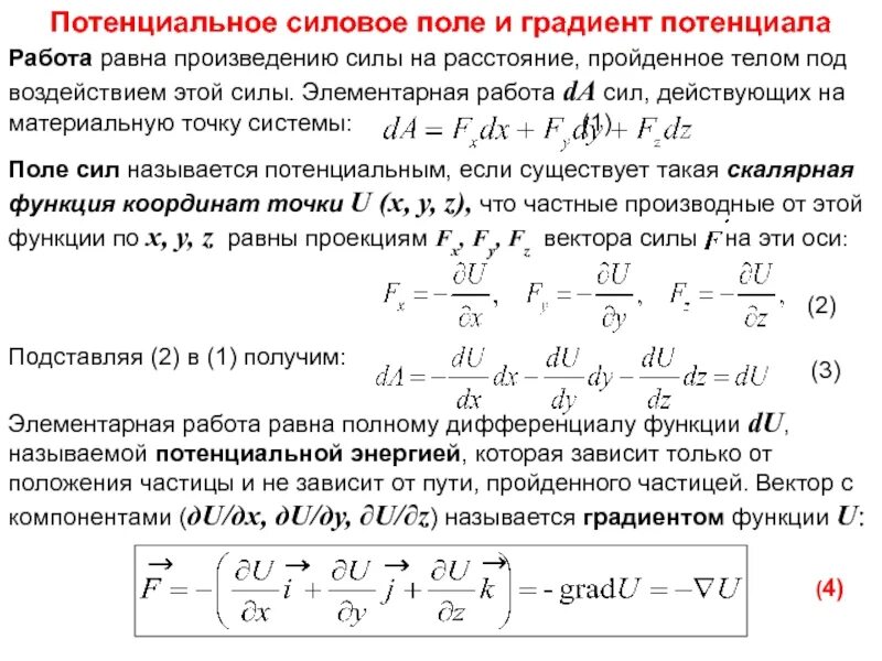
Вычислить потенциал векторного поля. векторный потенциал поля матанализ. потенциальное векторное поле. векторный потенциал электромагнитного поля.Нахождение потенциала векторного поля. ротор потенциального поля. определение потенциала векторного поля. потенциальное поле векторное поле.Вычислить потенциал векторного поля. потенциальность векторного поля. векторное поле потенциально. векторное поле называется потенциальным если.Нахождение потенциала векторного поля. потенциальное векторное поле. векторное поле является потенциальным. показать что векторное поле является потенциальным.Найти потенциал поля вектораПотенциал векторного поля. проверить является ли поле потенциальным. потенциальное векторное поле вычисление потенциала. нахождение потенциала векторного поля.Найти потенциал поля вектораНайти потенциал поля вектораПотенциальное векторное поле. свойства потенциального поля. потенциал векторного поля. потенциал векторного поля формула.Потенциальное векторное поле. потенциал векторного поля. поле вектора потенциально. определение потенциального векторного поля.Потенциальное и соленоидальное поля. соленоидальное и потенциальное векторное поле. скалярное поле. характеристики скалярного поля. виды векторных полей.Соленоидальное векторное поле. потенциал векторного поля. определение потенциала векторного поля. условие соленоидальности векторного поля.Найти потенциал поля вектораПотенциальное векторное поле. свойства потенциального векторного поля. характеристики потенциального поля. потенциальное поле. условия потенциальности..Векторный магнитный потенциал единица измерения. векторный магнитный потенциал формула. векторный магнитный потенциал размерность. векторный потенциал через напряженность магнитного поля.Векторный потенциал поля матанализ. понятие потенциального поля. потенциальное векторное поле. условие потенциальности векторного поля.Найти потенциал поля вектораНайти потенциал поля вектораПоле является потенциальным. потенциальное векторное поле. потенциал векторного поля. выяснить является ли векторное поле потенциальным.Потенциальное силовое поле. потейниалтере силовое поле. градиент электрического потенциала. градиент потенциала формула.Задачи на нахождение потенциала. потенциал диполя формула. формула нахождения потенциала поля. нахождение потенциала в точке.Найти потенциал поля вектораПринцип суперпозиции для потенциала электрического поля. принцип суперпозиции потенциалов. принцип суперпозиции для потенциала электростатического поля.. принцип суперпозиции электрического поля для потенциала поля.Найти потенциал поля вектораНайти потенциал поля вектораНайти потенциал поля вектораНайти потенциал поля вектораНайти потенциал поля вектораСвязь потенциала и напряженности электрического поля. связь между потенциалом и напряженностью электрического поля. связь между напряженностью и потенциалом. взаимосвязь напряженности и потенциала поля.Найти потенциал поля вектораРотор векторного поля. формула ротора векторного поля. ротор потенциального поля. ротор математика.Найти потенциал поля вектораЦиркуляция электрического поля формула. циркуляция вектора напряженности электрического поля. работа электрического поля по замкнутому контуру. разность потенциалов равна нулю между точками.Циркуляция электрического поля формула. теорема о циркуляции вектора напряженности в вакууме. циркуляция вектора напряженности электрического поля формула. циркуляция вектора напряженности электростатического поля.Напряженность электрического поля точечного диполя формула рисунок. напряженность электрического диполя формула. вектор напряженности поля диполя в произвольной точке. напряженность электрического поля диполя формула.Потенциал и разность потенциалов электрического поля.Связь между e и потенциалом электростатического поля. связь напряженности и потенциала электростатического поля формула. связь между напряженностью и потенциалом. формула связи напряженности и потенциала.Потенциал поля имеет вид a -y(2x+3z). потенциал электрического поля имеет вид. векторный потенциал поля имеет вид. потенциал поля создаваемого некоторой системой зарядов имеет вид.Найти напряженность поля потенциал которого имеет вид -axy. потенциал электрического поля имеет вид. определите напряженность потенциал которого. векторный потенциал поля имеет вид.Условие потенциальности электростатического поля. потенциальный характер электростатического поля. потенциал.. потенциальный характер электростатического поля формула. условие потенциальности электрического поля формула.