Удиви меня
Монитор схемы питания
Монитор lg flatron l1730s блок питания схема. принципиальная схема блока питания монитора. схема блока питания монитора lg flatron l1953s. lg флэтрон блок питания.
Монитор samsung 940n схема блока питания. схема блока питания монитора жк. схема монитора syncmaster 940n blok pitaniya.. монитор samsung 940n схема электрическая принципиальная.
Схема блока питания монитора viewsonic. монитор viewsonic va703b схема блока питания. pi-sb03 схема. схема монитора va702.
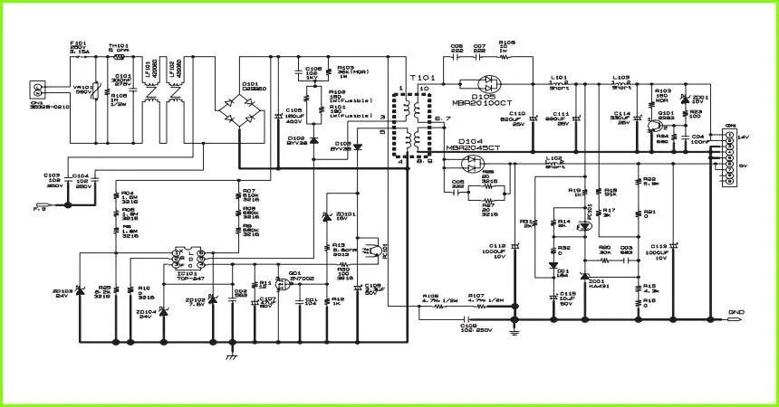
Схема блока питания монитора. принципиальная схема блока питания монитора. схема платы питания жк монитора. схема блока питания монитора жк.
Принципиальная электрическая схема монитора. монитор samsung 940n схема блока питания. монитор самсунг 710n схема блока питания. блок питания монитора самсунг схема.
Benq q9t4 блок питания. монитор benq q7t4 схема бп. схема монитора benq fp71g. benq fp71g схема блока питания.
Lg 1942s блок питания. блок питания монитора lg flatron схема. схема принципиальная монитор flatron l1952s. монитор lg flatron w1942s блок питания.
Монитор benq fp93g схема блока питания. схема блока питания монитора. монитор benq q7t4 схема бп. gl2250-b схема.
Схема блока питания монитора acer. схема блока питания монитора acer al1716. acer al1716a блок питания. блок питания монитора acer v226hql схема.
Плата блока питания монитора схема. блок питания монитора асус 222s. блок питания для монитора asus. схема блока питания монитора asus vw195d.
Samsung 920nw схема. схема блока питания монитора samsung. блок питания samsung syncmaster 940n. схема инвертора монитора samsung syncmaster 920nw.
Монитор benq q9t4 схема платы. монитор benq q7t4 схема бп. benq q9t4 блок питания. схема монитора benq q9t4.
Lg 1942s блок питания. блок питания монитора lg flatron схема. схема платы питания монитора lg flatron l1753s. монитор lg flatron l1730s блок питания схема.
Схема блока питания монитора samsung 740n. samsung 740n схема gh17ls. монитор самсунг 710v схема блока питания. схема блока питания монитора samsung.
Схема монитора benq q9t4. benq q9t4 блок питания. монитор benq q9t4 схема платы. монитор benq q7t4.
Блок питания монитора acer 193. схема блока питания монитора acer. схема монитор acer al1916w a. схема монитора acer al1916w принципиальная схема.
Монитор viewsonic va703b схема блока питания. proview 700p схема. схема монитора proview 900p. блок питания монитора lg flatron схема.
Блок питания монитора асус 222s. схема блока питания монитора asus pa 246.
Монитор syncmaster 943 электрическая схема. схема блока питания самсунг 940n. блок питания монитора самсунг схема. схема блока питания монитора samsung.
Монитор samsung 940n схема блока питания. монитор самсунг 710v схема принципиальная. схема платы монитора samsung syncmaster. блок питания монитора самсунг схема.
Samsung 740n схема блока питания и инвертора. схема монитора samsung 740n. схема блока питания монитора samsung. плата питания для монитора asus vw191s.
Acer al1916 схема блока питания. acer al1711s схема. схема блока питания монитора acer. e59670 блок питания схема принципиальная электрическая.
Монитор lg flatron l1730s блок питания схема. схема блока питания монитора. lg l1730s. блок питания монитора lg flatron схема. схема блока питания монитора lg flatron w1942s.
Схема блока питания монитора acer. acer v226hql схема блока питания. блок питания монитора acer 193. схема платы блока питания монитора.
Блок питания монитора acer v226hql схема. acer al1916 схема блока питания. блок питания монитора acer v193 схема. монитор acer al1916c схема блока питания.
Acer v226hql схема блока питания. acer al1716a блок питания. монитор acer v243h схема. блок питания монитора acer v226hql схема.
Блок питания монитора самсунг схема. схема монитора syncmaster 940n blok pitaniya.. монитор samsung 940n схема блока питания. монитор самсунг 710v схема блока питания.
Va903b viewsonic блок питания. acer al1916 схема блока питания. tv3203-zc02-02 a схема инвертора. viewsonic vg920.
Viewsonic vx2235wm схема блока питания. структурная схема монитора viewsonic 17gajgl. схема монитора viewsonic. монитор элт viewsonic схема.
Монитор самсунг 710v схема блока питания. samsung 740n схема блока питания и инвертора. монитор самсунг 710n схема блока питания. syncmaster 710v блок питания.
Схема монитора samsung 740n s блок питания. схема блока питания монитора lg. eadp-45af схема. схема дежурного питания телевизора.
Схема бп монитора samsung. монитор самсунг 710v схема блока питания. схема бп монитора lg. схема блока питания монитора lg flatron l1720b.
Монитор benq q7t4 схема бп. монитор fp71g+u схема. схема блока питания монитора benq q7t4. benq q9t4 блок питания.
I315b1-16a схема инвертор. схемотехника монитора acer al1912s. схема блока питания монитора lg 17.
Функциональная схема монитора. структурная схема элт монитора. структурная схема платы управления монитора. структурная схема жк монитора samsung.
Схема блока питания монитора асер v193w. схема монитора acer al1916w as принципиальная схема. схема монитора acer gd245hq.
Блок питания монитора lg flatron схема. схема блока питания монитора. lg l1730s. схема блока питания монитора lg. lg flatron l1730s блок питания.
Самсунг блок питания bn44-00155a схема. принципиальная электрическая схема монитора. блок питания монитора самсунг схема.
Схема блока питания монитора samsung. структурная схема жк монитора. принципиальная схема жк монитора. блок питания монитора самсунг схема.
Benq q9t4 блок питания. benq q7t4 схема. benq q9t4 схема блока питания. схема блока питания монитора benq.