Удиви меня
Мин 1 схема
Мин 1 схема
Схема включения реле с задержкой включения 12 вольт. задержка включения реле 12в схема. схема задержки включения реле на 5 вольт. задержка выключения реле 12в схема.
Мин 1 схема
Схема подключения механического реле времени. реле времени суточное ар-1м. подключение реле времени 220в схема подключения. схема подключения механического таймера.
Мин 1 схема
Бут-01 схема. бпнс-1 схема. типовые схемы защиты линии. схема управления и автоматики в-110 кв.
Реле времени с задержкой выключения 220в схема. задержка включения реле на 555 таймере. таймер реле времени 12 вольт схема. задержка включения 12 вольт схема.
Принципиальная электрическая схема автоматизации. шифр схемы автоматизации. схема автоматики. схема автоматизации на схеме.
Цлмн-р10-01 элекон схема. центрифуга элекон цлмн-р10-01 схема электрическая. угршк-50-1ну1 схема. optical receiver in lambda pro 72 схема подключения.
Схема первого порядка. схема расчетов. схема для снятияпереохдных процессов. схема для снятия переходного процесса.
Порт ввода вывода схема. порты ввода-вывода микроконтроллера. схемы портов на микроконтроллере. avr порты ввода вывода.
Реле задержки включения 12в на 555. реле задержки включения и выключения на ne555 схема. схема реле задержки выключения на 555 таймере. задержка выключения реле 12в схема.
Лестничный таймер схема подключения. схема подключения таймера то-47. схема подключения таймера iek. схема включения лестничного таймера.
Учреждение министерств при александре 1 кратко. министерства при александре 1 таблица.
Мин 1 схема
Двухтактный автогенератор на транзисторах. двухтактный преобразователь напряжения схема. двухтактный автогенератор на полевых транзисторах схема. схема сверхнизковольтного преобразователя напряжения.
Электромагнитное реле 220в схема подключения. реле времени в электрической схеме включения. схема подключения реле 220 вольт. подключение реле времени 220в схема подключения.
Схема электрическая подключения конденсаторного электродвигателя. однофазный асинхронный электродвигатель схема. электродвигатель 220в асинхронный однофазный схема. однофазный электродвигатель 220в схема подключения.
Реле задержки времени 220в схема подключения. реле времени с задержкой выключения 220в схема. реле задержки отключения 220в схема подключения. реле задержки выключения 220в схема.
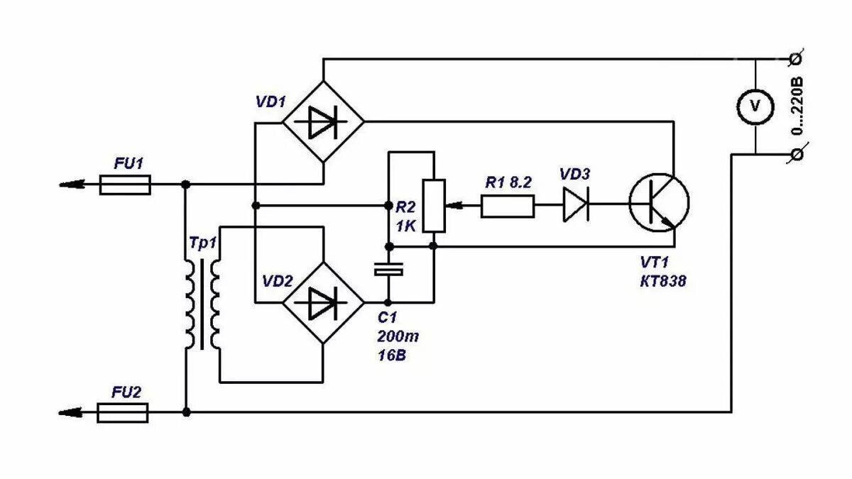
Источник питания постоянного тока б5-47 схема. блок питания б5-49 схема электрическая принципиальная. лабораторный блок питания б5-47 схема. б5-47 схема.
Схема первых минут развития шока. первые минуту развития шока кратко. схема первых минут развития шока будет выглядеть таким.
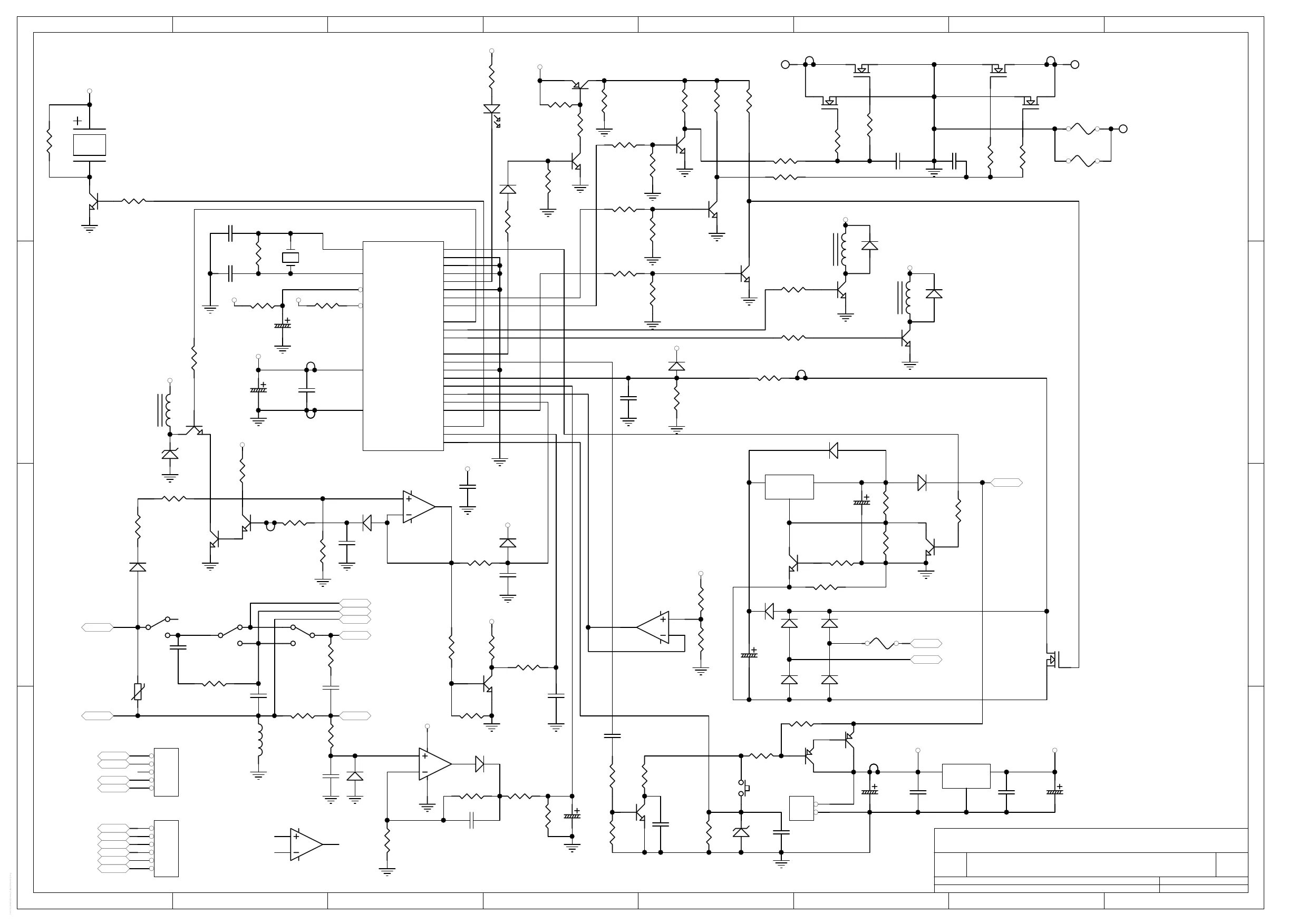
Импульсный блок питания для усилителя tl494. tl494+ir2110 схема. импульсный блок питания на tl494 и ir2110. схема блок питания импульсный 600 вт.
Мин 1 схема
Схема подключения электродвигателя постоянного тока 220в. схема подключения однофазного электродвигателя постоянного тока п-31. схема подключения двигателя постоянного тока 220. электродвигатель п42 ухл4.
Реверсивный счетчик импульсов на ие7. микросхема к155ие7 схема включения. счетчик импульсов на 561. реверсивный счетчик импульсов схема ие6.
Ups powercom bnt 600a схема. схема ибп bnt-600ap. схема электрическая ибп арс 650w. схема ибп bnt 800ap.
Реле задержки включения 12в схема подключения. таймер реле времени 12 вольт схема. схема задержки включения реле на 12 вольт на транзисторе. задержка включения реле 12в схема.
Контактор вакуумный квт 1,14-4250, схема подключения через контактор. схема подключения контактора на 380. промежуточное реле 220в схема подключения. контактор 380 вольт схема подключения.
Мин 1 схема
Транзисторный регулятор напряжения переменного тока 220 вольт. схемы стабилизаторов переменного напряжения 220 вольт. регулировка переменного напряжения транзистором схема. схемы регулятора напряжения переменного тока на 220 вольт.
Схема управления пуском асинхронного двигателя. схема электрическая принципиальная пуска асинхронного двигателя. схема частотного пуска асинхронного двигателя. электрическая схема управления реверсивного пуска двигателя.
Схема инвертора 12-220в с чистым синусом. схема инвертор 220 с чистой синусоидой. инвертор энергия пн-750 схема. ибп энергия пн-1000 схема принципиальная.
Схема министерства обороны. ведомства рф схема. структура мчс россии. структура государственных органов управления пожарной безопасности.
Преобразователь частоты 36в 200гц схема. электрическая схема частотного преобразователя 3 фазы. принципиальная электрическая схема трехфазного инвертора. преобразователь 36 вольт 200 герц схема ir2136.
Мин 1 схема
Мин 1 схема
Схема инвертора бензогенератора 3 квт. схема инверторного бензогенератора. схема бензинового инверторного генератора на 220в. схема инверторного бензогенератора на 220в.
Кинематическая схема привода ленточного транспортера. электропривод ленточного конвейера схема. кинематическая схема привода ленточного конвейера. электропривод ленточного конвейера кинематическая схема.
Схема преобразователя напряжения с постоянного тока в переменный. схема преобразователя с постоянного тока в переменный ток. преобразователь переменного тока в постоянный 12 вольт схема. схема преобразователя постоянного напряжения в переменное.
Структура министерства внутренних дел российской империи. полиция 19 века в россии структура. структура центрального аппарата мвд российской империи. структура мвд российской империи.