Удиви меня
Коэффициент уравнения множественной регрессии
Коэффициенты уравнения регрессии формула. уравнение линейной регрессии формула коэффициенты. интерпретация коэффициентов линейной регрессии. коэффициент линейной регрессии формула.
Коэффициенты уравнения регрессии формула. вычислить коэффициенты уравнения регрессии. формула коэффициент уравнения множественной регрессии.. формула расчета коэффициентов линейной регрессии.
Формула коэффициентов множественной линейной регрессии. модель множественной регрессии.
Формула регрессии случайной величины. коэффициенты уравнения линейной регрессии. как определяются коэффициенты регрессии формулы. формула для коэффициента b в уравнении регрессии.
Коэффициенты уравнения регрессии формула. формула коэффициент уравнения множественной регрессии.. стандартизованный коэффициент регрессии рассчитывают по формуле:. коэффициенты уравнения линейной регрессии.
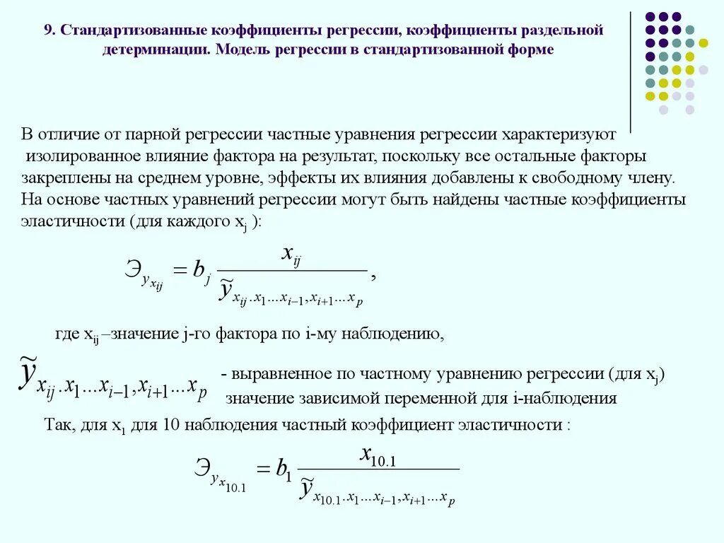
Формулы эластичности через коэффициент. формула коэффициент уравнения множественной регрессии.. коэффициент эластичности множественной регрессии. средние коэффициенты эластичности для множественной регрессии.
Коэффициент множественной регрессии формула. построить уравнение множественной регрессии. коэффициент детерминации множественной регрессии.
Коэффициент уравнения множественной регрессии
Метод множественной линейной регрессии формула. коэффициенты уравнения линейной регрессии. формула коэффициентов множественной линейной регрессии. стандартизованный коэффициент регрессии.
Критерий стьюдента для множественной регрессии. коэффициент корреляции линейной регрессии. формула коэффициент регрессии t критерия стьюдента. критерий стьюдента для линейной регрессии.
Множественный коэффициент детерминации формула. коэффициент детерминации множественной регрессии. скорректированный нормированный коэффициент детерминации формула. коэффициент детерминации r2 формула.
Коэффициент уравнения множественной регрессии
Коэффициент уравнения множественной регрессии
Коэффициент уравнения множественной регрессии
Полное исследование уравнения множественной линейной регрессии. аналитический метод решения линейной регрессии. уравнение прямой регрессии статистика. построение оценки линейной регрессии.
Коэффициенты линейной регрессии. метод множественной линейной регрессии формула. стандартизованные коэффициенты регрессии формула. формула коэффициентов множественной линейной регрессии.
Линейная модель множественной регрессии график. многофакторная линейная регрессия. уравнение линейной регрессии константа.
Коэффициент уравнения множественной регрессии
Уравнение множественной регрессии. уравнение множественной прогресии. система уравнений множественной регрессии. матрица коэффициентов для множественной регрессии.
Коэффициент детерминации модели регрессии. коэффициент детерминации линейной регрессии. стандартизированное уравнение регрессии. стандартизированное уравнение множественной регрессии.
Коэффициент множественной регрессии формула. уравнение множественной регрессии. уравнение регрессии в стандартизованном виде. стандартизованное уравнение множественной регрессии.
2. оценка точности уравнения регрессии. коэффициент линейной регрессии вычисляется по формуле. коэффициент корреляции линейной регрессии. оценка точности линейной регрессии.
Коэффициент уравнения множественной регрессии
Коэффициент детерминации множественной регрессии. формы уравнения множественной регрессии. параметры множественной регрессии формула. формула множественного линейного коэффициента детерминации.
Коэф множественной детерминации. скорректированный коэффициент множественной детерминации формула. коэффициент множественной корреляции и детерминации. коэффициент детерминации уравнения регрессии.
Скорректированный коэффициент множественной детерминации. коэффициент детерминации формула. коэффициент детерминации множественной регрессии. множественный коэффициент детерминации.
Коэффициент уравнения множественной регрессии
Коэффициент уравнения множественной регрессии
Уравнение множественной регрессии мнк. уравнение для множественной регрессии решение. система уравнений множественной регрессии. мнк оценки множественной регрессии.
Параметры линейной регрессии формула. коэффициент множественной регрессии формула.
Коэффициент уравнения множественной регрессии
Система нормальных уравнений мнк для случая множественной регрессии. мнк оценки множественной регрессии. метод наименьших квадратов для множественной регрессии. уравнение множественной регрессии мнк.
Формула коэффициент уравнения множественной регрессии.. полное исследование уравнения множественной линейной регрессии. метод множественной линейной регрессии формула.
Коэффициент корреляции линейной регрессии. стандартная ошибка линейной регрессии. стандартная ошибка коэффициента множественной регрессии формула. стандартные ошибки коэффициентов множественной регрессии.
Интерпретация коэффициента b1 линейной регрессии. интерпретация параметров моделей множественной регрессии. уравнение множественной линейной регрессии интерпретация. линейная модель множественной регрессии.
Формула вычисления линейной регрессии. формула для нахождения параметров уравнения регрессии. формула для определения коэффициентов уравнения регрессии;. линейное уравнение множественной регрессии.
Коэффициент уравнения множественной регрессии
R 2 коэффициент корреляции. вывод формулы для коэффициентов линейной регрессии. параметры линейной регрессии формула. коэффициенты детерминации корреляции формула.
Коэффициент корреляции и коэффициент регрессии. коэффициенты уравнения линейной регрессии. многофакторная линейная регрессия. коэффициент эластичности уравнения регрессии.
Коэффициент уравнения множественной регрессии
Показатели качества регрессии. показатели качества регрессии модели парной регрессии. оценка качества регрессионной модели.
Логарифмически линейная регрессия. интерпретация коэффициентов логарифмической регрессии. логарифмическое уравнение регрессии. логарифмическая модель регрессии.
Коэффициент уравнения множественной регрессии
Стандартная ошибка коэффициента регрессии. стандартные ошибки коэффициентов множественной регрессии. стандартные ошибки оценки коэффициентов множественной регрессии. стандартная ошибка коэф регрессии.
Коэффициент уравнения множественной регрессии
Коэффициент чистой регрессии. коэф чистой регрессии. коэффициент чистой регрессии формула. нетто- коэффициент (чистый коэффициент) воспроизводства.
Стандартизированный коэффициент уравнения регрессии. стандартизованный коэффициент регрессии формула. стандартизованные коэффициенты множественной регрессии. стандартизированные коэффициенты регрессии формула.
Дисперсия коэффициентов множественной регрессии. множественная линейная регрессия. параметры множественной регрессии формула. формула коэффициент уравнения множественной регрессии..
Критерий стьюдента для оценки значимости коэффициентов регрессии. значимость коэффициентов регрессии t критерий стьюдента. проверка значимости коэффициентов уравнения регрессии. тест на значимость коэффициента регрессии.
Коэффициент уравнения множественной регрессии
Стандартизованный коэффициент регрессии рассчитывают по формуле:. коэффициент множественной регрессии формула. коэффициент эластичности множественной регрессии. параметры множественной регрессии формула.
Система нормальных уравнений для множественной регрессии. уравнение регрессии метод наименьших квадратов. система нормальных уравнений мнк для случая множественной регрессии. мнк оценки множественной регрессии.
Коэффициент множественной регрессии формула. коэффициент b1 в уравнении множественной регрессии. параметры линейного уравнения множественной регрессии. линейная модель множественной регрессии уравнение.
Коэффициент уравнения множественной регрессии
Множественная линейная регрессия формула. формула коэффициентов множественной линейной регрессии. метод множественной линейной регрессии формула. коэффициент множественной регрессии формула.
Многофакторная линейная регрессия. множественная линейная регрессия формула. линейное уравнение множественной регрессии. правильная форма линейного уравнения регрессии.
Коэффициент уравнения множественной регрессии
Число параметров уравнения регрессии. уравнение множественной регрессии в матричной форме. параметры линейной регрессии. линейная регрессия в матричной форме.
Коэффициент уравнения множественной регрессии
Параметры уравнения множественной регрессии. система нормальных уравнений для множественной регрессии. стандартизованное уравнение множественной регрессии. стандартизированный коэффициент уравнения регрессии.
Коэффициент уравнения множественной регрессии
Уравнение множественной регрессии. эконометрика уравнения множественной регрессии. линейное уравнение множественной регрессии. общий вид уравнения регрессии.
Коэффициент уравнения множественной регрессии
Коэффициент уравнения множественной регрессии
Коэффициент уравнения множественной регрессии
Параметры уравнения линейной регрессии. коэффициенты чистой регрессии интерпретация. интерпретация коэффициентов уравнения регрессии. интерпретация параметров уравнения регрессии.
Коэффициент уравнения множественной регрессии