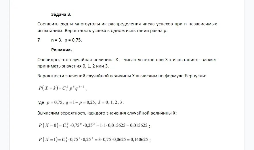
Формула бернулли теория вероятности. формула бернулли теория вероятности формулы. задачи по формуле бернулли. формудабернулли вероятность.Вероятность успеха.Как найти вероятность успехаКак найти вероятность успехаКак найти вероятность успехаКак найти вероятность успехаКак найти вероятность успехаТеорема бернулли вероятность. формула бернулли теория вероятности. теорема вероятности. теория вероятности по формуле бернулли.Схема независимых испытаний. формула бернулли.. вероятности событий в испытаниях бернулли. испытание бернулли элементарные события. вероятность успеха в серии испытаний бернулли.Как найти вероятность успехаКак найти вероятность успехаФормула бернулли теория вероятности. формула бернулли теория вероятности егэ. формула бернулли вероятность пример. формула бернулли теория вероятности примеры решения задач.Как найти вероятность успехаБернуллиевская случайная величина. вероятность 9 класс. математическое ожидание в испытаниях бернулли. вероятность успеха ноль.Как найти вероятность успехаКак найти вероятность успехаСхема бернулли теория вероятности. схема бернулли формула. схема бернулли вероятность бернулли. схема бернулли тервер.Формула отклонения частоты от вероятности. отклонение относительной частоты от вероятности. формула отклонения относительной частоты от постоянной вероятности. вероятность отклонения относительной частоты от вероятности.Как найти вероятность успехаКак найти вероятность успехаФормула условной вероятности. теория вероятности формула 3 формулы. формула сложения несовместных событий. условная вероятность события формула.Формулы для решения задач по вероятности. задачи на вероятность формула. формула для задач по вероятности. формула расчета теории вероятности.Вероятность успеха. вероятность успеха испытания. чему равно вероятность успеха и неудачи. успех вероятность успеха.Вероятность p. теорема бернулли вероятность. вероятность успеха в серии испытаний бернулли. p n вероятность.Как найти вероятность успехаКак найти вероятность успехаКак найти вероятность успехаКак найти вероятность успехаКак найти вероятность успехаКак найти вероятность успехаВероятность выборки формула. выборка теория вероятности. объем выборки случайной величины. последовательность вероятностей.Как найти вероятность успехаКак найти вероятность успехаКак найти вероятность успехаВероятность успеха формула. формула бернулли теория вероятности. вероятность успеха бернулли. вероятность успеха испытания.Метод оценки вероятности успеха изменений jacobs. вероятность успеха формула. вероятность успешности изменения. успех вероятность успеха.Как найти вероятность успехаКак найти вероятность успехаКак найти вероятность успехаВероятность появления события а в одном испытании равна 0.4. вероятность успеха в каждом испытании равно 0,04. вероятность выполнения заказа р. вероятность успеха 0 вероятность успеха 0.Задачи по формуле бернулли с решениями. задачи на вероятность формула. теория вероятности формулы.Как найти вероятность. найдите вероятность события. найти вероятность наступления события. вероятность примеры.Формула бернулли вероятность. формула теории вероятности выпадения. формула вероятности выпадения чисел. теория вероятности выпадения.Отклонение относительной частоты от постоянной вероятности. вероятность отклонения относительной частоты от вероятности. оценка отклонения относительной частоты от постоянной вероятности. формула отклонения относительной частоты от вероятности.Вероятность успеха в серии испытаний бернулли. проводится серии 6 независимых испытаний бернулли. проводится серия из n испытаний бернулли. вероятность успеха.Обозначения в теории вероятности. обозначение вероятности события. вероятность того или иного события. теория вероятностей обозначение букв.Как найти вероятность успехаКак найти вероятность успехаКак найти вероятность успехаЧему равна вероятность по 1 и 0. вероятности появления каждого 0,7 0,7. задачи про выстрелы теория вероятностей. найти вероятность правильного принятия решения.Найти вероятность. вероятность события равна 0. найдите вероятность события. вероятность появления в 1 испытании равна 0 8.Задачи на вероятность.Неравенство чебышева. неравенство чебышева задачи. вероятность неравенства. второе неравенство чебышева.Вероятность выигрыша в лотерее на 1 билет равна 0.3. вероятность выигрыша в лотерею. вероятность аыигрыша в лоткрее нп один билет равна. наивероятнейшее число появлений события в независимых испытаниях.Как найти вероятность успехаКак найти вероятность успехаКак найти вероятность успехаЗадачи по теории вероятности с решениями. в волшебной стране бывает два типа погоды хорошая. задача в волшебной стране бывает два типа погоды хорошая и отличная. задачи на вероятность про страны.Как найти вероятность успехаВероятность выхода из строя. вероятность брака при изготовлении изделий равна. вероятность наступления события при двух испытаниях. вероятность нахождения бракованных изделий.Как найти вероятность успехаПолная вероятность и формула байеса. формула байеса теория вероятности. формула полной вероятности и формула байеса. формула полной вероятности события. формула байеса.Задачи на вероятность. задачи на нахождение вероятности. как найти вероятность. задачи на вероятность с ручками.Как найти вероятность успехаКак найти вероятность успехаКак найти вероятность успехаКак найти вероятность успехаЗадачи на вероятность. задачи на вероятность с решением. вероятность: примеры и задачи. задачи на теорию вероятности.Как найти вероятность успехаКак найти вероятность успехаТеория вероятности хотя бы одно событие формула. вероятность появления хотя бы одного события. вероятность наступления события. вероятность появления события.Как найти вероятность успехаКак найти вероятность успехаКак найти вероятность успехаВероятность успеха. вероятность достижения целей проекта. индикаторы успешности проекта. успех переговоров определяет.Два равносильных противника играют в шахматы. два равносильных шахматиста играют в шахматы. задачи на вероятность с бракованными вещами. вероятность брака составляет 1,2%.Задача про гепатит вероятность. вероятность того. задача по теории вероятностей про гепатит. задача на вероятность всем больным с подозрением на.Вероятность независимых событий формула. вероятность зависимых событий формула. формулы событий теория вероятности. формула нахождения вероятности двух независимых событий.Как найти вероятность успехаКак искать вероятность. как считается вероятность. как вычислить вероятность. как вычислить вероятность формула.Вероятность попадания в цель при одном выстреле. ряд распределения случайного числа. вероятность появления события в кпждом из независим. закон распределения вероятностей числа.Последовательность независимых испытаний бернулли. последовательность испытаний схема бернулли. последовательность независимых испытаний схема бернулли. игральную кость бросают 2 раза найдите вероятность.Задачи на вероятность. задачи на вероятность формула. задачи на теорию вероятности. 2 задачи на теорию вероятности.