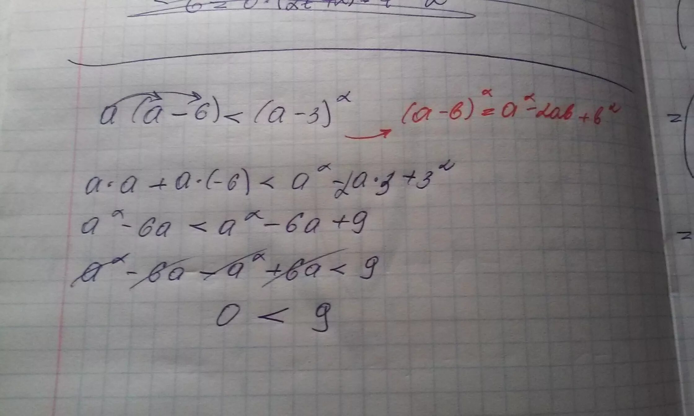
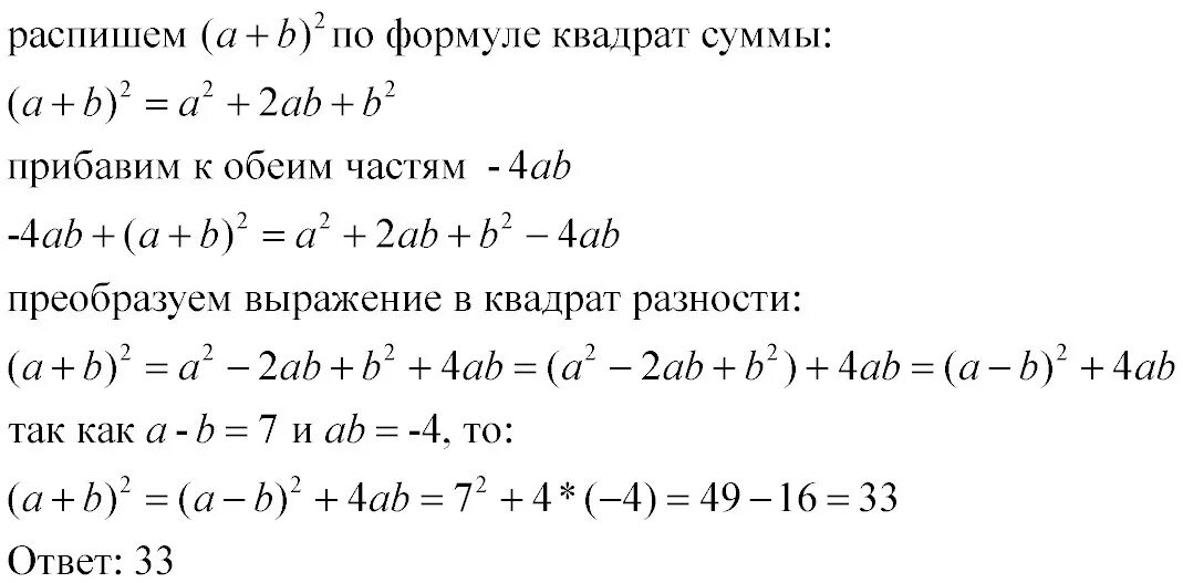
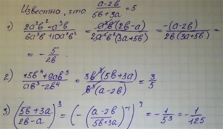
Известно что a + b 6 ab 2 найдите значение выражения a b 2. известно, что a – b = 6, ab = 5. найдите значение выражения (a + b)2.. известно что а-b=6,ab=5.найдите значение выражения (a+b). известно что a+b 4 ab -6 найдите значение выражения a-b 2.Известно что a b 2a 2bИзвестно что a b 2a 2bA+2ab+b. найдите значение выражения a^2/b^2. известно что a b 3 ab 2 найдите значение выражения a2b-ab2. (3a+b)^2.6. известно, что - b = 6, ab = 5. найдите значение выражения (a + b)2.. известно, что a – b = 6, ab = 5. найдите значение выражения (a + b)2.. -(a-b)-b 6 класс. b 2.Известно что a b 2a 2bИзвестно что a b 2a 2bИзвестно что a b 2a 2bИзвестно что a b 2a 2bИзвестно что a b 2a 2bИзвестно что a b 2a 2bИзвестно что a b 2a 2bИзвестно что a b 2a 2bИзвестно что a b 2a 2bA+b решение. вычислите значение выражения если известно что log a b 2. используя рисунок, найди численное значение � b..Известно что a b 2a 2bИзвестно что a b 2a 2bИзвестно что a b 2a 2bИзвестно что a b 2a 2b(a+b) в квадрате. известно что a b 7 ab -4 найдите значение выражения a+b в квадрате. a+b в квадрате a квадрате 2ab b в квадрате. выразите формулу 2a=ab-b в квадрате.Известно что a b 2a 2bИзвестно что a b 2a 2bИзвестно что a b 2a 2bИзвестно что a b 2a 2bИзвестно что a b 2a 2bИзвестно что a b 2a 2bИзвестно что a b 2a 2bИзвестно что a b 2a 2bИзвестно что a b 2a 2bИзвестно что a b 2a 2bИзвестно что a b 2a 2bИзвестно что а/b = -2. a = 2 spqrt2 b=4 a b 135 найдите a+2b. вычислите 𝑎 + 3𝑏⃗ , если 𝑎 = 2, 𝑏⃗ = √2, 𝑎 ̂𝑏⃗⃗ = 45°. известно что 5 оцените a+b, a-b.Сумма квадрата m и n. известно что a-3b/b 4 найдите значение выражения a/b. известно, что a – b = 6, ab = 5. найдите значение выражения (a + b)2.. куб суммы.Известно что a b 2a 2bИзвестно что a b 2a 2bИзвестно что a b 2a 2bИзвестно что a b 2a 2bИзвестно что a b 2a 2bСравните числа, если a, b – положительные числа и a b. сравните числа (а-1) и -1-b. известно что а и б отрицательные числа и а меньше б сравните 1/а и 1/б. сравните числа а и б если.Известно что a b 2a 2bИзвестно что a b 2a 2bИзвестно что a b 2a 2bИзвестно что a b 2a 2bИзвестно что a b 2a 2bИзвестно что a b 2a 2bИзвестно что a b 2a 2bИзвестно что a b 2a 2bИзвестно что a b 2a 2bИзвестно что a b 2a 2bИзвестно что a b 2a 2bИзвестно что a b 2a 2bИзвестно что a b 2a 2bИзвестно что a b 2a 2bИзвестно что a b 2a 2bИзвестно что a b 2a 2bИзвестно что a b 2a 2bИзвестно что a b 2a 2bИзвестно что a b 2a 2bДаны точки найди координаты точек если известно что середина отрезка. найдите координаты точки c, если b середина ac. даны точки a 8 6 и b 2 14 найдите координаты точек c и d если известно. даны точки найдите координаты точки.Известно что a b 2a 2bИзвестно что a b 2a 2bИзвестно что a b 2a 2bИзвестно что a b 2a 2bИзвестно что a b 2a 2bИзвестно что a b 2a 2bИзвестно что a b 2a 2bИзвестно что a b 2a 2bИзвестно что a b 2a 2bИзвестно что a b 2a 2bИзвестно что a b 2a 2b