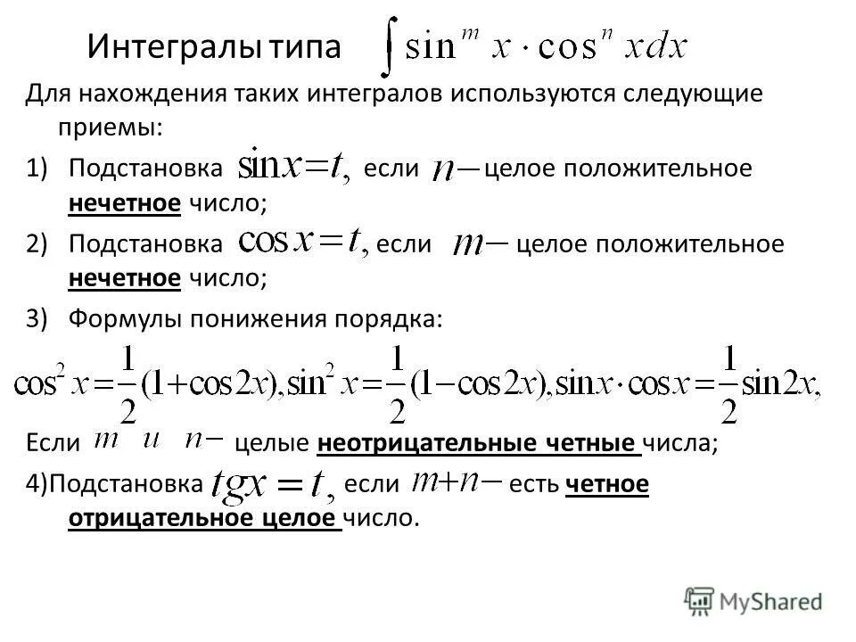
Свойства интегралов степени. интеграл степенной функции с действительным показателем. интеграл степенной функции формула. неопределенный интеграл показательной функции.Интеграл степениИнтегрирование степенной функции. формула интегрирования степенной функции. формула первообразной степенной функции. интеграл от степенной функции формула.Первообразная степенной функции примеры. формула для вычисления первообразной степенной функции. неопределенный интеграл степенной функции. первообразная степенной функции примеры решения.Формула понижения степени для интегралов. формулы понижения степени интегралов таблица. формула понижения интегральной степени. понижение степени подынтегральной функции.Понижаем степень подынтегральной функции формулы. формула понижения подынтегральной степени. понижение подынтегральной функции. формула понижения подынтегральной функции.Интеграл показательной функции формула. формула интегрирования степенной функции. интеграл степенной функции формула. первообразная для показательной функции формула.Таблица неопределенных интегралов элементарных функций. таблица основных интегралов непосредственное интегрирование. таблица дробных интегралов. таблица основных интегралов, c – постоянная величина.Решить неопределенный интеграл дроби. интегрирование дробей формулы. неопределённый интеграл формулы с дробями. как вычислить неопределенный интеграл дроби.Интеграл от экспоненты в степени 2x. интеграл из е в степени х. интеграл x в степени. таблица интегралов с экспонентой.Интеграл степениФормула понижения степени подынтегральной функции. формула понижения подынтегральной функции. формула понижения степени синуса в интеграле. формула понижения степени для интегралов.Правило сложения интегралов. формулы при решении интегралов. правило интегрирования деление. неопределенный интеграл сложной показательной функции.Интеграл степениТабличные интегралы формулы. таблица основных определенных интегралов. таблица неопределённых интегралов для студентов. таблица первообразных и неопределенных интегралов.Интеграл от экспоненты в степени x в квадрате. интеграл от экспоненты в степени 2x. интеграл от экспоненты в степени минус x в квадрате. интеграл e в степени.Таблица простейших интегралов для студентов. формулы вычисления неопределенного интеграла. 2. таблица неопределенных интегралов. таблица неопределённых интегралов для студентов.Интеграл от синуса в минус первой степени. неопределенный интеграл с косинусом. неопределенный интеграл примеры с синусами. определенный интеграл синуса.Формулы интегрирования таблица. 2. таблица неопределенных интегралов. таблица интегралов от сложных функций. таблица интегралов функции и неопределенный интеграл.Первообразная для синуса в 4 степени. интеграл синуса в четвертой степени. интеграл синус 4 степени x. интеграл косинус в 4 степени.Интеграл тангенса. виды интегралов. первообразная тангенса. таблица интегралов от тригонометрических функций.Интеграл от е в степени икс. интегрирование е в степени х 2. интеграл e в степени x. первообразная е в степени х.Формула понижения степени подынтегральной функции. понижаем степень подынтегральной функции формулы. формула понижения степени синуса в интеграле. формула понижения степени для интегралов.Интеграл х dx равен. таблица интегралов dx. интегралы дроби таблица интегралов. таблица интегралов dxx 2.Интеграл степениКак вычислить неопределенный интеграл. неопределенный интеграл пределы интегрирования. нахождение неопределенного интеграла примеры. решение интегралов для чайников с нуля.Таблица интегралов с экспонентой. неопределенный интеграл экспоненты. интеграл от функции exp(-x^2). интеграл от е в сложной степени.Понижение степени интеграла. формула понижения степени для интегралов. метод понижения степени интеграл. понижение степени матрицы.Интеграл х*е^6х dx. ddx интеграл. интеграл от е^(x^2-1). интеграл а^х(1+а^-xкорень из x^3)dx.§ 4. интегрирование тригонометрических функций. первообразные тригонометрических функций формулы. интегрирование тригонометрических выражений формулы. формулы вычисления интегралов тригонометрических функций примеры.Интеграл от экспоненты в степени 2x. формулы интегралов с экспонентой. интеграл от экспоненты в сложной степени. определенный интеграл от экспоненты в степени.Интегрирование по частям в неопределенном интеграле. интеграл по частям формула. формула интегрирования по частям в неопределенном интеграле. метод по частям интеграл.Интеграл экспоненты. интегрирование экспоненты в степени. определённый интеграл с экспонентой. первообразная от экспоненты.Интеграл e -x 2. интеграл от экспоненты в степени 2x. интеграл от e в степени 2x. интеграл от е в степени х.Интегрирование тригонометрических. интегралы тригонометрических функций. интегрирование тригонометрических функций таблица. интегрирование тригонометрических выражений формулы.Интеграл четной функции. свойство определенного интеграла от четных функций. свойства интегралов определенных от чётных функций. четность подынтегральной функции.Интеграл от e. интеграл от экспоненты. интеграл от e в степени x в квадрате. интеграл от экспоненты в степени.Интеграл степениТаблица интегралов e в степени 2x. таблица неопределенных интегралов. интеграл от степени. интеграл функции.Интегрирование подстановкой и по частям. понижение степени интеграла. формула понижения степени для интегралов. методы интегрирования тригонометрических функций.