Удиви меня
Индикатор радиоактивности
Индикатор радиоактивности (дозиметр). индикатор радиоактивности предназначен для. дозиметрические приборы индикаторы.
Индикатор радиоактивности радекс рд 1503. индикатор радиоактивности радэкс рд1503+ (radex). дозиметр радэкс рд1503 схема. индикатор радиоактивности радэкс рд1503 назначения.
Дозиметр радэкс рд1503 схема. индикатор радиоактивности радэкс рд1503. дозиметр бытовой «радэкс» рд 1503. дозиметр радэкс рд1706 строение.
Дозиметр soeks-01м. дозиметр соэкс 01м. индикатор радиоактивности соэкс 01. дозиметр радиации соэкс-01м.
Дозиметр нейва ир-002. индикатор радиоактивности нейва ир-002. дозиметр нейва ир-003 мк. индикатор радиоактивности нейва.
Индикатор радиоактивности
Дозиметр радэкс рд1706 (radex). дозиметр радиации бытовой радэкс рд1503+ (radex). индикатор радиоактивности радэкс рд1503. дозиметр - индикатор радиоактивности ( электромаг излучения) radex rd1503+.
Дозиметр soeks-01м. дозиметр соэкс 01m. индикатор радиоактивности соэкс 01м. дозиметр соэкс 01м альфа.
Индикатор радиоактивности
Индикатор радиоактивности
Индикатор радиоактивности
Радэкс рд1008. дозиметр radex rd1008. дозиметр - индикатор радиоактивности ( электромаг излучения) radex rd1503+. дозиметр радэкс рд1008 (radex).
Дозиметр радиации охотник-2. дозиметр охотник 2 коробка. детектор-индикатор радиоактивности охотник-2. маленький черный дозиметр с экраном.
Индикатор радиоактивности радэкс рд1503. дозиметр radex rd1503+. дозиметр радиации бытовой радэкс рд 1503. рд1503 дозиметр гамма.
Индикатор радиоактивности «эколог». дозиметр радиации индикаторный. дозиметр эколог. дозиметр индикатор.
Дозиметр соэкс 01м. индикатор радиоактивности соэкс 01м. дозиметр радиации соэкс-112. бытовой дозиметр соэкс 112-v1.
Индикатор радиоактивности
Измеритель радиации дозиметр. измеритель радиоактивности кирни. прибор для измерения радиации ас7. дозиметр гамма.
Индикатор излучения. радиационные индикаторы. миниатюрный индикатор радиации.
Индикатор радиоактивности
Индикатор радиоактивности
Индикатор радиоактивности
Индикатор радиоактивности
Индикатор радиоактивности
Индикатор радиоактивности радэкс рд1503. норма радиации на дозиметре. мерение радиционного фома дозиметром радех. дозиметр радиации норма радиации.
Индикатор радиоактивности
Индикатор радиоактивности
Индикатор радиоактивности
Индикатор радиоактивности
Индикатор радиоактивности
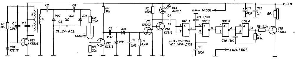
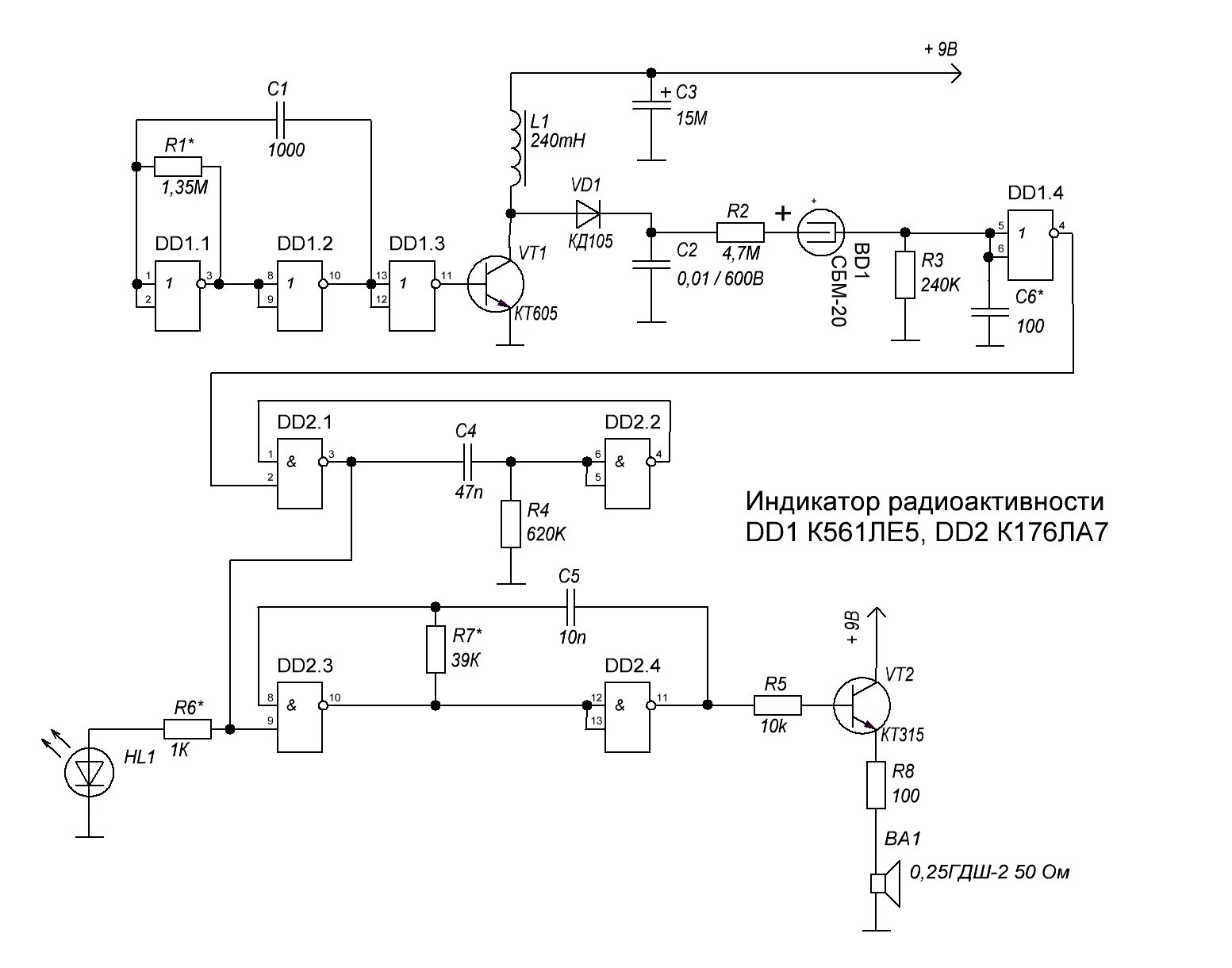
Индикатор радиации схема. схема индикатор радиоактивности на сбм-20. стрелочный индикатор радиации схема. простой индикатор радиоактивности схема.
Индикатор радиоактивности схемы. дозиметр схема на микроконтроллере. дозиметр иии 1 регул 001 схема. схема датчика радиации.
Индикатор радиоактивности
Индикатор радиоактивности
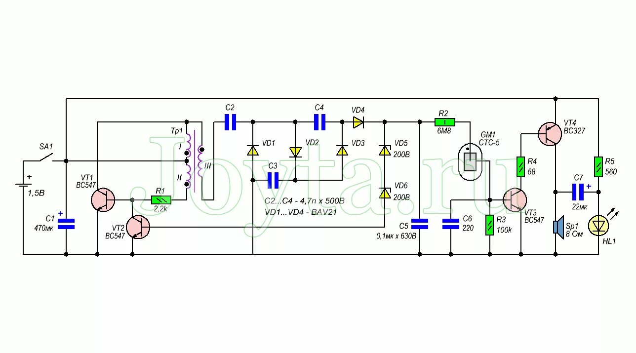
Схема дозиметра радиометра на неоновой лампе. индикаторы радиоактивности на неоновой лампе схемы. дозиметр излучения схема. дозиметр на неоновой лампе.
Индикатор радиоактивности сбм-20. схема индикатор радиоактивности на сбм-20. схема дозиметра на сбм-20. счётчик гейгера сбм-20 схема.
Дозиметр-радиометр. радиометр радиации. приборы радиационный дозиметр. индикатор радиоактивности (дозиметр).
Индикатор радиоактивности
Индикатор радиоактивности
Индикатор радиоактивности