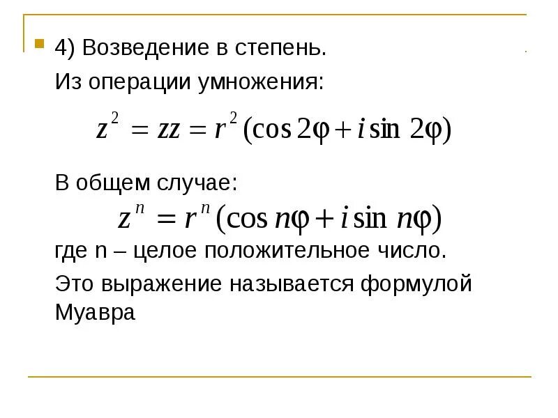
Формула муавра извлечение корня. муавра комплексные числа. теорема муавра комплексные числа. формула муавра лапласа комплексные числа.Формула муавра. формула муавра для комплексных чисел. формула муавра извлечение корня из комплексного числа. формула муавра для степени.Формула муавра доказательствоИзвлечение корня по формуле муавра. теорема муавра комплексные числа. формула муавра для комплексных чисел. формулаvefdhf для комплексных чисел.Формула муавра доказательствоФормула комплексного числа n-ой степени. возведение комплексного числа по формуле муавра. извлечение корня по формуле муавра. формула эйлера и муавра для комплексного числа.Формула муавра доказательствоФормула муавра доказательствоФормула муавра доказательствоФормула муавра доказательствоФормула муавра. формулаvefdhf для комплексных чисел. формула муавра для комплексных. муавра комплексные числа.Формула муавра доказательствоСтепень комплексного числа формула муавра. формула муавра извлечение корня. формула муавра для комплексных чисел. формула муавра для комплексных чисел доказательство.Формула муавра доказательствоФормула муавра доказательствоФормула муавра для комплексных чисел. возведение комплексного числа в комплексную степень. возвести комплексное число в степень формула муавра. комплексные числа возведение в степень примеры.Формула муавра доказательствоФормула муавра. формула муавра для комплексных чисел. вывод формулы муавра. сформулируйте формулу муавра..Формула муавра доказательствоФормула муавра доказательствоФормула муавра для комплексных чисел. извлечение корня по формуле муавра. теорема муавра лапласа комплексные числа. формула муавра для корня из комплексных.Формула муавра доказательствоФормула муавра доказательствоЗадачи на формулу муавра лапласа. решение по формуле муавра. задача муавра решение. формула лапласа для нахождения вероятности.Формула муавра доказательствоФормула муавра доказательствоФормула муавра доказательствоФормула муавра доказательствоФормула муавра. формула муавра для комплексных. формула муавра для комплексных чисел примеры. муавр-1.Формула муавра. первая формула муавра. формула муавра для комплексных презентация.Формула муавра доказательствоФормула муавра доказательствоФормула муавра доказательствоФормула муавра для комплексных чисел доказательство. вывод формулы муавра. формула муавра лапласа комплексные числа.Формула муавра. формула муавра лапласс. формула маврала пласса. формула муавра для комплексных чисел.Формула муавра доказательствоФормула муавра. формула муавра для комплексных. формула муавра примеры. формула муавра для комплексных чисел примеры.Возведение в n степень формулы. возведение комплексного числа по формуле муавра. формула возведения степени в степень. формула возведения числа в степень.Формула муавра доказательствоФормулы муавра и эйлера. формула муавра для комплексных чисел. формула эйлера и муавра для комплексного числа. формула муавра теория вероятности.