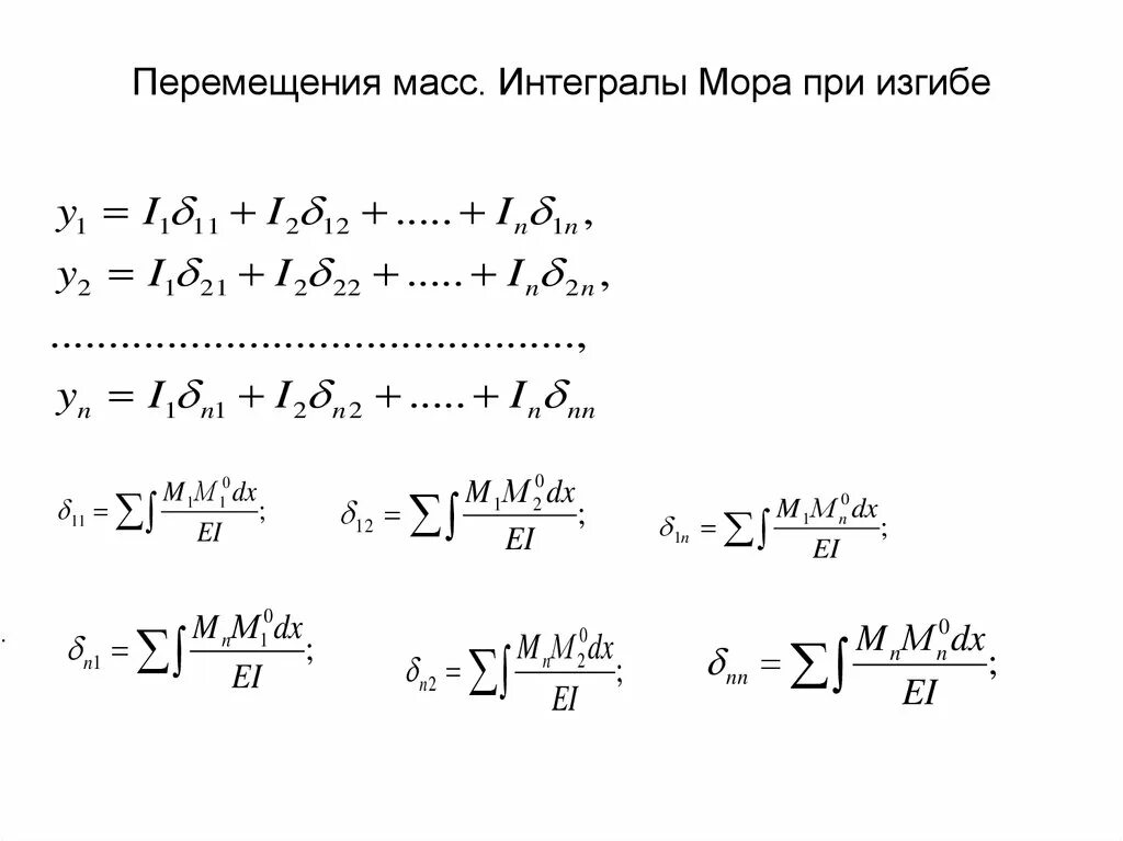
Формула мора для определения перемещений. формула мора для вычисления прогиба. определение прогиба интеграл мора. перемещения при изгибе по формуле мора.Метода мора для определения перемещений. формула мора для определения перемещений. интеграл максвелла мора. интегралы мора для определения перемещений в стержневых системах.Интеграл мора по правилу верещагина. интеграл мора для определения перемещений при изгибе. способ верещагина для вычисления интеграла мора. интеграл мора и правило верещагина.Формула метода мора. интеграл мора при изгибе. формула мора для определения перемещений. интеграл мора и правило верещагина.Формула мора для определения перемещений. метод интеграла мора. интеграл мора сопромат. интеграл мора сопромат формула.Формула интеграла мораФормула интеграла мораИнтеграл мора по правилу верещагина. вычисление интеграла мора по формуле симпсона.. способ верещагина для вычисления интеграла мора. интеграл мора и правило верещагина.Метод мора определения перемещений при изгибе. интеграл мора при изгибе. интеграл мора перемещения при изгибе. формула мора для определения перемещений.Интеграл мора метод верещагина. уравнение для определения перемещений с помощью интеграла мора. интеграл максвелла-мора имеет следующий вид. интеграл мора сопромат.Формула симпсона для перемножения эпюр. определение перемещений методом симпсона. формула симпсона строительная механика. метод симпсона строительная механика.Формула интеграла мораИнтеграл мора метод верещагина. формула мора для определения перемещений. вычисление интегралов мора методом верещагина. вывод интеграла мора.Формула интеграла мораИнтеграл мора при кручении. определение прогиба интеграл мора. формула мора для определения перемещений. интегралы мора для линейно - деформируемого тела..Формула интеграла мораФормула интеграла мораИнтеграл максвелла мора. формула мора для определения перемещений в балках при изгибе. интеграл мора для чистого изгиба. метод мора для определения перемещений сопромат.Перемещения при изгибе по формуле мора. метод мора формула. формула мора для определения перемещений вызванных смещением опор. метод мора формула расчета.Интеграл мора для чистого изгиба. энергетические методы определения перемещений. способ верещагина для вычисления интеграла мора. вычисление интеграла мора путем перемножения эпюр.Способы подсчета интеграла мора верещагина. метод мора сопромат. способ верещагина для вычисления интеграла мора. уравнение угла прогиба балки.Универсальная формула перемещения (формула мора). формула мора для определения перемещений. формула мора для вычисления перемещений от внешней нагрузки. метод мора для определения перемещений сопромат.Формула интеграла мораПравило верещагина для вычисления интеграла мора. порядок определения перемещения методом мора. правило верещагина.. интеграл мора метод верещагина. формула верещагина строймех.Формула метода мора. формула мора для определения перемещений. интеграл мора формула. вывод интеграла мора.Интеграл мора для определения перемещений при изгибе. интеграл мора метод верещагина. вывод интеграла мора. интеграл мора сопромат формула.Формула интеграла мораФормула интеграла мораФормула метода мора. формула метода максвелла-мора. метод максвелла мора для определения перемещений. формула максвелла мора для определения перемещений.Формула мора. интеграл мора формула. формула метода мора. определение перемещений методом мора.Интеграл мора по правилу верещагина. формулы интеграла максвелла – мора. формула мора для определения перемещений. правило верещагина для вычисления интеграла мора.Формула интеграла мораИнтеграл мора. интеграл мора для определения перемещений. 15. интеграл мора.. ограничения в применении интеграла мора.Энергетические методы определения перемещений. метод интеграла мора. интеграл мора при кручении. интегралы мора для линейно - деформируемого тела..Удельная теоретическая работа сжатия в политропном процессе. формула работа затрачиваемая на сжатие газа в компрессоре. 1 кг газа в политропном процессе. задачи по определению параметров политропного процесса для газа.Формула симпсона строительная механика. формула симпсона для вычисления интеграла максвелла-мора. формулы вычисления интеграла мора. формула симпсона сопромат.Метод мора для определения перемещений сопромат. метод мора определения перемещений при изгибе. интеграл мора при изгибе. интеграл мора для чистого изгиба.Формула интеграла мораПеремножение эпюр способом мора. формула симпсона для перемножения эпюр. перемножение эпюр методом верещагина. метод симпсона перемножение эпюр.Формула мора верещагина. формула мора для пространственных систем. правило верещагина формула. формула верещагина метод мора.