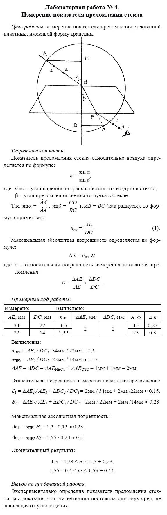
Лабораторная по физике 11 класс мякишев. лаб раб определение фокусного расстояния и оптической силы 11 класс. лабораторная работа по физике 11 класс мякишев.Лабораторная работа по физике 11 класс номер 6. лабораторная работа № 6 «определение длины световой волны».. лабораторные работы контрольные задания по физике 11 класс. измерение длины световой волны.Лабораторная работа физика 11 класс 1 лабораторная. схема электродвигателя 8 класс физика лабораторные работы. лабораторная работа 11 класс физика схема. лабораторная по физике 11 класс цепи.Лабораторная работа 3 по физике 11 класс мякишев. лабораторная по физике 11 класс мякишев. лабораторная работа 3 11 физика. 11 класс физика лабораторная работа 3 учебник.Лабораторная работа 11 класс физика схема. лабораторная работа по физике 11 класс по учебнику. лабораторная работа 1 11 класс. лабораторная работа 1 наблюдение действия.Физика практическая работа 11Физика лабораторные работы 11 класс. лабораторная по физике 11 класс мякишев. лабораторная работа 4 по физике 11 класс. лабораторные работы 11 класс физика мякишев.Лабораторная по физике 11 класс мякишев. лабораторная работа по физике 11 класс мякишев. лабораторная работа 4 по физике 11 класс таблица. лабораторная работа физика 11 класс 1 лабораторная.Лабораторная по физике 8 класс получение изображения при помощи линзы. лабораторная работа по физике 8 класс линзы получение изображения. лабораторная работа по получению изображения при помощи линзы. лабораторная работа по физике 8 класс перышкин 11 работа.Физика практическая работа 11Получение изображения при помощи линзы лабораторная. получение изображения при помощи линзы лабораторная работа 8. лабораторная работа с линзами. получение изображения при помощи линзы лабораторная работа рисунок.Лабораторная работа №6 «измерение длины световой волны». лабораторная работа 6 измерение длины световой волны 11 класс. лабораторная работа по физике 11 класс номер 6. физика 11 лабораторная определение длины световой волны.Лабораторные работы 11 класс физика мякишев.Наблюдение магнитного поля на ток лабораторная. наблюдение действия магнитного поля на ток лабораторная. лабораторная работа наблюдение действия магнитного поля. лабораторная работа наблюдение действия магнитного поля на ток.Лабораторная работа 6 измерение длины световой волны 11 класс. физика 11 класс лабораторная работа 6 измерение длины световой волны. лабораторная работа физика 11 класс определение длины световой волны. измерение световой волны 11 класс лабораторная.Лабораторная работа 6 измерение длины световой волны 11 класс. лабораторная измерение длины световой волны 11 класс. дифракционная решетка лабораторная работа 11 класс. лабораторная работа измерение длины световой волны таблица.Лабораторная работа отражение света. лабораторная работа законы отражения. проверка закона отражения света. закон отражения света лабораторная работа.Лабораторная работа 3 по физике 11 класс мякишев. лабораторная по физике 11 класс мякишев. лабораторная по физике измерение показателя преломления стекла. лабораторная 4 по физике 11 класс.Лабораторная работа по физике 8 класс линзы получение изображения. физика 8 лабораторная работа 11 получение изображения с помощью линзы. получение изображения при помощи линзы лабораторная работа 8. лабораторная работа номер 10 линзы по физике 8 класс.Лабораторная работа по физике 11 класс измерение длины световой волны. измерение длины световой волны лабораторная работа 11 класс. измерение световой волны 11 класс лабораторная. лабораторная работа по физике 11кл измерение длины световой волны.Лабораторная работа смешанное соединение проводников. изучение смешанного соединения резисторов лабораторная работа. лабораторная работа "смешанное соединение резисторов". лабораторная работа исследование смешанного соединения проводников.Лабораторная физика 11 класс измерение показателя преломления стекла. измерение показателя преломления стекла лабораторная работа 11 класс. физика лабораторная изменения показателей преломления стекла. измерение преломления стекла лабораторная работа 11 класс.Получение изображения при помощи линзы лабораторная работа. получение изображения в линзе лабораторная работа.Физика 7 класс пёрышкин лабораторные работы. лабораторные работы по физике 7 класс 5 задание. лабораторная по физике 7 класс перышкин лабораторная работа.Физика практическая работа 11Исследование треков заряженных частиц. лабораторная работа треки заряженных частиц. лабораторная работа изучение треков заряженных частиц. изучение треков заряженных частиц по готовым фотографиям.Лабораторная по физике 8 класс. физика 8 класс пурышева лабораторная работа. тетрадь по лабораторным работам по физике 8.Лабораторная 11 по физике 8 класс перышкин. физика 8 класс лабораторная работа номер 11. перышкин 8 класс физика лабораторная работа номер 11. лабораторная работа по физике 8 класс световые явления.Лабораторная работа по физике 11 класс определение оптической силы. лабораторная работа 5 определение оптической силы линзы. лаб раб определение фокусного расстояния и оптической силы 11 класс.Лабораторная работа по физике 10. лабораторная работа по физике 10 класс мякишев. физика 10 класс лабораторные ра=боты. лабораторная работа опытная проверка закона.Лабораторная работа изучение треков заряженных частиц. изучение треков частиц лабораторная работа. лабораторная работа треки заряженных частиц. исследование треков заряженных частиц по готовым фотографиям.Лабораторная 11 по физике 8 класс перышкин. лабораторная работа изучение свойств изображения в линзах. лабораторная 8 класс линзы. лабораторная 11. изучение свойств собирающей линзы.Получение изображения при помощи линзы лабораторная работа 8 класс. вывод к лабораторной работе получение изображения при помощи линзы. лабораторная работа по физике получение изображения при помощи линзы. лабораторная работа 11 получение изображения при помощи линзы.Физика практическая работа 11Лабораторная работа 11 изучение свойств изображения в линзах 8 класс. лабораторная работа линзы 8 класс. лабораторная работа изучение свойств изображения в линзах. лабораторная работа по физике 8 класс линзы получение изображения.Физика практическая работа 11Лабораторная работа по физике 11 изучение свойств собирающей линзы. линзы для лабораторных работ по физике. лабораторная работа изучение собирающей линзы. лабораторная работа исследование тонких линз.Лабораторная работа интерференция. интерференция света лабораторная работа. лабораторная работа наблюдение интерференции и дифракции света. лабораторная работа дифракция света.Тесты по физике 10 класс с ответами мякишев. тесты по физике 10 класс мякишев. физика 9 класс тесты с ответами перышкин. физика электродинамика 10-11 мякишев.Лабораторная работа по физике 11 изучение свойств собирающей линзы. изучение свойств собирающей линзы лабораторная работа 8 класс. лабораторная работа изучение свойств собирающей линзы. лабораторная работа 11 изучение свойств собирающей линзы.Физика лабораторные работы контрольные задания. физика лабораторные работы контрольные задания 11 класс.Лабораторные контрольные задания физика 11 класс.Физика лабораторные работы контрольные задания. физика 10 класс лабораторные работы контрольные задания.Измерение кпд при подъеме тела по наклонной плоскости. измерение кпд наклонной плоскости. лабораторная работа кпд. лабораторная работа определение.Лабораторная работа по кпд. лабораторная работа определение кпд наклонной плоскости. лабораторная работа кпд наклонной плоскости. измерение кпд при подъеме тела по наклонной плоскости.Лабораторная по физике 7 класс номер 10. лабораторная по физике 11 7 класс перышкин. лабораторная номер 11 по физике а. в. перышкин. лаборатория работа по физике 7 класс номер 11 ответы.Физика практическая работа 11Лабораторная работа изучение свойств изображения в линзах. лабораторная работа по физике 9 класс линзы. получение изображения при помощи линзы лабораторная работа 9 класс. характеристика изображения предмета.Физика 11 класс лабораторная работа 6 измерение длины световой волны. лабораторная работа физика 11 класс определение длины световой волны. измерение длины световоц волны с помощи дифракционноцрешеьки. измерение длины световой волны с помощью дифракционнойтрешетки.Способ определения длины волны с помощью дифракционной решетки. длина волны лабораторная работа. дифракционная решетка лабораторная работа. измерение длины световой волны лабораторная.Лабораторная физика 11 класс измерение показателя преломления стекла. лабораторная работа нахождение показателя преломления. лабораторная работа №4. измерение показателя преломления стекла. показатель преломления стекла с погрешностью.Лабораторная работа №1. «наблюдение действия магнитного поля на ток».. лабораторная работа наблюдение магнитного поля на ток 11. лабораторная работа по физике 11 класс магнитные поля индукция. лабораторная работа исследование магнитного поля катушки с током.Лабораторная работа 3.1 измерение показателя преломления света. лабораторная работа нахождение показателя преломления. лабораторные работы контрольные задания по физике 11 класс. лабораторная физика 11 класс измерение показателя преломления стекла.Физика практическая работа 11Физика 8 класс лабораторные работы и контрольные задания. лабораторная тетрадь по физике 8. схема электродвигателя 8 класс физика лабораторные работы.Лабораторная работа треки заряженных частиц. изучение треков заряжённых частиц по готовым фотографиям. исследование треков заряженных частиц по готовым фотографиям. изучение треков заряженных частиц лабораторная работа 11.Лабораторная работа изучение заряженных частиц. исследование треков заряженных частиц по готовым фотографиям. изучение треков заряженных частиц таблица. лабораторная работа изучение треков заряженных частиц.Лаб раб измерение ускорения свободного падения 10 класс. лабораторная работа 11 класс маятник. ускорение свободного падения при помощи математического маятника. измерение ускорения свободного падения с помощью маятника.Лабораторная установка длина волны. измерение длины световой волны лабораторная. лабораторная работа длина световой волны. лабораторная работа 6 измерение длины световой волны.Лабораторная физика 11 класс измерение показателя преломления стекла. лабораторная измерение показателя преломления стекла 11 класс. работа 11 преломление света. лабораторная работа по физике изучение закона преломления света.Лабораторная физика 11 класс измерение показателя преломления стекла. лабораторная работа 6 определение показателя преломления стекла. лабораторная работа с преломление стекла. лабораторная работа №4. измерение показателя преломления стекла.Определение ускорения свободного падения при помощи маятника. лабораторная работа измерение ускорения свободного падения. измерение ускорения свободного падения с помощью маятника. определить ускорение свободного падения при помощи маятника.Измерение показателя преломления стекла лабораторная работа 11 класс. измерение преломления стекла лабораторная работа 11 класс. лабораторная физика 11 класс измерение показателя преломления стекла. лабораторная работа определить показатель преломления стекла.Лабораторная работа. лабораторная работа лабораторная работа. лабораторная по физике. лабораторные работы по физике выполнение.Получение изображения при помощи линзы лабораторная работа 8. лабораторная работа 11 получение изображения при помощи линзы. лабораторная работа по физике получение изображения при помощи линзы. получение изображения в линзе лабораторная работа.Лабораторная работа 11 класс измерение оптической силы линзы. измерение фокусного расстояния собирающей линзы 11 класс. лабораторная работа на линзы оптическая сила линзы. измерение оптической силы собирающей линзы лабораторная работа.Физика практическая работа 11Лабораторная тетрадь физика 10 класс. тетрадь для лабораторных работ по физике 10 класс.Физика практическая работа 11Соединение проводников конспект 10 класс физика. соединение проводников физика 10 класс. соединение проводников физика 11 класс. лаборатория изучение последовательного соединения проводников.Лабораторная работа исследование зависимости. изучение колебаний маятника. лабораторная работа маятник. лабораторная работа по физике период колебаний.