Удиви меня
Электрическая схема дворников
Схема подключения дворников газ 3309. схема переключателя дворников газ 3307. переключатель дворников газ 66 схема подключения. переключатель дворников газ 3110 схема.
Электрическая схема дворников
Схема подключения мотора стеклоочистителя волга 3110. схема подключения моторчика дворников газ 3110. эл схема подключения стеклоочистителя волга 3110. переключатель дворников газ 3110 схема.
Электрическая схема стеклоочистителя газель. электрическая схема стеклоочистителя газель бизнес. схема переключателя стеклоочистителя газель 3302. схема дворников газель 405.
Электрическая схема дворников
Схема подключения дворников газель 3302. схема стеклоочистителя газ 2410. схема переключателя дворников газ 3307. реле стеклоочистителя волга газель рс431б.
Электрическая схема дворников
Электрическая схема стеклоочистителя газ 3110. реле дворников газ 3307 схема. газ 3110 схема электрооборудования стеклоочистителей. схема стеклоочистителя газ 3307.
Электрическая схема дворников
Газовый автобус нефаз схема включения дворников. блок кз-9 схема. hkn-cdc30 схема. в3-39 схема.
Электрическая схема стеклоочистителя маз 5440. схема дворников маз 5440. электросхема дворников маз 5440. схема подключения моторчика стеклоочистителя маз 5440.
Схема подключения стеклоочистителя маз. схема подключения моторчика стеклоочистителя маз 5440. электрическая схема дворников камаз 43118. схема подключения стеклоочистителя камаз 65115.
Реле дворников 526.3747 схема. схема переключателя дворников газ 3307. реле 932.3747 применяемость.
Схема подключения реле дворников foton 1069. схема подключения дворников газ 3309. схема стеклоочистителя газ 3309. схема дворников газель 405.
Схема стеклоочистителя уаз патриот. схема подключения стеклоочистителя 3303. схема подключения моторчика дворников уаз. схема дворника уаз 469.
Схема подключения реле стеклоочистителя газ 31105. схема подключения реле стеклоочистителя. мотор стеклоочистителя схема подключения. схема подключения стеклоочистителя газ 53.
Схема реле стеклоочистителя газель 3302. схема переключателя стеклоочистителя газель 3302. реле стеклоочистителя газ 3110 схема подключения. реле мотора стеклоочистителя газель 3302.
Газ 31105 электросхема стеклоочистителя. схема подключения моторчика дворников газ 3110. схема подключения дворников газ 31105. схема подключения моторчика стеклоочистителя газ 31105.
Схема стеклоочистителя маз 5440. схема реле стеклоочистителя газ 3102. схема подключения моторчика стеклоочистителя маз 5440. схема реле дворников маз 5440.
Схема реле дворников газель 3302. электрическая схема дворников газель 3302. газель бизнес схема электрооборудования стеклоочистителя. схема подключения стеклоочистителя газ 3302.
Схема стеклоочистителя маз 5440. электросхема дворников маз 5440. маз 5440 электросхема стеклоочистителя. схема дворников маз 5440.
Схема подключения моторчика стеклоочистителя уаз 469. схема подключения электродвигателя стеклоочистителя. реле стеклоочистителя уаз фермер 2015 года. реле дворников уаз 469.
Электрическая схема дворников
Схема подключения дворников газ 31105. схема подключения дворников газ 3309. схема переключателя дворников газ 31105. схема подключения моторчика дворников газ 3110.
Схема реле дворников камаз. мотор дворников камаз схема подключения. схема подключения стеклоочистителя маз 5440. схема подключения моторчика стеклоочистителя маз 5440.
Переключатель дворников газель 3302 схема. электрическая схема стеклоочистителя газель бизнес. схема переключателя стеклоочистителя газель 3302. электросхема стеклоочистителя газель.
Схема моторчика дворников газель. схема подключения дворников газель. схема подключение мотора стеклоочистителя газель. схема реле стеклоочистителя газель 3302.
Мотор стеклоочистителя уаз буханка распиновка. мотор стеклоочистителя уаз 469 распиновка. схема подключения моторчика стеклоочистителя уаз 469. схема включения стеклоочистителя уаз патриот.
Схема подключения стеклоочистителя газ 53. эл.схема подключения эл.двигателя стеклоочистителя. схема подключения стеклоочистителя автомобиля. электрическая схема электродвигателя стеклоочистителя.
Схема переключателя поворотов газ 31105. схема подрулевого переключателя поворотов газ 3110. схема подключения моторчика дворников газ 3110. схема переключатель дворника газ 3110.
Электрическая схема дворников
Переключатель дворников уаз буханка схема. схема дворников уаз 3303. схема стеклоочистителя уаз 452 старого образца. электросхема дворников уаз 3303.
Электрическая схема дворников
Электрическая схема дворников
Схема переключатель дворника газ 3110. электрическая схема стеклоочистителя газ 3110. дворники газ 3110 схема подключения. переключатель стеклоочистителя газ 3110 распиновка.
Газель 3302 схема электро стеклоочистителя. реле мотора стеклоочистителя газель 3302. схема стеклоочистителя газель 3302 2007 года. подрулевой переключатель газель 3302 дворников схема.
Электрическая схема дворников
Электрическая схема дворников
Схема разгрузочного реле дворников газ 31105. электросхема стеклоочистителя газель. разгрузочное реле дворников газ 31105. схема дворников волга 3110.
Переключатель дворников уаз буханка схема. реле дворников уаз 31519. уаз переключатель дворников схема. электросхема стеклоочистителя уаз хантер.
Электрическая схема дворников
Схема моторчика дворников газ 24. схема переключатель дворника газ 3110. переключатель дворников газ 3110 схема. переключатель стеклоочистителя газ 3110 схема.
Электрическая схема электропривода автомобильного стеклоочистителя. электрическая схема управления стеклоочистителем автомобиля. сл-135 стеклоочиститель схема подключения. принципиальная схема стеклоочистители с электроприводом.
Схема стеклоочистителя уаз хантер. схема подключения переключателя дворников уаз 469. реле стеклоочистителя уаз 469 старого образца. схема мотора стеклоочистителя уаз.
Схема подключения моторчика стеклоочистителя уаз 469. схема реле дворников уаз 31514. схема подключения стеклоочистителя уаз 469. схема стеклоочистителя уаз 452 старого образца.
Схема включения стеклоочистителя ваз 2108. эл схема дворников ваз 2114. схема моторчика дворников ваз 2114. схема подключения стеклоочистителя ваз 2109.
Схема подключения дворников газ 31105. переключатель дворников газель 3302 схема. схема подключения дворников газель 3302. схема дворников газель 405.
Переключатель дворников газель 3302 схема. схема переключателя дворников газ 3307. распиновка мотора стеклоочистителя камаз.
Электрическая схема дворников
Схема стеклоочистителя уаз 469 старого образца. реле стеклоочистителя уаз буханка. схема подключения переключателя дворников уаз 469. схема подключения дворников уаз 469.
Схема подключения моторчика стеклоочистителя уаз 469. схема подключения подрулевых переключателей уаз. схема подключения подрулевых переключателей уаз буханка. схема подключения моторчика стеклоочи титель уаз хартер.
Переключатель дворников уаз буханка схема. схема дворников уаз 469. схема подключения переключателя дворников уаз 469. схема подключения переключателя стеклоочистителя уаз 469.
Схема подключения переключателя дворников уаз 469. схема подключения моторчика стеклоочистителя уаз 469. переключатель дворников уаз буханка схема. переключатель стеклоочистителя уаз 469 схема включения.
Электрическая схема дворников
Схема переключателя дворников газ 3307. газ 3307электросхема дворникав.
Электрическая схема дворников
Схема переключатель дворника газ 3110. схема подключения моторчика дворников газ 3110. схема стеклоочистителя волга 3110.
Распиновка моторчика дворников уаз. реле дворников уаз буханка инжектор. подрулевой переключатель дворников уаз буханка схема.
Схема электродвигателя стеклоочистителя ваз 2108. схема переключателя дворников ваз 2108. электрическая схема дворников ваз 2108. схема подключения электродвигателя стеклоочистителя ваз 2109.
Схема электрооборудования дворников ваз 2107. схема включения дворников ваз 2107. схема включения дворников ваз 2105. схеме мотора дворников ваз 2106.
Мотор дворников ваз 2110 схема. схема подключения стеклоочистителя ваз 2110. переключатель 89 3709 схема подключения. схема подключения моторчика дворников ваз 2110.
Реле мотора стеклоочистителя газель 3302. схема подключения реле дворников газ 3110. схема подключения мотора стеклоочистителя волга 3110. схема подключения стеклоочистителя газ 31105.
Схема подключения выключателя света газ 31105. переключатель света газ 31105 схема подключения. схема подключения дворников газ 31105. схема подрулевых переключателей газ 31105.
Электрическая схема дворников
Мотор стеклоочистителя камаз схема подключения. схема подключения моторчика дворников. мотор редуктор стеклоочистителя схема подключения. схема подключения моторчика на дворники.
Схема подключения дворников камаз с реле прерывателем. схема дворников газ 31105. схема дворников газель 3302. схема подключения стеклоочистителя камаз 5320.
Электрическая схема дворников
Электрическая схема дворников
Схема подключения мотора стеклоочистителя газ 66. sxema potkluchenii steklochistitelya gaz 53. схема подключения стеклоочистителя газ 24. схема подключения дворников газ 66.
Реле стеклоочистителя 723.3777 схема. реле стеклоочистителя 48.3787. принципиальная схема реле стеклоочистителя. реле стеклоочистителя 524.3747 схема.
Переключатель дворников уаз 469. схема подключения реле дворников уаз 469. схема подключения моторчика стеклоочистителя уаз 469. схема подключения реле стеклоочистителя уаз 469.
Электросхема стеклоочистителя уаз 469. электросхема стеклоочистителя уаз буханка. схема подключения дворников уаз 469. схема подключения стеклоочистителя уаз 31519.
Электрическая схема дворников
Сл-135 стеклоочиститель схема подключения. схема подключения дворников газ 66. переключатель дворников газ 66 схема подключения. схема подключения дворники газ 66.
Схема подключения моторчика стеклоочистителя уаз 469. схема стеклоочистителя уаз 469 старого образца. схема включения стеклоочистителя уаз буханка. схема подключения двигателя стеклоочистителя уаз 469.
Схема подключения стеклоочистителя маз 5440. схема подключения моторчика стеклоочистителя маз 5440. схема подключения дворников маз 5440. электрическая схема стеклоочистителя маз 5440.
Схема дворников уаз патриот 2008 года. схема подрулевого переключателя уаз 469. схема включения дворников уаз буханка. как подключить мотор дворников на уаз.
Реле стеклоочистителя ваз 2107 схема. схема дворников ваз 2105 инжектор. схема подключения дворников ваз 2107. схема моторчика стеклоочистителя ваз 2107.
Реле стеклоочистителя камаз схема подключения. реле дворников камаз схема подключения. электрическая схема подключения стеклоочистителя. схема подключения стеклоочистителя камаз.
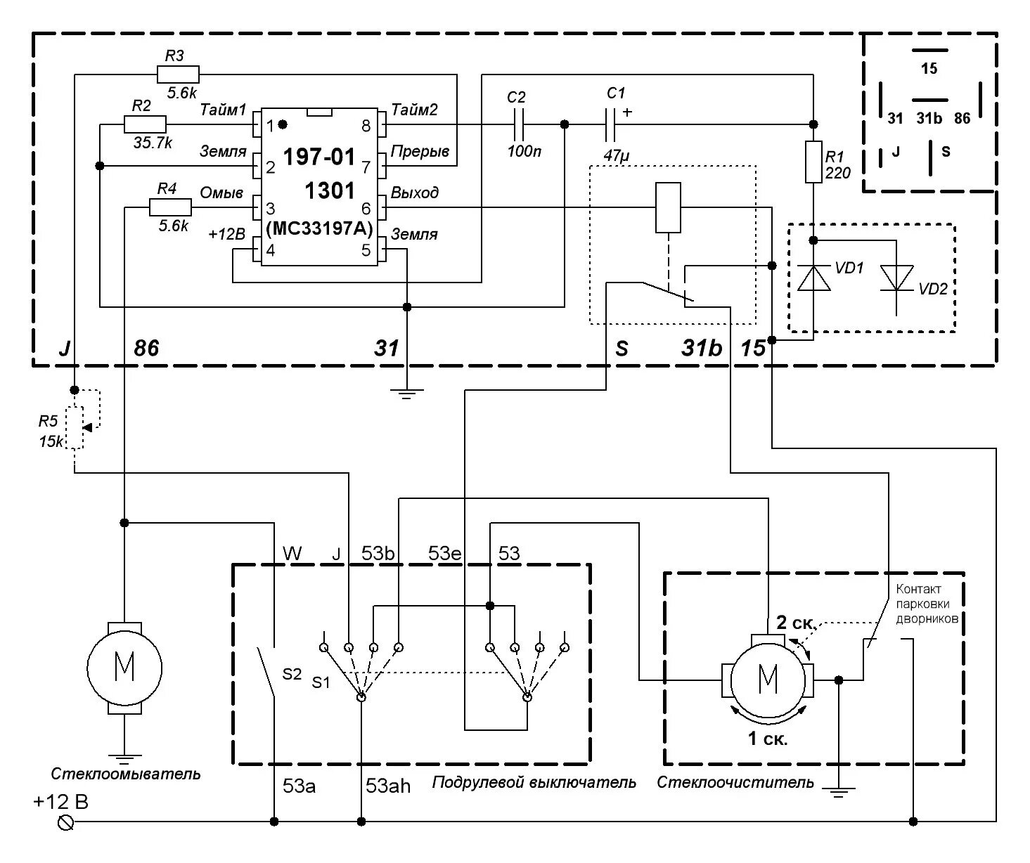
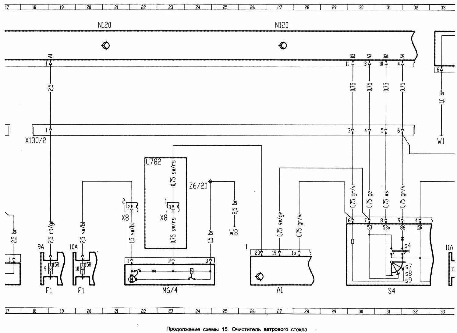
Схема омывателя мерседес 124. схема омывателя лобового стекла форд фокус 2. схема омывателя mercedes w220. мерседес 124 схема стеклоочистителя.
Схема включения стеклоочистителя уаз патриот. уаз патриот дворники схема подключения. схема подключения моторчика стеклоочистителя уаз 469. схема подключения дворников уаз хантер.
Распиновка реле дворников 2107. схема реле стеклоочистителя ваз 2101. схема электрооборудования дворники 2106. реле стеклоочистителя ваз 2106 схема.
Схема включения дворников ваз 2109. эл схема стеклоочистителя ваз 2109. схема подключения стеклоочистителя ваз 2109. электросхема мотор стеклоочистителя ваз 2109.
Электрическая схема дворников
Электродвигатель мэ 14а схема подключения. электродвигатель мэ 14а стеклоочистителя, схема. принципиальная схема стеклоочистители с электроприводом. схема подключения электродвигателя мэ 14а стеклоочистителя.
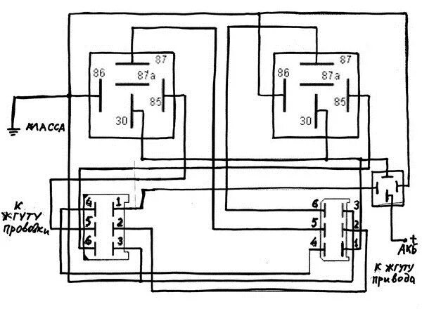
Kia ceed 2011 центральный замок схема. схема киа ceed 2 включение вентилятора. hyundai i30 электрическая схема дворников. схема омывателя киа сид 2008.