Удиви меня
Чередующийся ряд
Знакочередующиеся ряды признак лейбница. признак лейбница для знакопеременных рядов. признак лейбница сходимости знакопеременных рядов. признак лейбница сходимости знакочередующегося ряда.
Признак лейбница сходимости знакочередующегося ряда. признак сходимости лейбница для знакочередующихся рядов. знакочередующиеся ряды признак лейбница. признак лейбница для знакопеременных рядов.
Признак лейбница сходимости знакочередующегося ряда. числовые ряды признак лейбница. признак лейбница сходимости знакопеременных рядов. знакочередующиеся и знакопеременные ряды признак лейбница.
Признак лейбница сходимости знакочередующегося ряда. признак лейбница сходимости знакопеременных рядов. признак сходимости лейбница для знакочередующихся рядов. знакочередующиеся ряды признак лейбница.
Знакочередующиеся ряды признак лейбница. признак лейбница для знакопеременных рядов. признак лейбница сходимости знакопеременных рядов. условия лейбница сходимости ряда.
Признак лейбница для знакопеременных рядов. ряд лейбница сходимость. исследовать ряд по признаку лейбница пример. признак лейбница знакочередующегося ряда.
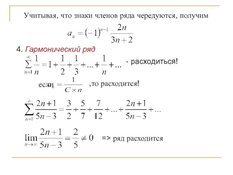
Доказать расходимость гармонического ряда. сумма обобщенного гармонического ряда. сумма гармонического ряда 1n. гармонический числовой ряд.
Знакочередующийся ряд признак лейбница. признак лейбница для знакопеременных рядов. знакочередующиеся ряды признак лейбница. признак лейбница сходимости ряда.
Чередующийся ряд
Чередующийся ряд
Признак лейбница для знакопеременных рядов. признак сходимости знакочередующегося ряда. знакочередующиеся ряды признак лейбница. исследовать на сходимость знакопеременный ряд.
Знакочередующиеся ряды признак лейбница. признак лейбница для знакопеременных рядов. условия сходимости знакочередующегося ряда. знакочередующиеся ряды. признак сходимости лейбница..
Знакопеременные ряды. знакопопеременный числовой ряд.. знакочередующиеся ряды и знакопеременные ряды. определение знакопеременного ряда.
Знакопеременные ряды. сходящиеся и расходящиеся ряды. если знакопеременный ряд. ряд называется сходящимся если.
Чередующийся ряд
Чередующийся ряд
Признаки сходимости и расходимости рядов. признаки сходимости числовых рядов. 1. необходимый признак сходимости числового ряда. ряд сходится если.
Аблаут. аблаут в германских языках. аблаут в немецком языке. ряды аблаута в древневерхненемецком.
Чередующийся ряд
Чередующийся ряд
Чередующийся ряд
Чередующийся ряд
Чередующийся ряд
Чередующийся ряд
Чередующийся ряд
Чередующийся ряд
Чередующийся ряд
Чередующийся ряд
Чередующийся ряд
Чередующийся ряд
Чередующийся ряд
Чередующийся ряд
Чередующийся ряд
Чередующийся ряд
Таблица безударной чередующийся гласной в корне. написание проверяемых безударных гласных в корне. буквы безударных гласных в корне слова. правописание гласных в корнях слов правописание безударных гласных.
Чередующийся ряд
Чередующийся ряд
Чередующийся ряд
Чередующийся ряд
Чередующийся ряд