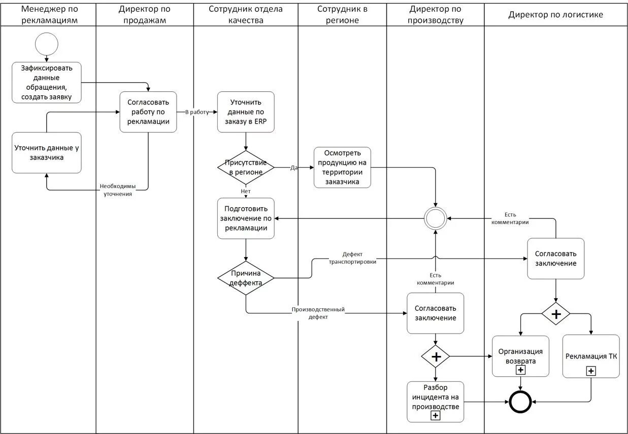
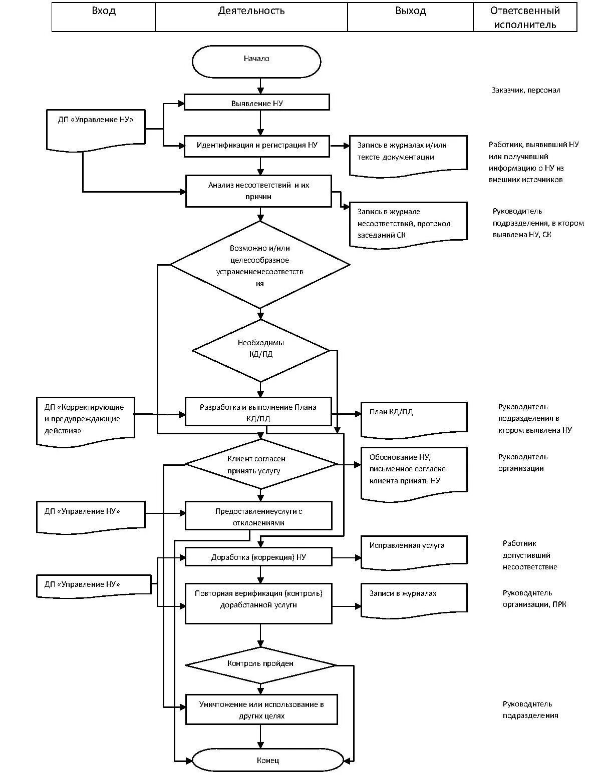
Блок-схему процесса управления рисками. схема процесса управления риском. блок схема процесса. блок обработки данных в блок схеме.Блок схема отделаБлок-схема алгоритма управленческой функции. обобщенная блок - схема управления движением. блок схема алгоритм управления агзу. алгоритм управления автомобилем блок схема.Блок-схему процесса «управление записями смк». система менеджмента качества на предприятии блок схема. схема составляющих процесса управления предприятием. блок-схема процесса управления персоналом в организации.Блок схема процесса работы с претензиями. блок схема процесса управление рекламациями. процесс управления претензиями блок схема. блок схема управление внутренней документацией.Блок схема отделаБлок-схема процесса управления. процесс менеджмента блок-схема. блок-схема процесса управления персоналом в организации. процесс управление персоналом блок схема.Блок схема отделаБлок схема риск менеджмента. управление рисками блок схема. блок схема процесса риск менеджмента. блок-схема процесса «управление несоответствующим сырьем»..Блок схема отделаСхема сквозного бизнес процесса. блок-схема бизнес-процесса управление производством. блок схема бизнес процессов на предприятии. схема бизнес процесса обработка заказа.Блок схема отделаБлок-схему процесса управления рисками. блок схема процесса управления риском. алгоритм управления финансовыми рисками. процесс управления финансами блок схема.Блок схема алгоритма автоматизации процесса копчения. блок-схема алгоритма управленческой функции. схема алгоритма управления объектом автоматизации.. блок схема алгоритма управления меркурий.Блок-схема процессов системы менеджмента качества. процесс управления документацией системы менеджмента качества. блок-схема процессов смк в лаборатории. – блок-схема процесса проведения сертификации смк организации.Блок схема отделаБизнес процесс розничной торговли схема. блок-схемы бизнес процессов в компании. схема бизнес процесса продажи товара. бизнес-процесс продажи схема.Блок-схема бизнес-процесса отдела продаж. блок схема отдела сбыта.Блок-схему процесса управления рисками. управление риском блок-схема. блок-схема процесса управления. блок схема процесса управления риском.Блок схема отделаБлок-схему процесса управления документацией смк организации..Блок схема отделаБлок-схему процесса управления рисками. блок схема процесса управления риском. блок схема процесса риск менеджмента. схема оценки риска блок схема.Схема структур управляющей подсистемы. система управления компанией схема. схема организационно структуры систем управления организации. система управления организацией схема.Блок схема отделаАлгоритм управления автомобилем блок схема. блок схема алгоритма принятия решения. блок схема алгоритма управления насосами пожаротушения. блок схема алгоритма управление машины.Блок-схема процесса физико-химического исследования. блок-схему операционного микроскопа. блок схема процесса управление имущества. блок схема поликлиники.Блок схема управления несоответствующей продукцией. схема процесса управление несоответствующей продукцией. блок схема процесса контроля качества продукции. схема управления несоответствующей продукцией на предприятии.Блок схема отделаБлок схема отделаСхема процесса управления персоналом на предприятии. бизнес процесс управление персоналом схема. бизнес процесс отдела персонала схема. бизнес-процессы отдела управления персоналом.Схема процессов строительной компании. блок схема алгоритма выполнения строительства объекта. блок схема этапов строительства объекта. схема этапов реализации строительного объекта.Блок схема процесса обучения персонала. процесс увольнения сотрудника схема. процесс обучения персонала схема. блок схема процесса увольнения.Блок схема алгоритма создания программного обеспечения. алгоритм работы информационной системы блок схема. блок схема алгоритма работы устройства. алгоритм управления автомобилем блок схема.Блок схема отделаБлок схема отделаБизнес процесс управление персоналом схема. бизнес процесс отдела кадров схема. бизнес процесс подбора персонала схема. блок схема бизнес процесса управления персоналом.Процесс управления закупками блок-схема. блок-схема. этапы разработки алгоритма.. блок схема производственного процесса пример. блок-схема процесса управление записями.Блок схема отделаБлок схема отделаБлок схема отделаБлок схема отделаБлок схема алгоритма сау. блок-схемы алгоритмов асутп. блок схема алгоритма управления меркурий. структурная схема проверки блок схема.Блок схема алгоритма создания программного обеспечения. блок схема алгоритма работы устройства. алгоритм. блок-схема. типовые блоки. блок схема алгоритма кофемашины.Бизнес процесс подбора персонала схема bpmn. блок схема бизнес процесса управления персоналом. процесс увольнения сотрудника bpmn. бизнес процесс подбора персонала схема.Бизнес процесс отдела персонала схема. бизнес процесс отдела кадров схема. бизнес процесс кадровый учет схема. процесс приема сотрудника на работу схема.Блок схема отделаСхема работы в 1с документооборот. документооборот продаж 1с схема. блок схема 1с управление торговлей. бизнес процесс розничного магазина схема.Алгоритм инновационного процесса. алгоритм процесса управления инновационной деятельностью. блок-схема алгоритма бизнес-процесса. блок-схема алгоритма процесса.Блок схема отделаСхема технологического процесса выпуска готовой продукции. блок-схема процесса на производственном предприятии. блок схема производственного процесса пример. блок-схема управления строительной организации.Блок-схема алгоритма бизнес-процесса. блок схема параллельные процессы. блок схема бизнес процесса в организации. блок-схема бизнес-процесса отдела продаж.Блок-схемы процесса оказания услуг торговли. блок-схема организационной структуры фирмы. блок схема организации предприятия. схема алгоритма оказания услуг.Блок схема процесса планирования производства. алгоритм процедуры формирования производственного плана. блок схема управления производством. блок-схема характеристики производственного процесса.Блок-схема управления строительной организации. документооборот строительной организации схема. блок схема реализации строительного проекта.Алгоритм управление электродвигателем. блок схема управлением бензинового двигателя. блок схемы алгоритма систему управления. блок-схема алгоритма подбора электродвигателя.Блок схема процесса продаж запчастей камаз. бизнес процесс отдела продаж схема. воронка продаж пример блок схема.Блок схема строительного процесса. блок схема реализации строительного проекта. блок-схема управления строительной организации. блок схема строительной фирмы.Блок схема работы алгоритма плк. логическая блок схема для контроллера. алгоритм управления контроллером плк 100.Блок схема бизнес процесса производства. блок-схема бизнес-процесса управление производством. блок-схема процесса производства продукции на предприятии. блок-схема бизнес-процесса обработки заказов.Схема управления документацией смк. схема процесса смк управление персоналом. блок-схема процесса проектирования и разработки смк. блок схема процесса смк.Алгоритм классификации блок схема. блоки в схеме алгоритмов подразделяются на. блок-схема обобщенного алгоритма работы информационной системы. алгоритм карпа блок схема.Блок схема отделаПроцесс риск-менеджмента схема. блок схема методы оценки риска. управление рисками блок схема. схема процессов управления проектными рисками..Блок схема отделаБизнес процесс отдела продаж схема. карта бизнес процессов отдела продаж. схема бизнес процесса продажи пример. бизнес процессы отдела маркетинга.Блок схема процесса закупки товаров. блок схема производственного процесса пример. процесс приобретения блок схема. блок схема процесса приобретения продуктов.Блок схема функциональных процессов. моделирование процессов функциональная блок-схема. моделирование процессов функциональная блок-схема сложная. функциональная блок-схема бизнес-процесса.Блок схема процесса контроля качества продукции. построение блок схем процессов. блок-схему системы контроля. блок-схему процесса «управление записями смк».Блок схема бизнес процесса. блок схема планирования производства. бизнес процесс планирования производства схема. блок схема процесса планирования производства.Блок схема процесс разработки производства. блок схема управление внутренней документацией. блок схема процесс ответственные. блок схема подготовка.Блок схема разработки кд. блок-схема структуры стандарта организации. схема управления конструкторской документацией на предприятии. блок схема управление документацией.Блок схема процесса контроля качества продукции. пример диаграммы зависимостей процесса. блок схема управленческого процесса. системная диаграмма или диаграмма зависимостей процесса..Схема бизнес процесса обработка заявки. алгоритм бизнес процесса схема. бизнес процессы логистической компании. схема процесса обработки жалоб.Блок схема отделаАлгоритм функционирования механизма управления рисками. алгоритм процесса управления рисками. структурная схема процесса риск менеджмента. риск-менеджмент в системе управления предприятия.Схема процессов тоир. функциональная блок схема процесса тоир. блок-схема бизнес-процесса управление производством. блок схема процесс тоир.Блок схема отделаБлок схема претензионной работы. бизнес процесс претензионной работы схема. бизнес процесс работы с претензиями схема. блок схема процесса управление рекламациями.Блок схема 1с управление торговлей. блок-схема бизнес-процесса управление производством. блок схема бизнес процесса. бизнес процесс розничной торговли схема.Блок схема отделаБлок-схема взаимодействия структурных подразделений. структура взаимодействия отделов в компании. блок схемы взаимодействия отделов. блок схема реализации строительного проекта.Блок схема управления несоответствующей продукцией. схема управления несоответствующей продукцией. алгоритм управления несоответствиями.Блок-схема алгоритма управления роботом. блок схема алгоритма чпу станка. блок схема алгоритма управления группой беспилотных роботов. блок схема алгоритма робота.Блок схема отделаБлок-схему процесса управления рисками. блок – схема процесса идентификации, оценки и управления рисками. блок-схема анализа рисков. схема оценки профессиональных рисков.Бизнес процесс интернет магазина схема. бизнес процессы бизнеса схема интернет магазина. блок схема взаимодействия между отделами. схема взаимодействия отдела продаж с другими подразделениями.