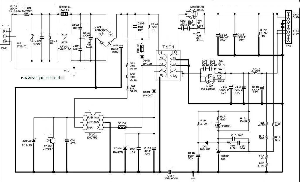
Bn44-00197b. bn44-00197b sip408d. bn44-007036. плата питания самсунг bn44.Блок bn44-00195a. bn44-00208 r8806. плата питания для samsung le32b553m3w. плата питания для телевизора самсунг.Ue32eh4030 блок питания. блок питания телевизора самсунг l32sf. блок питания для телевизора самсунг ue 40 en 5007k. блок питания самсунг ue32h4000ak.Блок питания жк телевизора самсунгБлок питания samsung bn44-00156a. bn44-00192a. бп самсунг bn4400852a. le26r81b samsung блок питания bn44-192a.Bn44-00213a. блок питания телевизора самсунг le32b350f1w. телевизор самсунг le32a330j1. блок питания самсунг телевизор mk32p5b.Блок питания для телевизора самсунг. блок питания телевизора самсунг 40м500. блок питания для телевизора самсунг uer6s8000s. телевизионный блок samsung ul26t185e.Блок питания bn44-00460a. bn44-00460a. bn44 00460a аналог. pd32af_bsm bn44-00460a схема.Bn44-00468a. bn44-468a. bn44-00468a схема. bn44-00468a плата питания.Bn44-00551b. модуль питания bn44-00517c. блок питания самсунг ue32. bn44-00623.Блок питания жк телевизора самсунгBn44-00505b. bn44-00505b pd23a0qv_cpn. bn44-00505b блок питания samsung. bn44-00053b.Bn44-00754a. l40g0b_esm bn44-00754a. bn44-00158a. bn44-00222a плата питания тв самсунг.Блок питания жк телевизора самсунгБлок питания жк телевизора самсунгBn44-00302a. плата питания для телевизора самсунг. блоки питания жк телевизоров самсунг. плата питания в жидкокристаллический телевизор.Bn44-00192b. bn44-00192 дежурка. samsung le40a430t1xru плата питания. блоки питания жк телевизоров самсунг.Блок питания жк телевизора самсунгБлок питания жк телевизора самсунгБлок питания жк телевизора самсунгБлок питания телевизора lg 32lb572v. блок питания телевизора супра 34006886. блок питания для телевизора самсунг. блок питания для телевизора супра.Bn44-00520c. bn44-00158a. плата питания для телевизора самсунг. блоки питания жк телевизоров самсунг cy-gh048cslv1v.Блок питания самсунг bn44. блок питания на тв samsung ps-42v6sr. блок питания dyp-42w2. bn44 аккумулятор.Блок питания bn44-00460a. bn44-00501a pd32a1_csm. samsung ue32d5000pw. телевизор самсунг ue32d5000.Power в телевизоре samsung. стабилизатора для телевизора самсунг. телевизор samsung smart tv блок питания. блок питания на телевизор самсунг 55q70r.Блок питания на телевизор samsung le40b653t5w. блок питания тв элт самсунг 32". блок питания для плазмы самсунг. телевизор samsung lh40csplbc/ci.Блок питания bn44-00517a. power supply (psu): bn44-00517a pslf790d04a pd32b1d_csm. блок питания bn4. bn44-00158a.Bn44-00140a ip-280135a. плата питания для телевизора самсунг. ip-280135a.Блок питания жк телевизора самсунгБлок питания жк телевизора самсунгПлата питания монитора samsung 940n. блок питания монитора самсунг 940n. блок питания монитор samsung syncmaster 940n. блок питания монитора samsung 940n.Bn44-00750a. bn44 блок питания монитора самсунг. блок питания samsung bn44-00158a. bn4400989a блок питания для монитора samsung.Samsung lcd tv 32 блок питания. ue32f4500 блок питания. самсунг лед ue22d5003bw. блок питания для телевизора самсунг ue22f5000ak.P2632hd_asm. p2632hd_asm pslf121401a. samsung le32c450. плата питания для телевизора samsung le32c450e1w.Блок питания samsung bn44-00156a. bn44-00191a. блок питания самсунг bn44. блок питания bn44-00191a.Bn44-00192a. блок питания bn-00192b. блок питания самсунг bn44. блок питания bn44-00305a.Блок питания жк телевизора самсунгBn44-00496a. bn44-00496a pd40avf_csm pslf760c04a rev1.2. блок питания телевизора самсунг схема bn44-00496a. блок питания телевизора ue40eh5007k.Блок питания жк телевизора самсунгБлок питания телевизора жк samsung. блок питания тв самсунг bn44-00259a. блок питания к телевизору самсунг le26b450c4w.Bn44-00214a. samsung bn44-00161a / bn44-00162a power supply component repair kit. bn44-00150a repair. конденсатор для телевизора самсунг.Bn44-00167a. samsung ue40 блок питания. блок питания телевизора самсунг ue19h4000ak. блок bn44-00220a.Блок питания телевизора lg 32lb572v. трансформатор блока питания телевизора. блок питания для телевизора на п701. блок питания телевизора uled 4239d.Блок питания жк телевизора самсунгТелевизор самсунг ps43d452a5w. телевизор самсунг ps43d450a2w. блок питания телевизора самсунг bn44-0452. блок питания для телевизора самсунг ps43d450a2w.Блок питания для телевизора самсунг le32r81b. bn44-00087b. блок питания для tv samsung le40s81b. телевизор samsung le-40r82b 40".Блок питания тв самсунг. bn44-00156b. блок питания телевизора артель. блок питания для телевизора самсунг.Блок питания тв самсунг. блок питания для телевизора самсунг 32 дюйма. блок питания для телевизора самсунг. блок питания телевизора артель.Блок питания жк телевизора самсунгSamsung ue40f6400. ue40f6400ak блок питания. самсунг телевизор ue40d6100sw разъемы. ue40d6530ws main.Bn44-00810a. bn44-00127r. samsung ht-kd800 плата питания.Плата блока питания kip+l090e02c1 35018645. kip+l150 12c2. блок питание на тв thomson t42e97dhu kip+l140e06c2-01. kip+l150i12c2-01 схема.Блок питания samsung syncmaster 940n. блок питания монитор samsung syncmaster 940n. блок питания монитора samsung x203h. блок питания для монитора samsung.Bn44-00665a. bn44-00947a. блок питания самсунг le32r81b. плата питания для телевизора самсунг bn44-00209a электросхема.Блок питания fsp035-2pi01. блок питания монитора samsung x203h. инвертор ip-35135a. блок питания lg32lg660.L48s1_esm. блок питания bn44-00932a для samsung ue65nu7170u. bn44-00703a. l48s1_esm bn44-00703a электросхема.Bn44-00510b. плата питания для телевизора самсунг ps51d550c1w. плата питания для телевизора samsung le26c450e1w. блок питания для телевизора самсунг ps43d450a2w.Lk-op416001a. блок питания для телевизора supra stv-lc39520fl. телевизор supra stv-lc1515w блок питания. блок питания телевизора supra stv-lc3742.Блок питания жк телевизора самсунгПлата инвертора samsung 710n. 710n samsung блок. плата монитора samsung p2050. блок питания монитора samsung 2043bw конденсаторы.Bn44-00291a. samsung 26le 350. samsung le26b350f1w блок питания. блок питания для телевизора самсунг le26b350f1w.Схема блока питания телевизора samsung le32r81b. схема телевизора самсунг le27t51bx. схема блока питания жк телевизора самсунг. схема блока питания телевизора самсунг le32r81b.Блок питания телевизор самсунг bn44-00496a. bn44-00496a. pslf760c04a. блок питания самсунг bn44.Bn44-00458a. bn44-00458b bn44-00458a. блок питания телевизора самсунг ue19h4000ak. блок питания самсунг bn44.Bn44-00878a. блок питания bn4400516csk. ue48sj8500 power supply. un55ks8500.Bn44-00289a. блок питания телевизор самсунг le32b350. блок питания блок питания плата bn44-00156b для 32" samsung le32m87bd жк-телевизор. телевизор samsung le-32b350 32".Bn44-00493b. блок питания телевизора самсунг bn44-00493b. bn44-00493b pd32avf_chs. bn44-00493b схема блока питания.Плата питания монитора samsung 710n. плата инвертора samsung 710n. блок питания самсунг 710n. самсунг syncmaster 710n.Плата блока питания для телевизора samsung bn44-00496a. bn44-00496a. блок питания телевизор самсунг bn44-00496a. c08bn4400232ase38d3ta659 le22b650t6w блок питания телевизор самсунг.Блок питания жк телевизора самсунг