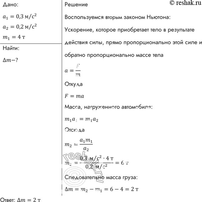
Автомобиль массой 4 6 т трогается с места на подъеме равном 0.025. автомобиль массой 2 т трогается с места. автомобиль трогается с места. автомобиль массой 1 т трогается с места.Автомобиль массой 4 6 т трогается с места на подъеме равном 0.025. подъем равный 0.025 это. автомобиль массой 2т движущийся с ускорением 0,4. автомобиль имеющий массу 1 т трогается.Автомобиль массой 4 6Автомобиль массой 4 6Автомобиль массой 4 т движется в гору с ускорением 0.2 м с2. м2. 0,2 м2.Автомобиль массой 4 6Водитель выключил двигатель автомобиль при скорости 72. автомобиль массой 4т движется со скоростью 36 км/ч.Автомобиль массой 4 6Автомобиль массой 4 6Автомобиль массой 4 т движется в гору с ускорением 0.2. автомобиль массой 2 т движется в гору с ускорением 0.2 м/с2. автомобиль массой 2 т движется в гору с ускорением. автомобиль массой 2т движется в гору.Автомобиль массой 1000 кг едет по выпуклому мосту. автомобиль массой 1000 кг. автомобиль массой 1000 кг едет по выпуклому мосту с радиусом кривизны. автомобиль массой 1000 кг едет по выпуклому мосту с радиусом 40.Автомобиль массой 4 6Автомобиль массой 4 6Автомобиль массой 4 6Трактор двигался с постоянной скоростью развивая мощность n 60 квт. автомобиль массой m 1. автомобиль массой 1 т движется с. автомобиль массой 4 т движется с выключенным двигателем.Автомобиль массой 4 6Автомобиль массой 4 6Автомобиль массой 4 6Автомобиль массой 4т движется со скоростью 36 км/ч. автомобиль массой 4 т движется со скоростью 36 км/ч какой путь прошёл. автомобиль массой 6 т движется со скоростью 36 км. автомобиль массой 2 т движется со скоростью 72 км/ч сила трения равна 200.Автомобиль волга 24 массой 1420 кг трогаясь с места. масса 15 тонн ускорение 0.7 сила тяги 15 кн найти коэффициент трения. автобус масса которого равна 10 т трогается с места с ускорением 0,6м/с. автомобиль массой 2 т трогается с места и едет в гору.Автомобиль массой 4 6Автомобиль массой 4 6Порожний грузовой автомобиль массой. порожний грузовой автомобиль массой 4 т начал. порожний грузовой автомобиль массой 4 т начал движение с ускорением. порожний грузовик массой 4 т начал движение с ускорением 0.3 м/с.Автомобиль массой 4 6Автомобиль имеющий массу 1 т трогается с места и двигаясь. автомобиль трогается с места. автомобиль массой 1 т. автомобиль массой 1 т трогается с места.Автомобиль массой 4 т движется в гору с ускорением 0.2 м с2. автомобиль движется с ускорением 0,3. автомобиль массой 2 т движется в гору с ускорением 0.2 м/с2. сила тяги коэффициент трения.Автомобиль массой 4 6Автомобиль массой 900 кг останавливается под действием силы трения. масса автомобиля. как найти массу в силе трения. сила трения автомобиля.Автомобиль массой 4 6Автомобиль массой 4 6Автомобиль массой 4 6Автомобиль движется со скоростью. задачи на торможение физика. определите импульс автомобиля массой движущегося со скоростью. задачи на нахождение скорости и массы.Автомобиль массой 4 6Автомобиль движется со скоростью. задачи на ускорение. ускорение 1 м/с2. решение задач по физике на торможение.Автомобиль массой 4 6Автомобиль массой 4 6Автомобиль массой 1 т трогается с места. автомобиль жигули массой 1 т трогаясь с места. найти силу тяги. автомобиль массой 1 т трогаясь с места достигает скорости 30 м/с.Автомобиль массой 14 т трогаясь с места проходит первые 50 м за 10 с. коэффициент тяги двигателя. автобус массой 10 т. автомобиль жигули массой 1 т трогаясь с места достигает скорости 30 м/с.Автомобиль массой 4 6Тележка массой 0 1 кг движется равномерно по столу со скоростью 5 м/с. тележка массой 0 1 кг движется равномерно по столу. масса тележки. чему равен импульс.Автомобиль массой 4 6Масса легкового автомобиля равна 2 т а грузового. масса легкового автомобиля 2т а грузового 8т. скорость автомобиля массой. автомобиль массой 1 2 т.Автомобиль массой 3200 кг за 15 с. автомобиль массой 3 2 т за 15 с от начала движения развил скорость 9 м/с. определить силу сообщающую ускорение. масса автомобиля.Автомобиль массой 4 6Автомобиль движется равномерно по мосту со скоростью 36 км/ч. автомобиль массой движется равномерно. автомобиль движется по выпуклому мосту имеющему радиус кривизны 40 м. автомобиль массой 3т движется по выпуклому мосту.Автомобиль массой 4 6Автомобиль массой 4 6Автомобиль массой 4 6Автомобиль массой 4 6Автомобиль трогается с места с ускорением 5 м с. автомобиль массой 5 тонн. масса 15 тонн трогается с ускорением 0.7 сила тяги. автомобиль 5 тонн трогается с места с ускорением 0,6.Автомобиль массой 4 6Автомобиль массой 4 6Автомобиль массой движется равномерно. автомобиль массой 3 и 2. определить массу автомобиля. автомобиль массой 3.2 т движется.Определите импульс автомобиля. определите импульс автомобиля массой 2 т. определить массу автомобиля. импульс машина.Автомобиль массой 4 6Автомобиль массой 4 6Автомобиль движется со скоростью. автомобиль движущийся по горизонтальному участку. автомобиль движется со скоростью 72 км ч. ускорение на горизонтальном участке формула.Автомобиль массой 4 6На гладкой горизонтальной плоскости. брусок на горизонтальной плоскости. на гладкой горизонтальной плоскости находится длинная доска массой 2. движение тела по горизонтальной плоскости.Автомобиль массой 4 6Автомобиль массой 2 т поднимается в гору. рымкевич 289. автомобиль массой 4 т движется в гору с ускорением 0.2 м с2. автомобиль массой 2т поднимается в гору с уклоном 0.2.Автомобиль массой 2т движется в гору. решение задачи по физике с уклоном. найти силу тяги развиваемую двигателем автомобиля. автомобиль поднимается на гору с уклоном 0.2.Автомобиль массой 4 6Автомобиль массой 4 6Автомобиль масса которого равна 1500 кг развивает мощность. автомобиль масса которого 2160 кг развивает мощность 94л. автомобиль масса которого 1650 кг развивает мощность 75 л.с. автомобиль массой 1500 кг развивая мощность 78 л, с.Автомобиль массой 4 6Определите импульс автомобиля массой 2 т. 2 закон ньютона скорость. каков импульс автомобиля массой 2т движущегося со скоростью 72 км/ч. определите изменение импульса автомобиля массой 2.5 т.Автомобиль массой 5 т движется со скоростью 72 км/ч. автомобиль массой 5 тонн движется со скоростью. автомобиль массой 5 т. автомобиль массой 5 тонн движется.Автомобиль массой 4 6Автомобиль массой 4 6Грузовой автомобиль массой м 4т тянет за нерастяжимый трос. грузовой автомобиль массой 4 тянет. грузовой автомобиль с двумя ведущими осями массой 4 т тянет. грузовой автомобиль массой 4 т нятен нерастед вый трос.Порожний грузовой автомобиль массой 3 т начал движение с ускорением 0.2. грузовой автомобиль массой 4 т начал движение с ускорением 0.4 м/с. автомобиль трогаясь с места движется с ускорением 3 м/с2. грузовик трогается с места с ускорением 0.6.