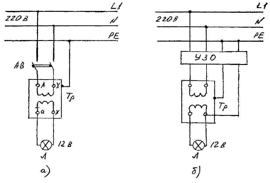
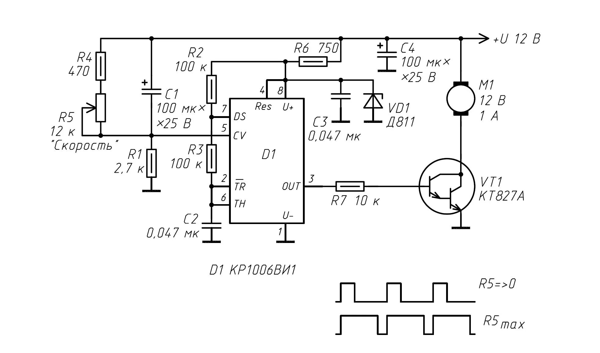
Схема применения. как сделать гигабитный интернет. гигабитное подключение. схема применения s.1 схема примененияСхема применения. схема использования. использование компьютера схема. схема использования ids.Схема с одной рабочей и обходной системой шин на 110кв. схема с одной рабочей и обходной системами шин 220кв. схема с одной системой сборных шин и обходной системой шин. схема с обходной системой шин 110 кв.Схема улучшения процесса. структурная схема процесса. совершенствование процессов. схема применения.Серверы последовательных интерфейсов rs485/ethernet. коммутатор ethernet соединения схема электрическая. схема подключения эзернет кабеля. ethernet-rs485 tcp сервер.Типы средств антивирусной защиты. схема применения ис. типовые схемы применения. типовая схема информационной системы.Нотариат схема. схема применения. схема нотариата рф. электронный нотариат.Схема включения освещения на фоторезисторе. фоторезистор схема подключения. фоторезистор cd4011. схема подключения фоторезистора фск-1.Хост схема. ipsec схема. схема хост системы. ipsec туннельный и транспортный режимы.Смк-30 mux с модулями. смк-30 коммутационная станция. схема мультиплексора смк-30. смк-30 мультиплексор разъемы.Схема подключения проходных выключателей с датчиком движения. однолинейная схема подключения датчика движения. выключатель вк01-02-2 схема подключения. схема подключения датчика движения с проходным выключателем.Схема последовательного водоснабжения предприятия. схема последовательного водоснабжения промышленного предприятия. схема системы водоотведения промышленного предприятия. последовательная схема производственного водоснабжения.Схема использования воды человеком. дополните схему. дополни схему. схема использования воды человеком класс.1 схема применения1 схема примененияСхема применения. гис схема. схемы и их применение. гис таблица.Схема мфц. гс пвднп.Способы организации связи. средства связи схема. применение средств связи. схема применения.Схема применения. схемы с использованием контроллера. схему «установка контроллера домена». схемы и их применение.1 схема применения1 схема примененияСхема использования. возможная схема:. схема применения. области применения схема.Схема работы коммутатора. схема работы сетевого коммутатора. принцип работы коммутатора. коммутатор принцип работы схема.Схемы включения ограничитель импульсных перенапряжений. схема установки узип 3 фазы. узип 3 фазный схема подключения. узип класс iii 2 схема.1 схема применения1. схема применения интерфейсов транспортных сетей ethernet. схема применения. устройство цифрового сопряжения типа уцс-а. x-38 схема применения.Структурная схема передвижной телевизионной станции. структурная схема передатчика сигнала. схема передачи сигнала спутникового телевидения. структурная схема спутникового тв.Dvg-3032s. сеть провайдера схема. схема междугородней сети. voip шлюз схема.Узип схема подключения 3 фазы tncs. оин1ограничитель импульсных схема подключения. узип схема подключения 3 фазы tn c s. ограничитель импульсных перенапряжений опс1 (узип) схема подключения.1 схема примененияОдиночная секционированная система шин 110 кв. схема с одной системой сборных шин, секционированной выключателем. две секционированные выключателями системы шин 10 кв. одна секционированная выключателем система шин 110 кв.Одна секционированная выключателем система шин 110 кв. схема пс 110-12. схема 110-13н. схема 110-12.Схема применения. использование микросхем. миэт схема. cl6807 схема.Схема применения. схема транспортного шума. склерометрия схема применения. схема специальных шумоотражающих экранов и заборов.1 схема примененияСхема назначения статинов. рекомендуемые схемы лечения. прием лекарственных средств схема. таблица назначения статинов.Порядок проведения расчетов с использованием пластиковых карт. схема осуществления расчетов с использованием пластиковых карт. схема расчетов пластиковыми картами в банке. расчеты с использованием пластиковых карточек схема.1 схема примененияКр504нт1б. микросхема кр 504 нт3б кр 504 нт3б кр 504 нт3б. кр504нт3б схема. схему высококачественного умзч.Схема внесения водорастворимых удобрений для томатов. схема внесения удобрений для клубники. новалон удобрение норма. таблица внесения удобрений.Принципиальная схема распределительного устройства. монтажная схема распределительного устройства. схема зру 10 кв с двумя системами сборных шин. схема распределительного устройства 10 кв.1 схема применения1 схема примененияСхема защитного отключения электроустановки. защитное электрическое разделение цепей. защитное разделение цепей в электроустановках. схема проверки автоматического выключателя на высокое напряжение.Блок телеметрии ббт-1-тс. система телеметрии ббт-3 схема. блок беспроводной телеметрии ббт-3. блок системы телеметрии что это.Схема приема кок. схема приема контрацептивов. схема приема комбинированных оральных контрацептив. кок применение.Csd канал связи что это. gsm канал связи. общая схема передачи gprs. схема применения.Схемы на 110 кв с обходным выключателем. шинный выключатель на схеме. выключатель секционный обходной шинный. схема одна система сборных шин с обходным.Основы конструирования мебели. схема компоновки мебели. конструкция корпусной мебели. опорные элементы корпусной мебели.1 схема применения1 схема применения1 схема примененияСхема функциональных связей. схема использования. схема эксплуатации. блох схема системы.Схема применения комплексного подхода к управлению. комплексный подход в менеджменте. комплексный подход в управлении. комплексный подход пример.Таймер кр1006ви1 даташит. даташит микросхемы кр1006ви1. шим на кр1006ви1 схема. микросхема кр1006ви1 уго.1 схема примененияСхема распределительной сети 10 кв. магистральная схема внутрицехового электроснабжения. радиальная схема электроснабжения 10 кв. радиальная и магистральная схема электроснабжения.Схема взаимодействия участников карточной платёжной системы. схема работы платежной системы visa. схема работы платежных систем виза. общая схема взаимодействия участников карточной платежной системы.Лекарственные формы и схемы применения некоторых противоядий. антидоты при отравлениях лекарственными препаратами. антидоты при отравлениях лекарствами таблица. антидот при отравлении фос.1 схема примененияCrm системы управления взаимоотношениями с клиентами. crm схема взаимодействия. схема построения crm системы. схема работы срм системы.Примеры использования схем. схема урока. схема применения. схема эксплуатации.Схема эксплуатации. грандин схема применения. мирской сход схема управления. схемы применения эстрожеля.D-link dvg-6008s шлюз sip voip 8xfxо. dvg-7111s схема. шлюз ip телефонии схема. voip шлюз обозначение на схеме.1 схема примененияОбозначение вакуумного выключателя на однолинейной схеме. однолинейная схема подключения лифта. гост 21.210- 2014 узо.Max1478 схема включения. микросхема gl3276a1. max1478 характеристики схема подключения. gl3276ad схемы.Полуторная схема подстанции 3/2. полуторная схема подстанции электрическая схема. полуторная схема электрических соединений. схема трансформаторы-шины с полуторным присоединением линий.Схема автоматизации штрихкодирования. схема внедрения штрихкодирования на складе. внедрение системы штрихкодирования на складе. автоматизация склада штрихкодирование.Обходная система шин 110 кв. обходной выключатель 110 кв на схеме. схема с одной рабочей и обходной системами шин 220кв 2 линии. схема с двумя рабочими и обходной системами шин.Схема автоматического повторного включения апв. схема апв 110 кв. автоматическое повторное включение схема. схема апв линии с односторонним питанием.1 схема примененияСхема применения глюкокортикоидов. схема приема дексаметазона.Разведывательно-огневой комплекс схема. разведывательно-ударный комплекс «плсс». разведывательно-огневой контур схема. разведывательно-ударные (огневые) комплексы в рф.Менеджмент схема. схема менеджмента компании. комплексный подход схема. комплексность подхода схема.Ультразвуковой метод контроля сварных соединений схема. ультразвуковой метод неразрушающего контроля схема. ультразвуковой контроль сварных швов схема. ультразвуковая дефектоскопия сварных швов схема.Разведывательно-огневой комплекс схема. разведывательно ударные комплексы россии. разведывательно-ударные (огневые) комплексы в рф. разведывательно-ударные комплексы сша.1 схема примененияВиды управляющих устройств. базовые управляющие конструкции в программировании. схема автомата с программируемой логикой. управляющий автомат с программируемой логикой.